新研究:这一核心器官一旦老化,全身功能就会“跟后”
肝脏是人体重要的解毒器官,承担着代谢、解毒、储存能量等多项任务。近日,《自然》子刊杂志《自然细胞生物学》刊登了一篇论文,揭示了肝损伤是促进多器官衰老的新机制。肝衰老不仅影响自身功能,还可能成为全身衰老的“推手”。
这一发现无疑为我们敲响了警钟:保护肝脏不仅是为了肝脏本身,也是为了延缓衰老,维持全身健康。那么,肝衰老会有什么影响呢?我们应该如何科学地保护肝脏?
肝衰老的危害
比你想得大
肝衰老的核心在于肝脏细胞老化。这些细胞进入了一种叫做“细胞衰老”的状态,表现为停止分裂,降低代谢功能,并伴有一种特殊的分泌现象——与衰老相关的分泌表。(SASP)。虽然这些分泌物在早期可以起到局部修复和缓冲作用,例如限制损伤范围或促进创伤愈合,但是当衰老细胞数量逐渐增加时,SASP 分泌也随之扩大,其不良影响开始显现。
研究发现,这种衰老状态的扩散可能会导致多器官功能问题。也就是说,严重的肝衰老不仅会降低“代谢工厂”的效率,还会影响人体的其它系统,使全身陷入衰退的恶性循环。
图片库版权图片,转载使用可能导致版权侵权
肝衰老如何扩散到全身?
肝脏老化的“扩散性”问题并不容易,它涉及到细胞分泌物的传递、信号通道的激活以及其它器官的响应机制。
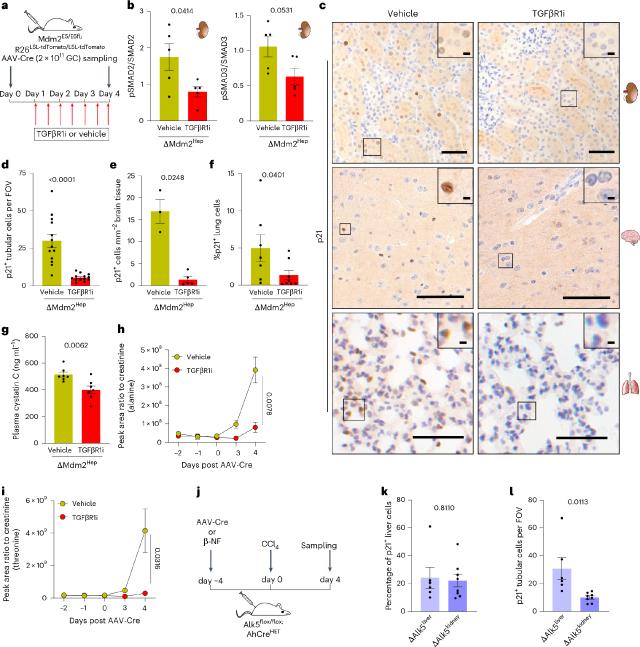
结果表明,老化的肝细胞会分泌大量的老化。(SASP)因素,其中生长因子的转化 - β(TGF β)被认为是关键介质。这类因素通过血液循环传播到远处的器官,影响肾、脑、肺等多个系统。
研究人员观察到多器官衰老在肝细胞特异性衰老小鼠模型上的连锁反应。结果表明,细胞周期抑制因子在肾脏中表达。 p21 同时,血液胱抑素等肾功能指标显著增加, C 水平上升,反映出来降低肾脏过滤效率。
Mdm2Hep(肝衰老)小鼠肾功能受损,表现为胱抑素 C 水平升高,尿液氨基酸排泄增多。
不仅如此,脑部和肺部也受到类似的影响。实验中,小鼠海马区的表现非常明显。 p21 随着认知功能的下降,表达增加。
比如,在 Y 与对照组相比,在迷宫检测中,肝细胞老化引起的小鼠探索新臂的时间明显减少(从 50% 下降到约 20%)。这种认知功能下降与海马区神经元功能障碍密切相关。然而,细胞纤维化的迹象在肺组织中逐渐显现,提醒肺衰老可能是肝衰老的远期效应之一。
Mdm2Hep 老鼠的大脑和肺部 p21 表达增加
研究表明,肝衰老小鼠血液中 TGF β 水平明显上升。阻隔 TGF β 通过信号通路后,肝衰老小鼠的肾脏和大脑 p21 表现明显减少,这表明这些器官的衰老明显减少。这个发现证实了,TGF β 对肝衰老的全身扩散起着不可或缺的作用。
b-i:数据显示,TGF β R1 小鼠肾、大脑和肺部的抑制剂处理。 p21 阳性细胞数量明显减少,肾功能明显改善。
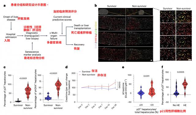
与此同时,研究人员在急性肝炎病人队列中进行了验证:病人肝组织活检样本 p21 和 DNA 损伤标识物 γ H2AX 表达水平明显提高。这类衰老标志的表达不仅能区分病人的生存和非生存结局,而且与多器官功能问题的发生有显著关系。
例如,非存活性患者的肾功能指标(如血清肌酐水平)在治疗过程中持续恶化,而肝脏组织中 p21 高表现与肾功能恶化的严重程度成正相关。此外,这些标志的高表现也与肝性脑病(如认知障碍)的发生有关,提醒肝衰老可能通过全身传播机制影响大脑功能。
b-c:非生存者组中的肝细胞 p21 和 γ H2AX 肝细胞衰老程度与疾病预后有关,阳性细胞比例明显高于生存者群。
d-e:随着时间的推移,非生存者的血清肌酐水平明显上升,说明肾功能恶化。肝细胞 p21 水平与肾功能障碍有关。
f:p21 肝性脑病的发生水平较高,说明肝细胞衰老与中枢系统功能问题有关。
通过这些实验,研究揭示了肝衰老如何突破“局部问题”的局限性,成为影响全身健康的“核心动力”。
这也警告我们,保护肝脏不仅是为了保持单一器官的功能,也是为了防止全身系统陷入“老化链”。特别是节假日期间,高强度的新陈代谢负担更容易加重这一传播过程。我们应该特别注意饮食和生活习惯,以减少不必要的健康风险。
这样做可以保护我们的肝脏。
科学地管理饮食和生活习惯对保护肝脏尤为重要。通过一些简单的调整,可以有效地减轻肝脏的负担,减缓其衰老过程。
1
饮食习惯
饮食方面,要注意均衡饮食,防止高糖、高脂肪、高盐分的食物,尤其是油腻食物和甜点的过量摄入。,为了减轻肝脏的代谢压力。最好不要抽烟喝酒。
2
生活方式
维持生活方式健康的作息对肝脏的保护至关重要。经常熬夜会干扰肝脏的生物节律,降低其修复能力。适度运动有助于提高新陈代谢,但是要防止高强度的运动,以免造成氧化压力。另外,管理好情绪,减轻压力,还可以显著改善肝脏的整体状况。
3
定期体检
如果条件允许,定期体检是一个不错的选择,尤其是注意肝功能指标和隐性脂肪肝或炎症。同时,有饮酒习惯的人可以尝试每周设置一两天的“无酒日”,给肝脏更多的修复时间。
健康的肝脏是高质量生活的基础。在享受即将到来的春节团聚的同时,用科学的饮食和生活习惯减轻肝脏的负担,让庆祝时间更加无忧无虑。
参考文献
[ 1 ] Kiourtis C, Terradas-Terradas M, Gee LM, et al. Hepatocellular senescence induces multi-organ senescence and dysfunction via TGF β . Nat Cell Biol. 2024;26 ( 12 ) :2075-2083.
[ 2 ] https://www.nature.com/articles/s41556-024-01543-3
策划制作
作家蒋永源 第三军医大学内科硕士学位
审批丨闫杰 地坛医院肝病中心 主任医师 北京大学医学部副教授
尤其感谢唐瑞君 第二附属医院陆军医学大学 主治医师 助理研究员
策划王梦如
编辑王梦如
审校丨徐来 林林
相关推荐
它被国外评为最具营养活力的蔬菜,但是我打赌 90% 的人没吃过
长得像姜却比鸡腿好吃!这小众食材突然爆红,感谢广东人!
千万不要在网上购买这种肥料养植物!有些人因此患上了严重的疾病,差点死亡。
每天走路到底算不算运动?要达到这个量级的好处真的有点多
把牙刷放在浴室里好恶心,戴上牙刷套可以吗?事实出乎意料…
本文封面图片及文内图片来源于版权图库
转载使用可能导致版权侵权
请在后台回复原创图文转载“转载”
点亮“在看”
共同提高知识!
本文仅代表作者观点,版权归原创者所有,如需转载请在文中注明来源及作者名字。
免责声明:本文系转载编辑文章,仅作分享之用。如分享内容、图片侵犯到您的版权或非授权发布,请及时与我们联系进行审核处理或删除,您可以发送材料至邮箱:service@tojoy.com




