果不其然,全线暴涨,大量资金加仓。

一月十四日,a股迎来了2025年首次集体暴涨。
截至收盘,沪深三大指数各自上涨2.54%、3.77%、北证50指数暴涨10.77%,总成交额1.37万亿元,比昨日大幅上涨近4000亿元,增幅高达40%。
如今,人形机器人、AI模型、芯片、低空经济等热门科技跑道板块除了电子商务广告突然上涨外,继续保持高热度,并贡献了全市场最多的涨停股。在这些板块中,机器人ETF(562500)暴涨6.81%,在过去的6个交易日中上涨了12%以上,成为2025年以来表现最好的板块之一。

机器人产业链在2025年的爆发,越来越确定。
如何稳定地把握这一波历史性的科技大收益?
01 资金继续加仓
wind数据显示,今天机构、主力等资金的净买入总额超过1000亿元,这是去年11月以来罕见的表现,有力地刺激了市场的做多热情。
虽然2025年前两周a股市场出现严重回调,但大资金并没有降温,反而出现了逆势抄底的迹象,权益ETF逆势净流入300亿元。其中,一些,如机器人,AI、市场强烈看好的热门跑道板块,如芯片产业链,也引起了资金的关注。
从整个行业的资金来看,这些板块对资金的追求更加明显。最近5天,主要净流入在100亿元以上,甚至远远超过银行、保险、能源等高息蓝筹股板块,这些板块一直受到大资金的青睐。

资金一直是无利可图的。之所以在不久的将来,以人类机器人产业链为代表的赛道板块再次增加了大量的仓位,是因为避险需求和拥抱确定性投资方向的共同努力。
最近两周,内外市场的不确定性增加,尤其是特朗普下周即将回归,美联储在降息周期中经常出现鹰派,导致全球市场动荡。与此同时,本周中美相继发布GDP。、两个金融、通货膨胀、就业等可能影响金融体系和利率市场的重磅宏观数据。为了规避风险,大量资金更愿意选择高确定性的板块来规避风险。
其中,由于近期人形机器人行业不断迎来集中的重磅利好刺激,也给出了足够的市场炒作主题。行业增长确定性高,更容易得到资金的肯定。
2022年至今,经过六轮行情波动,a股人形机器人板块的主题投资越来越明显。
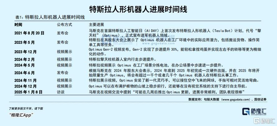
其中,以特斯拉Optimus为代表的人形机器人产业化进程的不断深化是市场的主要动力,人工智能的加速发展和相应政策的出台提供了重要的催化剂。

特斯拉今年1月再次拿出重磅消息,第三代 Optimus 未来几周将发布原型机。
并且,随着Opitmus 运动控制、灵巧手、执行器等方面都有了明显的提升,已经有了很好的进步。 Gen-3 Optimus的量产计划已经有了明确的硬件基础和时间轴。——2025年量产计划达到1000台,2026年产量有望增长10倍(5-10万台),2027年产量有望增长10倍(超过50万台)。

Optimus量产时间线的提出,对于特斯拉机器人供应链的催化是非同寻常的。比如本周股价已经开始反映供应链企业三花智能控制、拓普集团、绿色谐波、鸣志电器。

在龙头企业的推动下,从2025年开始,人形机器人团队有望陆续进入工业场景和家庭场景。去年国内政策和公司参与意味着跑道繁荣的兴起。
02 当机器人爆发时
为何2025年是人形机器人行业真正爆发的一年?
一另一方面,供给方正在迅速繁荣。
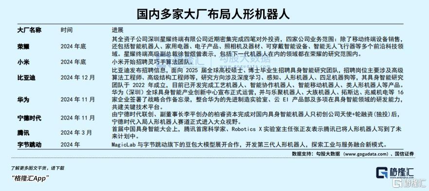
去年下半年,许多大公司宣布布局人形机器人。首先,11月,华为与16家企业签署了战略合作笔记本,比亚迪和小米在年底公布了人形机器人相关职位的招聘。上周,Open AI还发布了招聘信息,表明它正在重组机器人部门。

大工厂资金雄厚,资源丰富,可以在人形机器人的研发上投入大量资金。以华为为例,在行业和上下游合作方面有丰富的经验,能够快速整合产业链中的优质资源。减速器、传感器、电机(兆威机电)、系统集成商(拓斯达、埃夫特、赛力斯)等核心组件供应商。、软体开发者等,都将迎来新的发展机遇。

另外,需求方也在不断地激发。
在过去的两年里,人形机器人轨道的投资热度有了显著提高。北京、上海、广东等地的人形机器人产业群已经在各地相应的政策号召中显现出来。
2025年,许多机器人初创企业走上了大规模生产的道路。
乐聚机器人人形机器人生产线在苏州启动,估计每年生产200台机器人;智源机器人宣布开通用机器人大规模生产,年计划量产926台。
包括零部件供应商在内的新剑传动有望在青山湖总部基地年产 100 万台人形机器人行星滚柱丝杠零件,主要用于人形机器人线性关节和汽车线控智能底盘EMB系统等。
目前,一些专业场景,如制造工厂、火灾救援、地震救援等。,除了继续推进C端消费型机器人试点外,它们的场景复杂性、成本敏感性和运动控制要求更适合早期的人形机器人商业化。
从去年开始,国内外多家企业,如优必选,Agility Robotics等,已经开始让他们的机器人在工厂工作。
从中长期来看,人口老龄化带来的劳动力短缺不容忽视,尤其是在出生率下降的背景下,老龄化速度会更快。在医疗、物流、陪伴、教育等各个细分领域,人形机器人有望接手原本需要人来执行的任务。
随着大规模应用的推动,这些行业的成本迅速下降,也可以刺激更多的商业场景加速落地。
而且就投资而言,目前正是人形机器人行业真正大规模商业化的前夕。即投资的最佳规划阶段。
现在先知先觉的资金已经提前布局,ETF(562500)机器人近51个交易日的“吸金”从去年11月1日开始达到35.25亿元。
机器人ETF(562500)在追踪机器人主题的ETF中规模最大,流通性最好,最新规模47.67亿元,本月至今日均成交额4.78亿元,交易活跃。
机器人ETF专注于机器人行业,跟踪中国证券交易所机器人指数。权重股包括汇川技术、科大讯飞、石头技术、大华股份、中控技术、机器人、大足激光、双环传动、拓邦股份、柏楚电子等龙头企业。
每个人都可以先添加自选机器人ETF(562500),找出合适的时机。
03 尾声
观察目前市场上的各种概念主题,你会发现,虽然行业逻辑不同,但人形机器人的市场与2020年的新能源汽车非常相似。市场的共同点是市场潜力巨大,催化剂多。
2026年全球人形机器人市场规模预计将超过20亿美元,到2030年全球市场规模预计将超过200亿美元,复合增长率将达到77.83%,2030年中国人形机器人市场规模将达到50亿美元。

而且,这是一条需要产品升级长期打开市场空间的赛道。随着人形机器人产品智能化程度的不断提高,远期市场空间更加广阔。
如果市场情绪开始变得积极,风险偏好明显下降,那么选择一条胜率较高的赛道,就是一个非常确定的操作。
本文仅代表作者观点,版权归原创者所有,如需转载请在文中注明来源及作者名字。
免责声明:本文系转载编辑文章,仅作分享之用。如分享内容、图片侵犯到您的版权或非授权发布,请及时与我们联系进行审核处理或删除,您可以发送材料至邮箱:service@tojoy.com




