2024年国内汽车召回排名及热点回顾
2024 2008年,国家市场监督管理总局发布了关于召回汽车的公告。 141 一个(包括工程机械和车胎召回), 2023 年相比增加 11 一个。其中,共涉及 58 家车企的 300 剩余的汽车,召回总量 2019 多年来首次突破千万辆,共召回汽车 11,236,796 车辆,同比增长 67.1%。
2024 2008年,在新旧置换政策的推动下,国内汽车销量增长超过 5%,全年汽车产销量均超过5%。 3000 万台,持续 16 年度位居世界第一。受此影响,国内汽车召回频率和召回总量均较大。 2023 每年都有很大的改善。从 2018-2024 年度国内汽车召回总量比较而言, 2022 2024年召回总量降至低谷后,连续两年同比大幅增长。 每年的召回总量在五年后回到千万辆水平。
在 2024 在2008年国内汽车召回活动中,德国品牌召回次数为 51 第二,成为召回次数最多的国家品牌。其中,传感器、信号模块和电路故障占比很大。此外,德国品牌仍然保持积极处理车辆生产中原材料和制造工艺缺陷的态度。
根据国家市场监督管理总局公布的数据,2024 每年的数量超过一次 50 召回共有万台 8 其次,特斯拉因“车门解锁逻辑控制问题”和“前备箱锁总成系统异常”先后于 2024 年 1 月和 8 每月实施两次大规模召回活动,涉及全系在华销售车型,一次召回的数量都在。 160 万台以上。宝马大规模召回了车主自行改装的方向盘,可能配备了有缺陷的高田安全气囊,最长车龄甚至达到。 21 包括车辆总数在内的年份 1,357,944 辆。由于无法确定客户的改装行为,召回公告涉及的 135 事实上,万潜在受影响的车辆数量,是所有可改装车辆的最大数量,估计实际受影响的车辆数量远远低于此召回范围。此外,神龙汽车还大量召回了停工多年的雪铁龙世嘉。主要问题是“涂层损坏后的扭簧长期受拉申压缩应力影响可能会断裂”。而且本田因为“燃油泵问题”和“刹车踏板传感器信号偏移”召回了包括讴歌品牌在内的所有车型。
2024 国内年度召回的主要特点如下:
1、德国品牌召回总量和召回频率处于领先地位 欧洲品牌的增长是惊人的
根据不同国家的召回情况,德系产品 2024 年度回归第一位,年度召回总量和召回频率均领先其他国家品牌,其中召回总量达到 4,051,357 车辆,同比涨幅超过 2.5 倍数。美国品牌紧随其后,全年共召回。 3,541,335 车辆,同比增长为 占比超过45.4% 2024 每年召回总数的30%。
欧洲产品的召回频率和 2023 年份持平,但召回总量却大幅上升,全年召回总量大幅上升。 858,980 车辆,同比增长惊人。 2667.4%。2024年,韩系品牌在召回总量上排名第二, 年共计召回 604,953 车辆,同比增长 629.2%。虽然自有品牌的召回频率比例 2023 每年都在减少,但召回总量明显增加,同比增长也达到 81.1%的表现同样有目共睹。
日系产品作为唯一一个召回总量同比下降的国家品牌,在 2024 年度召回总量为 1,733,686 车辆,召回频率比较 2023 年降低 5 第二,排名也是从 2023 2008年第一名降至第三名。值得注意的是,所有日本品牌的召回活动都是主动发起的,整体表现与整体表现相比。 2023 每年都有明显的进步。
2、变更召回 / 增加召回次数 扩大被动召回范围
2024 与往年相比,包括变更召回、再次召回、扩大召回在内的召回活动频率明显增加,共达到 30 次数,占全年召回次数的比例 21.3%。在这些趋势中,扩大召回逐渐成为汽车召回的一大趋势。具体而言,“燃油泵问题”已经成为导致召回扩张的主要因素,涉及本田、丰田、讴歌、雷克萨斯、奔驰等多个品牌。通过扩大召回范围,汽车制造商可以修复更多的潜在缺陷车辆,从而有效减少车辆故障造成的交通事故和人员伤亡,确实值得推广。
与主动召回相比,2024 在国家市场监督管理总局启动缺陷调查的情况下,被动召回共有人 14 其次,包括自主、合资和进口品牌。这些品牌中有豪华品牌,奥迪因" 360 ° 图像显示异常"和" 48V 启动发电机供电故障“召回国产奥迪” A4L、国产奥迪 A6L 还有各种进口车型。奔驰召回了其国产产品,因“轮速传感器故障导致电子车身稳定系统停止部分功能” GLA、进口 A 级、B 等级等多款车型,总量达到 523,094 辆。对于一向以质量著称的奢侈品牌来说,大量被动召回可能会影响品牌形象,汽车厂商需要加强产品质量管理。为了防止被动召回的发生,应迅速响应问题,采取有力措施解决。
3、动力电池故障召回频率较高 OTA 对燃油车进行升级和普及
动力电池作为新能源汽车的核心部件,其安全性和可靠性不容忽视。2024 2008年,动力电池故障引起的召回频率高达 14 第二,占新能源汽车总召回次数的30%以上。另一方面,说明汽车厂商对动力电池安全的重视程度较高,通过召回措施尽量消除安全隐患。另一方面,也反映出新能源汽车产品在质量和安全方面仍有改进的空间。汽车制造商应加强生产中的质量控制和检验,以确保产品符合规定的标准和要求。
近几年,通过了 OTA 召回远程升级的例子不在少数。2024 年,通过 OTA 对车辆问题进行升级修复的召回次数达到 12 其次,新能源汽车共有 7 次,此外 5 第二个是燃油车。宝马、长安汽车、广汽传祺、沃尔沃均采用 OTA 以升级的形式召回其燃油动力汽车,不仅可以快速解决软件漏洞带来的安全隐患,还可以降低召回成本,为消费者带来更智能、更方便的汽车体验。随着汽车 OTA 技术稳步发展,以及有关部门对此 OTA 升级监管力度不断加大,OTA 在汽车召回过程中,升级有望发挥更重要的作用。
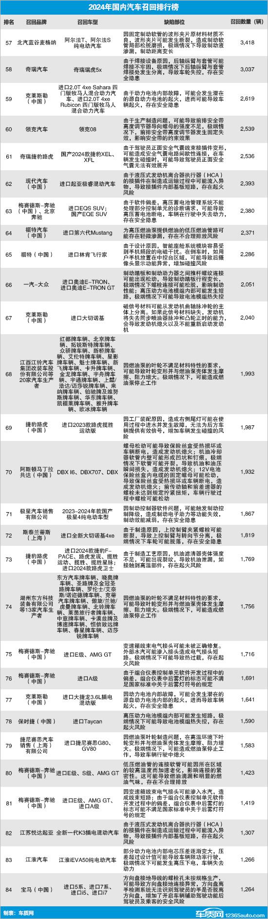
为了方便客户更清楚地了解客户 2024 2008年国内汽车召回情况,车质网整理了国家市场监督管理总局的公告,按照召回数量由大到小进行排名,最终获得以下排名:
本文仅代表作者观点,版权归原创者所有,如需转载请在文中注明来源及作者名字。
免责声明:本文系转载编辑文章,仅作分享之用。如分享内容、图片侵犯到您的版权或非授权发布,请及时与我们联系进行审核处理或删除,您可以发送材料至邮箱:service@tojoy.com






