全是央国企!2024年深圳仅转让5宗宅地,总揽金346亿元
一月二日,据好地研究院统计,2024年深圳共有5宗宅地成交,总出让金346.1亿元,是近五年的新低,同比增长10.8%。;交易面积86.2万㎡,近五年来创下新低,同比下降33.2%;平均地板价格为40172元/元/元。㎡,同比增长65.9%,创历年新高。

上述五个交易地块由中国国有企业承担。其中,中海和华润联合体以93.6亿元的权益获得土地获得额度排名第一,深圳地铁和保利地产分别以66.7亿元和28.2亿元排名第二和第三。
年底,南山粤海街道T107-0107地块以185.12亿元成功转让,刷新了深圳涉宅地块总成交价格TOP1位置,也刷新了深圳涉宅地块成交价格TOP2位置,仅次于宝安区尖岗山地块(即深圳院子项目),成为2024年深圳土地拍卖的亮点。
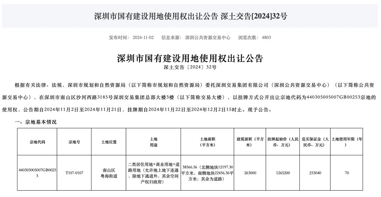
据转让公告显示,该地块的土地面积为38566.56㎡。北侧地块12197.30㎡,南侧地块22456.36㎡,剩下的就是路面。建筑面积263000㎡,容积7.59。

T107-0107南山粤海街道地块状况
该地块的住宅部分为普通商品房,其中商品房7万元㎡,其中40000㎡可分割出让,300000㎡限制整体转让。激励用途的合理转换,限制整体转让的所有商务公寓都可以转换成等面积的酒店,竞得人在申请签订《转让合同》时应申请明确具体用途。
值得注意的是,在建筑高度方面,限制高度从深圳新建建筑规定的150米提高到250米,这意味着超高层豪宅的建设节奏。
该地区是深圳湾的传统豪宅地区。地块周围有蓝色海岸、观海台、浪琴屿、招商海月花园等豪宅,价格基本在10万以上。其中,地块距深圳湾一号约400米,深圳湾一号平均挂牌价格21.3万/㎡。
如今,T107-0107地块进入市场,对周边二手房和新房项目具有重要意义。作为一个基准项目,有可能重塑区域房价体系,甚至成为深圳湾的新天花板。
本文来源于“乐居财经”,作者:吴文婷,36氪经授权发表。
本文仅代表作者观点,版权归原创者所有,如需转载请在文中注明来源及作者名字。
免责声明:本文系转载编辑文章,仅作分享之用。如分享内容、图片侵犯到您的版权或非授权发布,请及时与我们联系进行审核处理或删除,您可以发送材料至邮箱:service@tojoy.com




