《中国餐饮供应链指南2024》(设备用品及数字文章)
导语
《中国餐饮供应链指南2024(设备和数字文章)》重磅发布!本期将重点介绍餐饮设备和数字工具的发展历史和现状,以及产品概况、市场需求和重点细分领域的优质供应商。
近年来,餐饮市场的市场规模持续增长,也带动了上下游行业公司的发展。中国的餐饮设备和用品公司迎来了巨大的增长。同时,随着餐饮行业数字化浪潮的到来,有利于降低成本的数字工具也受到了餐饮企业的青睐。
为使餐饮业人士对餐饮设备、用品、数字工具的趋势和发展前景有更全面的了解,红餐产业研究院推出2024年中国餐饮供应链指南(设备用品和数字文章)。
提高餐饮需求,促进智能产品商品升级迭代
2024年,随着餐饮市场的不断增长,餐饮业呈现出快速发展的趋势。随着餐饮规模的不断提高,红餐大数据显示,中国有4000多家顶级餐饮品牌门店。其中,6个餐饮品牌门店数量突破1万家,多个餐饮品牌冲击1万家门店。
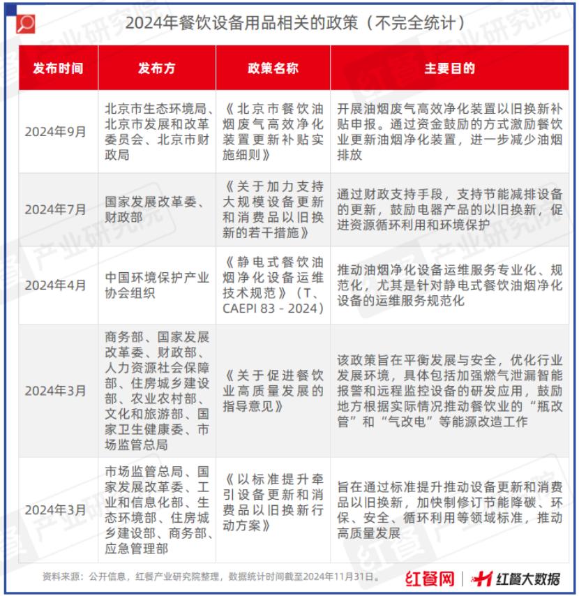
随着餐饮店数量的不断增加,餐饮设备和用品行业作为支撑餐饮业日常运营的重要基础设施,也得到了发展。同时,随着相关政策的陆续出台,餐饮设备和用品行业的良性发展得到了有效规范和推动。

其中,餐饮设备涵盖了各类餐饮企业的需求,从烹饪设备到护理工具,再到储存、清洗、垃圾处理、食品机械、制冷保温设备等多种商品。
在众多餐饮设备企业中,一些行业领导者凭借卓越的技术实力、创新的产品设计和完善的服务体系脱颖而出。这些公司不仅为餐饮企业提供高效、实用、安全的设备,还通过不断的技术创新和产品升级,促进了行业的发展。
烹调加热设备
烹饪加热设备是厨房用于加热和烹饪食物的各种设备的总称,如各种炉子和炉子。根据烹饪方法和技术的不同,这些设备分为油炸炉、汤炉、电饭煲、蒸锅、油炸炉、烤箱、烤箱等。此外,随着餐饮品类的进一步细分,烹饪加热设备也进一步细分,出现了一些特殊的菜肴或品类设备,如丸子炉、多士炉、披萨炉、米卷蒸锅等。
近年来,国内公司开始在商用微波炉上发力,推出了许多高质量、高价格、实惠的产品。与国外商用微波炉相比,国内商用微波炉不仅在功能上与时俱进,而且在配套服务上也优于国际品牌。目前国内知名的商用微波炉品牌有美的、海尔、格兰仕等,其中美的和格兰仕在中国市场占比很大。

烤串作为一种历史悠久的餐饮品类,在中国有着深厚的群众基础。2023-2024年,淄博烤串和东北烤串的火爆也促进了烤串品类的发展。与烤串密切相关的烤箱也迎来了广阔的发展空间。
现在,国内著名的铁板烧、烤箱餐饮设备公司有创绿GREENARK和厨房喜爱等。

近年来,随着行业竞争的加剧,租金、人工成本、食品成本和运营成本都很高,餐饮业正在积极探索更高效的降低成本的方案。其中,烹饪机器人受到青睐。
当前,我国华南和华北地区是炒菜机器人产业落地的先行区和集中地,代表企业拥有拓邦股份(厨纪)、长膳智能,优特智厨,橡鹿科技,爱餐集团等。

调养设备
在餐饮业,厨师需要经过洗涤、切割、油炸等多道工序来烹饪一道菜,这在一定程度上降低了厨房的用餐效率。因此,越来越多的餐馆开始使用一些护理设备。
目前常见的餐饮商用护理设备包括切菜碎肉机、食品清洗机、剥虾机、面条机、搅拌机、切片机、打蛋机等烹饪设备,以及冰柜、烹饪台等食品摆放设备。随着技术的发展,这些护理设备变得越来越简单和智能。

排烟通风设备
为了食品卫生和厨房人员的健康,高效专业的排烟系统是每个厨房不可或缺的核心设备。餐厅厨房常见的排烟通风设备包括但不限于油烟净化器、高档不锈钢烟罩、智能运水烟罩、高效风扇等。
此外,现代油烟净化一体机外观美观灵活,可定制设计,可根据餐饮场所风格进行匹配。目前国内知名的商用油烟机设备企业有科蓝环保、保丽洁等。

清洁消毒设备
随著消费者对卫生餐饮环境的重视程度越来越高,餐饮业对清洗消毒设备的需求也越来越大。在这些设备中,洗碗机和消毒设备作为保证餐具清洁和消毒的关键设备,其市场规模不断扩大。
近年来,中国洗碗机市场稳步发展,市场竞争加剧。目前,著名的洗碗机企业包括厨房核心技术、迈科清洗、高达食品设备、康艺集团、江苏欧倍力等。

餐厅机器人
随着劳动力成本的上升和技术的不断升级,智能设备餐厅机器人越来越受到餐饮企业的关注。根据行业数据分析,2017年中国餐厅机器人市场规模只有 0.2亿元,2019 年已达到 2.2 亿元,预计在 2025 年度市场规模接近 150 亿元。

现在,擎朗智能、普渡机器人、猎户星空等国内餐厅机器人较为著名。
降解餐具引领绿色潮流,中央厨房成为餐饮巨头的“幕后英雄”
餐饮业,除设备外,餐饮用品、中央厨房、照明系统的需求随着市场的增长而迅速增加。
餐饮设备
随着快餐、茶叶、咖啡等品类市场规模的逐步扩大,餐饮业对餐具的需求也在增加。其中,随着“禁塑”政策在全球范围内的不断推进,生物可降解产品迎来了广阔的发展前景。
中国餐饮产品代表企业包括龙骏环保、王南科技、家联科技、富岭科技、金亿佳鑫、恒鑫生活等。其中,富岭科技、家联科技获“2024年中国餐饮行业红牛奖餐饮供应链百强企业”;龙骏环保、南王科技获得“2024年中国餐饮业红牛奖”。

中央厨房
目前,为了保证各门店的健康运营,大型连锁餐饮企业都会开设中央厨房。中央厨房是指餐饮半成品或成品生产场所,采用自动化机械,集中规模采购,大规模生产。其主要生产工艺是先按规定制作多种原料作为成品或半成品,再通过冷链物流送到各线下门店进行简单烹饪或二次加热销售给客户。
现在国内比较知名的中央厨房公司有翔鹰中厨、乐鹰科技等。

照明灯具
灯光在餐厅的日常运营中起着极其重要的作用。良好的照明设计可以给餐厅带来良好的氛围,促进顾客的食欲,甚至影响顾客进入餐厅。

近年来,随着科学技术的进步和餐厅个性化需求的增加,照明灯具在产品形式和功能上不断创新,其中智能照明已经成为一种重要趋势。目前市场上有很多照明灯具公司专门设计餐厅的照明,比如综合业态照明企业的欧普照明,以及连锁餐饮光环境的专业领导者石客照明。
餐饮业数字化工具业务范围不断创新,专业化、细分化趋势明显。
近几年来,人工智能技术和因特网的飞速发展给整个餐饮业带来了革命性的变化,不仅大大降低了数字工具的采购成本,而且促进了SaaS(软件即服务)系统的进一步发展和完善。
随着科技浪潮的推动,目前我国餐饮数字化工具的发展呈现出普及与智能并存的趋势。
综合餐饮数字化服务提供商
综合餐饮数字服务提供商是为餐饮业提供全方位数字解决方案和服务的专业机构。综合餐饮数字服务提供商业务覆盖面广,技术积累深厚。他们不仅提供点餐、收银、库存管理等基本信息管理系统,还可以根据餐饮企业的实际需求定制开发个性化解决方案。
当前,美团餐饮系统、奥琦玮、客如云、餐道、慧运营、天财商龙等综合性餐饮数字化服务提供商的代表企业。

商店选址系统
店铺选址系统是餐饮业的重要决策工具,它利用先进的技术手段,为餐饮业提供科学、准确的选址建议。
现在,店铺选址系统做得比较好的代表企业有数位技术、界限天下、辰智大数据、捷泰天域等。

信息管理中台系统
信息管理中台系统是集企业核心管理功能和业务流程于一体的数字化平台。通过统一管理和调度企业资源,完成了公司内部业务部门之间的信息共享和流程协调,提高了企业的整体管理效率和响应速度。
当前,该领域的代表企业包括观远数据、万店掌、六度人和EC。、合阔智云等。

订购/收银系统
订购/收银系统是一种集订购、收银、支付等功能于一体的数字工具。通过将店铺支付流程转移到线上,餐饮企业的经营效率和服务水平将进一步提高。
由于其体积小、适应性强,近两年订单/收银系统发展迅速,迅速覆盖各种规模的餐饮业。根据红餐行业研究院“餐饮行业数量智能研究”,94.2%的餐饮企业在门店内部署了订单/收银系统。
现在,商米科技、利楚商务等都是这一领域的代表企业。

《中国餐饮供应链指南2024》是由红餐产业研究院编制的餐饮上游供应链报告指南,旨在帮助餐饮业更好地了解餐饮供应链,准确找到自己需要的供应链企业信息,有效降低信息不对称带来的运营成本。
2024年中国餐饮供应链指南分为调味品、食材、半成品预制菜、设备用品及数字文章、冷链运输及设计文章,分五期以报告的形式发布。
第一期发布了《中国餐饮供应链指南2024(调味品篇)》(之前回顾:限时免费下载!《中国餐饮供应链指南2024》(调味品篇)发布的内容介绍了调味品的发展。目前,一些高质量的调味品公司推荐了热复合调味料的口味、创新趋势和定制要求。
第二期发布了《中国餐饮供应链指南2024(食材篇)》(前期回顾:限时免费下载!《中国餐饮供应链指南2024》(食材篇)发布,重点介绍了食品行业的相关政策、发展历史和市场规模,以及重点领域食品材料的价格走势、产品概况、市场需求以及上游餐饮材料的优质供应商。
第三期发布了《2024年中国餐饮供应链指南(半成品预制食品篇)》(前期回顾:限时免费下载!《中国餐饮供应链指南2024》(半成品预制食品篇)发布,重点介绍了半成品预制食品相关政策、产业分布、产品概况、市场需求、重点领域优质供应商等。
本文来自微信微信官方账号“红餐智库”,作者:红餐产业研究院,36氪经授权发布。
本文仅代表作者观点,版权归原创者所有,如需转载请在文中注明来源及作者名字。
免责声明:本文系转载编辑文章,仅作分享之用。如分享内容、图片侵犯到您的版权或非授权发布,请及时与我们联系进行审核处理或删除,您可以发送材料至邮箱:service@tojoy.com




