AI手机来势汹汹,用户隐私,盗用侧门又把谁买单?
“AI手机”诞生了手机等智能终端安装上端大模型。
到2024年底,Siri突然变成了抢手货。
AI智能体在模型技术,(AI Agent)在快速发展的推动下,配备端侧大模型的AI手机正成为各大硬件手机厂商的战略要地。
今年第四季度,国外苹果、三星、国内荣耀、小米、VIVO、新款AI手机已经发布了OPPO等。在这些手机中,Siri这样的智能助手很可能成为新一代的“非常流量入口”。
在手机厂商设计的未来蓝图中,用户可以通过与智能手机助手聊天来美化照片,甚至可以直接点外卖、打车、购物。Siri已经成为AI的“指挥官”,有权在手机后台调用各种软件APP。
但是,现实也许并不那么美好。

图像是AI生成的
AI手机大赛
2024年9月,苹果首款“AI iPhone”iPhone 16发布后,首次在手机内存中部署大模型,正式拉开了AI手机竞赛的帷幕。
此前,荣耀CEO赵明曾经预测过Magic7系列,并表示这将是第一款中国客户体验AI的产品。 Agent的手机,“领先苹果”。和前东家华为“遥遥领先”的口号完全一样。

十月,Magic荣耀发布 OS 9.0 ,这个手机使用AI OS,"YOYO智能助手已经开通了各种APP,可以实现一句话充值、一句话点外卖等服务。"
荣耀在行业内被称为“最早、最完整”的厂商,将AI端大模型落地。
曾经荣耀承担了华为手机失去的市场份额,迅速登上了国内手机市场的巅峰。然而,随着华为的回归,荣耀的竞争压力越来越大。
2024年,荣耀连续完成多轮IPO前的重要融资。与华为分手四年后,荣耀面前的一方面是上市前的业绩压力,另一方面是前雇主从帮扶变成竞争的尴尬局面。能否用AI手机重振销量,是一场关键的战斗。“想成为华为,挑战苹果”已经成为荣耀的新目标。
显然,对AI手机寄予厚望的不仅仅是荣耀。
十月份,小米,小米,vivo、OPPO走马观花地推出了各自的AI手机,端侧大模型的浪潮汹涌澎湃。
在这些人中,小米发布了配备澎湃OS的产品。 2小米15,将“小爱”升级为“超小爱”,支持AI动态壁纸、AI锁屏、AI写作、AI识音、AI字幕、AI妙画等功能。
vivo发布了30亿参数量级的蓝心端侧大模型3B,并宣布升级了其他类型的大模型(语音、图像、多模型),声称vivo在过去6年的AI投资已经超过230亿元。
另一方面,OPPO宣布完成了世界上第一个MoE(混合专家模型)的着陆,提出了AI即系统。(AI as System)口号,“小布”智能助手支持超过1800个指令。
今年二月,魅族更是提出了“All in AI“战略,并暂停传统智能手机新项目,全面发力AI手机。
与苹果和三星相比,国内手机厂商对AI的全面拥抱态度甚至更加激进,速度可谓敏捷。
从另一个重要的内部驱动因素来看,所有制造商都迫切需要找到新的故事和增长点。数据显示,2017年中国市场智能手机出货量接近5亿部,2023年出货量不足3亿部,市场萎缩近40%,消费者换机周期从一年半延长到两年半到三年半。
端侧AI性能的担忧
众所周知,大模型的运行需要芯片、计算率、带宽等硬条件的支持。端侧大模型如何在小手机上实现智能化?
首先,我们来看看国内外领先的大型模型制造商的技术参数。——
去年,ChatGPT的创造者OpenAI炫耀说,它的GPT-4模型拥有约2万亿个参数。
自12月18日火山发动机宣布豆包大模型发布以来,在7个月内,日均tokens增长了33倍以上,日均tokens使用量超过4万亿。
参数表示AI模型的大小,一般参数越多,AI模型能力越强。与端侧大模型相比,ChatGPT、应用背后的大模型,如豆包,都布局云端。
手机自然受到智能终端Cpu计算率、内存、存储容量、电池寿命等技术的限制。与云大模型数千亿参数相比,端侧大模型数十亿,即使数百亿参数值,显然也不在一个数量级。
另一方面,手机厂商发展侧大模型,必然需要升级智能终端的硬件配置,这很可能会大大提高消费者的购买成本,或者以其他方式转嫁给相关厂商。业内普遍认为,电池密度是短期内最难突破的硬件短板。
事实上,目前很多AI手机虽然主要推广自己的大型端侧模型,但实际上搭配了大型云模型的混合AI路线。比如在旗舰机X100上,vivo会给客户留下选择终端还是云运行大模型的权利,默认选项是云运行。
虽然苹果也有自己的AI能力,但他们仍然选择与更强大的大型制造商合作。最近,苹果将与字节和腾讯进行大模型合作的消息一片喧嚣。在海外X社交平台上,一位博主在iOS18.1推出后直言不讳:“我们一直在等待的苹果智能最多只有谷歌和谷歌。 ChatGPT 上面有一个漂亮的操作界面。”直指苹果AI手机是一个套壳AI。
APP制造商无障碍侧门恐被“盗”
除了上述产生内容等AI能力外,更重要的卖点之一是可以使用自己的智能助手“指挥官”在手机上调用各种应用,以用户的语音命令为导向,一次性、全自动地完成过去需要多次点击才能完成的操作。
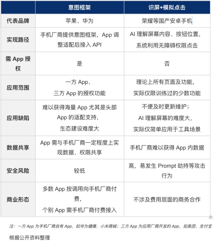
据业内人士透露,“在本轮AI大赛中,手机厂商已经发展出了两条技术路线,一条是‘签约意向框架’,一条是‘模拟客户识别屏幕 模拟点击“操作”。
所谓“签约意图框架”,主要依靠手机厂商的品牌能力,邀请尽可能多的第三方App软件厂商加入,共创生态。
该模式对手机品牌号召力和生态知名度要求较高,目前业界主要是苹果和华为选择这一模式。
所谓“模拟客户识别屏幕” “模拟点击”模式是通过AI能力识别屏幕,理解和分析屏幕内容,训练一套完善的模拟点击各种应用的操作脚本。
例如,如果客户想点外卖,智能助手会让手机系统理解这个指令,并直接在后台“打开一个外卖软件APP”、打开选餐页面,绕过第三方App授权,操作其内部功能。
现在荣耀等国产安卓手机大多采用“模拟识屏” 模拟点击“操作模式”。
值得注意的是,“在模拟识别屏和点击模式下,一些国产手机直接利用安卓为残疾人开发的后门‘无障碍权限’,强制调用第三方应用的授权。安全、隐私、合规风险极高。”上述人士表示。

如果说手机厂商和三方APP的关系就像商场物业和店铺商家,那么目前行业内常见的API授权机制类似于每个店铺的钥匙,物业只有在获得店铺商家的允许后才能开门。但是AI手机目前的发展模式是强制调用每个APP的服务功能,没有钥匙,相当于商场物业直接撬开商家的店铺,出售店铺内的产品和服务。
无论以上哪种方式,手机厂商与软件APP生态的关系,甚至整个行业的竞争秩序都受到了挑战。
AI手机制造商的竞争是不可避免的,但是粗暴、掠夺的竞争可能很难持续。
新的用户隐私谬论
在过去的一年里,为了宣传新机器,许多手机制造商和高管对外宣传——端侧大模型将使用户的数据和隐私更加安全,因为它们在手机硬件中运行AI。
但是,这将成为一个新的谬论。
上述,无论是与APP软件开发者签订意向框架,还是滥用无障碍物,模拟客户识别屏幕 模拟性点击操作,一旦用户信息授权给端侧大模型,智能助手将拥有浏览用户信息的最大权限。
业内人士担心,在目前AI手机的应用和服务读取模式下,必然会出现大量模糊区域,用户信息安全和隐私保护将成为黑盒。
一位软件开发负责人表示:“客户在哪里,哪里就是数据和隐私的责任方。
比如苹果的第一个用户可能更担心自己的数据被GPT-4读取,而微信、支付宝、抖音等一些国家级应用的客户更担心自己的数据被硬件厂商无限读取。
当时苹果发布了Apple Intelligence(苹果智能)一度被媒体误以为是苹果提到的“powered by GPT-四是将其核心数据“出售”给OpenAI,引起其股价波动,随后苹果官方紧急辟谣。
在端侧大模型的训练中,用户在APP应用中的数据可能会逐渐成为一种喂养,即使用户的个人信息在APP中被删除,也会转化为一种“知识”、在端侧模型和软件系统中嵌入了“规则”,个人隐私和行为习惯数据可能永远无法删除。
写在最后
在行业秩序方面,硬件制造商通过模拟阅读屏幕和点击来获取APP功能,而不需要开发人员,是否合法?硬件制造商和APP软件行业将创造哪些新的行业合作规则?
在用户隐私方面,端侧大模型会增加用户隐私吗?大模型智能挖掘用户互动数据是否会形成新的隐私和安全问题?
AI硬件时代已经到来,但是一系列新的问题值得思考,新的秩序迫切需要建立。
免责声明:本文(报告)基于已披露的信息或受访者提供的信息,但微信官方账号和本文作者不保证此类信息的完整性和准确性。任何时候,本文(报告)中的信息或意见都不构成对任何人的投资建议。
本文来源于微信微信官方账号“清晰野望”,作者:林森,36氪经授权发布。
本文仅代表作者观点,版权归原创者所有,如需转载请在文中注明来源及作者名字。
免责声明:本文系转载编辑文章,仅作分享之用。如分享内容、图片侵犯到您的版权或非授权发布,请及时与我们联系进行审核处理或删除,您可以发送材料至邮箱:service@tojoy.com





