谷歌:只要有人工监督,客户就可以用他们的AI在“高风险”领域做出决定。
IT 世家 12 月 18 谷歌通过更新使用政策明确表示,只要有人工监管,客户就可以在“高风险”领域进行监管。(如医疗健康)利用其生成的人工智能工具进行“自动决策”。
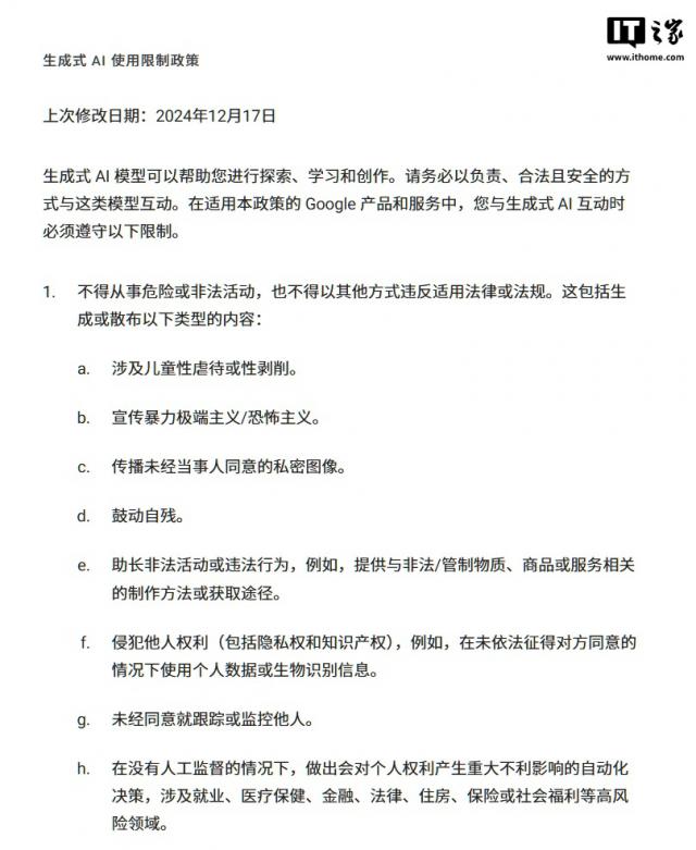
根据该公司周二发布的《生成公式》 AI 禁止使用政策更新版本,用户可以在一定条件下使用谷歌的生成式 AI 做出“自动化决策”可能对个人权利产生重大不利影响。,比如在就业、住房、保险和社会福利等待领域。只要这些决定是在某种方式上有人类监督管理。,所以允许实施。
IT 世家注:在人工智能领域,自动化决策是指 AI 根据事实或推断数据,系统做出决定。例如,AI 可能会决定是否允许贷款,根据申请人的数据做出决定。,或选择候选人。
根据谷歌之前的条款,涉及生成式 AI 应全面禁止高风险自动化决策。。但是谷歌向外媒体报道 TechCrunch 透露,它的生成式 AI "实际上从来没有禁止过"在高风险领域做出自动化决策,前提是有人工监督。
在一次采访中,谷歌发言人表示:“人工监督的要求一直存在,适用于整个高风险领域。“他补充道:“我们只是对条款进行了重新分类,并且更清楚地列出了一些具体的例子,以使顾客更加清楚。”
对于影响个人的自动化决策,监管当局 AI 潜在的偏见表示关注。例如,研究表明,用于审查信用和抵押贷款申请。 AI 在历史上,系统可能会加剧歧视。
报告称,监管部门关注这种人工智能系统的潜在偏见,因为自动决策系统可能会影响个人。研究发现,用于信用和抵押贷款审批的人工智能系统可能会加剧历史上的歧视。
本文仅代表作者观点,版权归原创者所有,如需转载请在文中注明来源及作者名字。
免责声明:本文系转载编辑文章,仅作分享之用。如分享内容、图片侵犯到您的版权或非授权发布,请及时与我们联系进行审核处理或删除,您可以发送材料至邮箱:service@tojoy.com



