抖音电商开始收紧,盲目造成重大损失。

出品/电子商务报告Pro
发文/李响
严厉打击抖音价格违规操作。
每次促销期间,随着购物人数的快速增加,总会有一些电商专家借此机会进行价格欺诈和虚假广告,从而严重扰乱市场的正常秩序。
例如,电子商务平台销售的某商品原价3999元,大促价1999元,看起来优惠力度很大,但实际上,该商品的日常售价保持在1999元,从未发生过变化。
这种虚标原价、先涨价再降价的伎俩,在大促销期间尤为猖獗,屡见不鲜。
为了遏制这种现象对消费者的负面影响,抖音最近已经付诸行动,开始整治上述违规行为。
据亿邦电力报道,TikTok电子商务修订了《创作者价格违规实施细则》(以下简称《细则》),增加了对特别严重的价格违规行为的处罚措施,包括但不限于永久关闭商品共享权限,扣除违约金5000元。同时,根据违规程度,TikTok电子商务可以冻结佣金账户30天或180天。

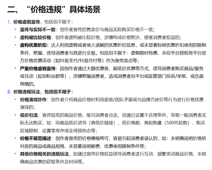
这里提到的价格违规操作,是指价格虚假广告、价格违规游戏行为,或者在商品推广过程中未能履行承诺的价格服务,主要表现为宣传价格与实际情况不符、虚构比较价格、虚构折扣等。,以及严重的价格虚假广告。
对于这些违规行为,根据情节的严重程度,将其分为三个等级:轻度情节、一般情节和严重情节。
具体来说,轻度情节可能会警告并下架违规商品;一般情况下,违规商品将被下架,违规商品的所有订单将在佣金账户上冻结30天;对于严重情况,惩罚更加严厉,包括但不限于下架违规商品、在佣金账户上冻结所有违规商品的订单成交额5%-30%、关闭电子商务权限3天等。

此外,TikTok电商还特别提到,诱导消费者购买产品或服务,通过大额优惠券、超低价格优惠等方式参与互动(如加入粉丝群等)。).如果这种行为涉嫌欺骗客户,构成严重的价格虚假广告,引发客户向平台或监管机构投诉/举报,或者产生负面舆论,将升级处罚,扣除违约金2万元。
根据细则,上述规定将于2024年12月12日起效。
值得注意的是,这并不是抖音第一次对价格违规操作进行整改。
今年5月,TikTok电商公司修订并正式实施了《创作者价格违规-虚构对比价格实施细则》,调整了处罚标准,加大了对违规行为的处罚力度。
本次调整主要针对直播场景,规定创作者必须向平台提供相关凭证,如商品包装上的价格、标签上注明的价格、书尾页的价格、品牌官网的价格等。,通过口播、商品卖点、直播画面、直播室背景等方式进行宣传。
同时,直播中各种场景的“比较价格”也要保持一致。任何背景墙都被视为违规操作,因为它们的价格不同,口头价格和背景墙价格不一致。
根据Tiktok电子商务的规定,情节特别严重的人将扣除12分的信用评分,并实施严格的措施永久禁止Tiktok账户。同时,所有保证金和佣金也将被冻结,处罚将非常严厉。
可以看出,抖音电商在处理价格违规操作时,态度一直都很强,主推一个绝不手软。
电子商务平台加强价格控制
近几年来,价格虚假广告和价格违规操作频繁发生,成为日益突出的问题。
有些商家乱用“全网最低价”、极限用词,如“全网销量第一”,或在重量上大惊小怪,模糊重量单位,夸大产品产地、工艺、功能。
为了提高曝光度,有些商家在产品标题中叠加了多个关键词,但有些商家的产品关键词与实物不一致,或者叠加热点话题,或者堆砌类似的关键词增加流量,涉嫌虚假宣传。
也有商家设定过高的产品价格,但不是为了交易,或者是为了同一个产品或服务,在同一个商店设定多种价格,没有合理的理由等等。
虚假的价格广告和非法的价格操作不仅损害了消费者的合法权益,而且破坏了电子商务平台的公平交易秩序。
各大电商平台为维护良好的市场环境,不得不加强对此类行为的监管和处罚。
除前面提到的抖音电商严厉打击价格违规外,拼多多还在大力整顿低价引流。
今年618期间,拼多多宣布将严厉查处非法低价引流商品,通过下架商品、搜索降权、禁止销售等多项处罚措施,确保严格遵守平台规则。
对于拼多多来说,其定义的低价引流并不是指所有低价商品,而是指商家在一个商品中设置一个或多个不符合要求的低价SKU,从而在前端显示低价SKU的价格,但与实际商品图片和标题描述不匹配,从而诱导消费者点击。
对于这种低价引流商品,拼多多要求商家一定要遵循平台规则,否则将面临商品下架、店铺受到处罚的严重后果。
不仅如此,拼多多还发布了《价格保护服务规则》的更新公告,进一步扩大了价格保护服务的适用范围,对所有活动产品实施了“降价补差价”。

品多多价格保护服务规则
包括双12在内的新规的实施、在618大促销期间,平台将加强对商家价格调整的监督。一旦发现违规操作,平台将使用商家的存款、付款等资金来补偿客户。
很明显,在价格管理方面,抖音、拼多多等电商平台正在投入越来越多的精力和关注。
她们这样做的目的很明确,就是要使产品价格更加公开、透明,同时消费者的权益也会得到更全面的保障。
寻找低价以外的第二把钥匙。
在过去的两三年里,我们总是听到这样一个词:理性消费。
在第一财经发布的《今年双十一》中,你还会在买买买吗?在调查中,消费意愿数据显示,超过一半的参与者选择理性消费。
随着理性消费的普及,价格已经不再是首要考虑,性价比才是重点。
正如美国苹果创始人乔布斯所说,“客户喜欢占便宜,而不是买便宜的产品。如果你提供的产品(或服务)让他觉得物有所值,让他觉得“捡了大便宜”,他就会趋之若鹜。”
对于电商平台来说,越来越重视如何真正让客户占便宜,而不仅仅是停留在表面的低价上,这已经成为不可避免的趋势和目标。
同样因此,今年淘宝调整战略,不再过分强调“绝对低价”,抖音电商便不再把“价格力”放在第一位,他们对低价的执念早已不像以前那样深刻。
在这种电子商务发展的背景下,曾经流行的混乱无序的低价竞争现象可能会逐渐成为过去。整个市场正朝着更健康有序的方向发展,各大电商平台更注重提升服务质量和客户体验,而不仅仅是依靠低价策略。
虽然价格一直伴随着电子商务平台的发展,但市场的变化总是出乎意料的,低价策略不再是吸引用户的唯一途径。
为了寻求长远发展,电子商务平台必须积极捕捉市场形势,积极进攻,为消费者带来更公开、更透明的产品价格,创造更好的购物环境。
它不仅是必要的措施,也是电子商务平台在竞争中取得优势的重要组成部分。
本文仅代表作者观点,版权归原创者所有,如需转载请在文中注明来源及作者名字。
免责声明:本文系转载编辑文章,仅作分享之用。如分享内容、图片侵犯到您的版权或非授权发布,请及时与我们联系进行审核处理或删除,您可以发送材料至邮箱:service@tojoy.com




