中国科学家用AI解决50年的难题
近日,中国科技大学教授李微雪在多相催化领域取得重大突破,其研究成果在《科学》杂志上发表。
这项研究利用人工智能技术揭示了“金属催化剂”中的负荷金属催化剂 - 媒体相互作用的本质,解决了这一领域近期困扰的问题 50 年难题。
报道称,自 2017 从2000年开始,李微雪带领团队历时。 8 2008年,通过收集 25 种金属和 27 使用可解释性的氧化物测试数据 AI 一个包括算法的构建 300 亿次表达式备选空间。
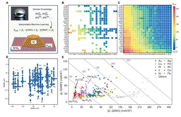
通过可解释性 AI ( A ) 和测试数据 ( B ) 建立金属 - 数学模型相互作用的媒介 , 缺少测试数据的“恢复” ( C ) ,量化金属 - 氧和金属 - 金属相互作用 ( D ) ,解耦对 MSI 贡献 ( E )
最终,他们建立了一个具有明确物理意义的机器学习公式,第一次完全揭示了对金属的影响 - 介质相互作用的两个关键物理量:“金属 - 氧气相互作用"和"金属 - “金属相互作用”。
这个发现是为了理解金属 - 媒体互动提供了一个全新的视角,并提出了“强金属” - “金属功能”原理判断,有效地说明了目前这类系统中大多数观察到的包覆现象。
值得一提的是,这项研究得到了中国科学院教授、清华大学教授李亚栋的高度认可。他认为这一成果对高效负荷催化剂的理性设计具有很大的指导作用。
另外,现有的实验研究小组利用这次提出的理论生成了一个新的催化材料体系,后续新的催化反应研究工作也在迅速推进。
分子动力学揭示金属催化剂包裹的氧化物 ( A-D ) ,金属 - 包覆界面结构与动力学相互作用决定金属的相互作用 ( E-F ) ,强金属 - 根据金属功能包裹原理判断 ( H )
本文仅代表作者观点,版权归原创者所有,如需转载请在文中注明来源及作者名字。
免责声明:本文系转载编辑文章,仅作分享之用。如分享内容、图片侵犯到您的版权或非授权发布,请及时与我们联系进行审核处理或删除,您可以发送材料至邮箱:service@tojoy.com




