AI陪伴商品大底,这条赛道怎么玩?
AI陪伴产品为孤独时代带来了全新的情感联系,从Character.AI的角色与筑梦岛的民族风格互动,满足了客户多样化的需求。然而,商业化的困难、伦理争议和隐私风险仍然是行业的难题。AI公司能走多远?我们应该如何理解它正在创造的未来?
人从来没有这么孤单,也从来没有这么渴望陪伴。
陪伴,是情感漂流中的片刻停靠,是一种充满空白的毛绒手感,是一种无声的倾听和守护。...在日益疏远的时代,越来越多的人在寻找穿越屏幕、时间和孤独的回声,期待着无话可说的理解。而且《her》这就是为什么来了。

影片《her》剧照
从Replica到Talkie,从Character.当ai到达筑梦岛时,AI不再是一个冰冷的代码,而是成为你的爱人、朋友、偶像、导师。...嵌入你的日常清单,参与你的生活故事,为你打开平行世界的幻想之门。这场陪伴革命带来了哪些新故事?我们应该如何理解它正在创造的未来?
潮流玩法大起大落,陪伴不止一种方式。
AI陪伴商品正以不同的玩法重塑“陪伴”的意义。
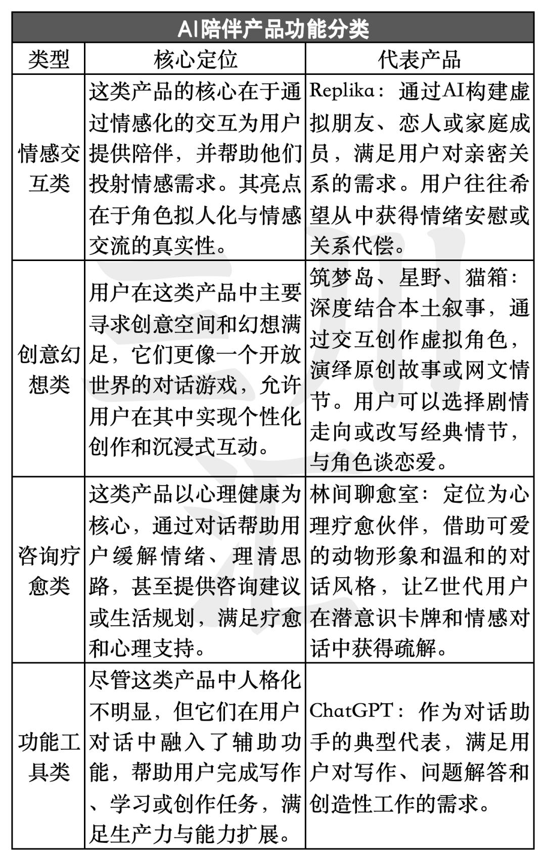
假如从顾客的需求出发,目前的AI陪伴商品大致可分为四类:情感交互,例如, Replika,它就像一个24小时在线的真正朋友/爱人,随时捕捉你的情绪;创造力和想象力,如建造梦想岛和星野,通过开放的故事和多样化的角色,使陪伴成为一种沉浸式的旅行。

星空角色界面
咨询治愈,比如林间聊天室,三个动物心理治愈师,用潜意识卡和暖心对话帮你理清心情;最后是功能工具,比如 ChatGPT,更像是一个全能的助手,致力于写作、学习、创作,以高效、实用的方式吸引顾客。

然而,在实际情况下,AI陪伴商品通常是各种类型的融合体。比如Characteracter.ai,不仅可以和你聊天,还可以支持创作角色,发展剧情,甚至拉一群角色开“群聊派对”,将情感支持和创意探索结合得淋漓尽致。正是这一功能的融合,使得各种产品在实际设计中的多样化(参考AI陪伴产品的实际指标)成为竞争的关键。
AI陪伴产品之所以能吸引用户,是因为它们在交互和体验、情感和角色塑造、社交和共享三个维度上的深度培育和创新。每个产品在这些维度上都有自己的优势,展示了不同的发展路径。
就交互和体验而言,良好的AI陪伴产品需要流畅、自然的交互能力,并且支持多模式交互。 文字和语音是大多数AI陪伴产品都会引入的互动形式,有不同的玩法,比如语音电话、朋友圈互动、定制信函等等。

Character.ai语音电话
建立虚拟形象也是AI陪伴商品规划的重点。
比如字节猫箱app结合网络角色和传统文化,吸引B-gire人群;Meco以时尚为基调,强调潮流感和动画感,适合年轻的都市客户;林间聊天室以治愈卡通动物的形象赢得了Z世代的青睐;而Character.Ai支持用户定制角色,从赛博朋克到哥特风格的跨文化混搭一应俱全。这种多样化的设计不仅让用户感受到强烈的代入感,而且为AI陪伴产品拓展了更广阔的情感表达空间。

猫箱角色界面
就情感和角色塑造而言,Replika 毫无疑问,他是“了解你”的领导者。它引导了一种“关系投射”,通过让用户选择AI角色是恋人还是朋友,并进一步通过认知行为疗法(CBT)设计对话内容,为用户提供切实可行的情感疏导和心理支持。

当Replika进入界面时,首先要做一个测试。
是否具有长期记忆,也是用户衡量AI陪伴产品的重要标准之一。 以林间聊天室为例。每次谈话结束后,治愈师都会生成治愈笔记。当客户再次打开应用程序时,他们会主动发送信件,呈现历史记忆。这种设计不仅增加了AI的“人情味”,也让用户感受到了被关注和记忆的情感满足。

森林治愈室的主要功能
同时,一些产品将重点放在虚拟角色的深度塑造上。 比如建梦岛背靠阅读集团庞大的IP生态,人物背后一般都有完整的世界观设定。顾客不仅可以和这些虚拟人物聊天,还可以为他们补充新的情节,甚至修改他们的生活。在这里,AI不是简单的和你聊天,而是帮助你实现“和梦想中的人一起旅行”的幻想。

筑梦岛
Talkie和Talkie以提高互动性Poly.ai引入了抽卡机制。Talkie 的 AI 生成卡分为不同的稀有程度,激发顾客的收集欲望; Poly.ai 的 Event 特性更强调专属性,形成独特的虚拟人物形态和背景。这类设计不仅丰富了人物形象,而且加深了用户与虚拟人物之间的情感联系,同时发现了虚拟人物的商业潜力。

卡牌Talkie
最后,从社交和共享的角度来看,一些AI陪伴商品已经具备了内容社区的属性。 通过“梦”、“剧场”、“世界观”等功能,建梦岛鼓励用户基于虚拟人物创作和共享内容,形成一个分散的创意社区。Character.ai 的 Group 方式为人群对话开辟了新的可能性,让多个AI和人类客户同时参与互动,不仅增加了社会性,也为创意合作提供了新的场景。

Character.ai群聊系统
总的来说,这些AI陪伴产品为用户提供了丰富的体验场景,展示了AI陪伴产品的多样性,通过交互、角色和娱乐三个维度的差异化设计,也让人们对“陪伴”的未来有了更多的想象空间。
全球市场扫描,AI陪伴的发展机遇
AI陪伴无疑是目前人工智能领域增长最快的赛道之一。今年年中,Character.AI在移动终端的累计下载量已经超过3432万,网页终端的月浏览量达到3.1亿,仅次于ChatGPT。;Replika今年的内部购买收入已经超过900万美元,全球累计收入接近9000万美元;上半年,Talkie和Polyy两款国产AI陪伴商品.AI已成功进入美国AI应用市场下载榜前十,展现了国产AI的强劲势头。...

根据Statista市场研究公司的数据,预计全球AI陪伴市场规模将以26.6%的复合增长率增长,到2030年,市场规模将达到62亿美元。
为什么AI陪伴会发展得如此迅速?
1、孤独驱动:陪伴,越缺越有价值。
快节奏的生活和现代社会的数字化转型,使孤独和陌生成为一个全球性的难题。据英国卫生基金会研究,仅英国就有900多万人感到“总是或总是孤独”,而美国的数据显示,大约30%的人感到“没有朋友可以倾诉”。这种情感空白需要填补,AI陪伴已经成为理想的情感补充者,因为它总是在线,无条件倾听,没有偏见。

《her》剧照
2、文化动机:回应本土化需求
AI陪伴商品,既能填补全球孤独的空白,又能回应每一个社会独特的情感需求和社会挑战。
在欧美社会,AI陪伴商品往往被设计成情感支持和解决问题的工具,以满足孤独人群和心理健康的实际需求。比如,Replika 运用认知行为疗法,致力于心理治愈和情绪管理。(CBT)以及情绪计算技术,帮助用户理清情绪,应对焦虑。Manifest 通过简单愉快的健康互动,AI主要推广“游戏化疗愈”的概念,帮助用户进行情绪管理和心理健康改善。

Manifest AI
但是在亚洲社会,比如中国和日本,AI陪伴更多地与文化叙述和幻想投射相结合,表现出强烈的情感代入感。例如,筑梦岛、星野、猫箱都不约而同地以国风、网文角色为核心,将陪伴升级为一种身临其境的创作体验。这一设计不仅满足了中国用户对浪漫叙事的偏好,而且巧妙地回应了快节奏社会人际关系的陌生感。同理,在日本,Gatebox 通过二次形象和虚拟伴侣的设定,为单身用户提供了一种情感寄托,既体现了日本社会孤独文化,又体现了其独特的文化想象力。

Gatebox
3、技术加持:AI越来越“懂”你
AI陪伴商品可以迅速普及,技术进步是其背后的加速器。AI不再是冰冷的工具,而是随着大语言模型和情感计算技术的发展,逐渐成为有温度、有情感的伙伴。比如,ChatGPT 通过强大的记忆管理、逻辑能力和高级语音,DAN能让用户感受到《her》普通的满足感。而且新兴的AI陪伴商品,通过语音、文字、视觉多模式的交互,营造出更加自然、沉浸式的陪伴体验。通过技术优化,AI不仅可以“理解”单词,还可以感知你的情绪变化,了解你的底层需求,真正“理解你”。

Meco
无论是缓解孤独还是满足想象,AI陪伴产品都在用技术触角深入人类情感。这不仅是一场情感革命,也是一种全新的陪伴方式。
AI陪伴商品、商业问题和伦理问题的考验
AI陪伴商品确实让情感经济站在了一个新的征程上,但商业化和伦理问题一直面临着行业。客户被它吸引,但很难为此付出代价;技术看似亲密,但可能隐藏着隐患。
1、商业问题:有情感价值,但没有商业价值?
AI陪伴商品虽然吸引了许多顾客,但是要让用户心甘情愿地掏钱却并不容易。 Character.AI 比如这款主要推广高度自由角色互动的产品,用户总数已经超过1000万,但付费订阅用户不到10万,占比不到千分之一。虽然公司推出了会员权益(每月9.9美元,不限制聊天频率,反馈速度更快),但效果并不理想。

国内AI陪伴产品也在探索实现之路。比如建梦岛和星野,依靠国风叙事和网络IP吸引了大量粉丝,但用户更倾向于作为“免费脑洞游乐园”,对增值服务不感兴趣。虽然这些产品通过剧场、记忆簿等创新游戏丰富了感受,但订阅收入远远不足以支撑长远发展。如果商业化路径不可行,产品很难真正运行。
2、伦理事件:陪伴是救赎还是毁灭?
最近,美国佛罗里达州的不幸使人们不得不重新审视AI陪伴产品的潜在问题。苏威尔·塞泽,一个14岁的男孩,长期使用 Character.AI,与AI角色建立了深刻的情感联系,最终却选择了极端的方式来结束自己的生命。他的母亲将Character.AI起诉法庭,控告公司利用亲密的对话来诱惑顾客,但没有设定足够的保护措施,导致未成年人暴露在情绪风险中。

这一事件不仅揭示了AI公司可能带来的情感依赖,也让行业开始考虑:当AI深入人类情感时,谁来对用户的心理安全负责?AI公司产品给了用户极大的创造虚拟角色的自由,但同时也让虚拟公司与性别、权力等敏感问题交织在一起。有些用户可能会使用AI角色来建立不健康的情感关系,无意中加强社会偏见,造成更深层次的伦理问题。
3、隐私权保护:你的秘密真的能保护吗?
隐私是AI陪伴无法回避的另一个问题。AI需要大量的用户信息来提供人性化的服务,但是数据的收集和使用往往是模糊的。以便 Replika 例如,它曾经被客户质疑使用对话信息进行模型训练,但没有明确告知。国内AI陪伴产品也面临着类似的问题,很多用户担心自己的对话内容会被记录、分析甚至用于商业行为。
AI陪伴商品无疑是一个技术和情感碰撞的新品类,但是从Character.佛罗里达州AI的商业化困境的不幸在于,每一个事件都在提醒行业:技术越深,责任越深。这种困境并不是没有解决办法,但需要行业重新审视自己的定位,在R&D浪潮中抓住蜕变的机会。
结语
AI用代码和算法陪伴商品,试图触及人类的孤独和欲望。每个产品都在尝试回答同样的问题:什么是“了解你”的陪伴?
答案可能不在于技术本身,而在于它如何与人性有更深的联系。AI可能并不完美,但只要它健全,它就会成为我们生活中值得信赖的一部分。随着技术的不断发展和文化的融合,AI陪伴的未来远比我们想象的要广阔。
本文来自微信微信官方账号“文化产业评论”(ID:whcypl),作者:见鸣,编审:时间,编辑:半岛,36氪经授权发布。
本文仅代表作者观点,版权归原创者所有,如需转载请在文中注明来源及作者名字。
免责声明:本文系转载编辑文章,仅作分享之用。如分享内容、图片侵犯到您的版权或非授权发布,请及时与我们联系进行审核处理或删除,您可以发送材料至邮箱:service@tojoy.com





