保证“胃”健康,成长没有“幽”。
您知道碳13呼气试验吗?
C13 呼气试验是世界公认的幽门螺杆菌检测的“金标准”。不需要做胃镜,只需要轻松呼气,测量呼气成分,就可以立即检测出是否有幽门螺杆菌感染,确诊准确率在95%以上!
幽门螺杆菌为什么要检查?幽门螺杆菌感染是慢性胃炎、消化道溃疡、胃粘膜相关淋巴组织(MALT)引起淋巴瘤、胃癌等疾病的主要原因。
让我们一起来看看正确的检测方法。

其检测原理:口服核素(13C或14C)标注的尿素后,如果胃中有幽门螺杆菌,可以将核素标注的尿素分解为核素标注的CO。CO2充血后,通过肺部呼出。通过收集被检测者呼出的气体,检查呼气中核素标注的CO2,可以判断是否有幽门螺杆菌感染。
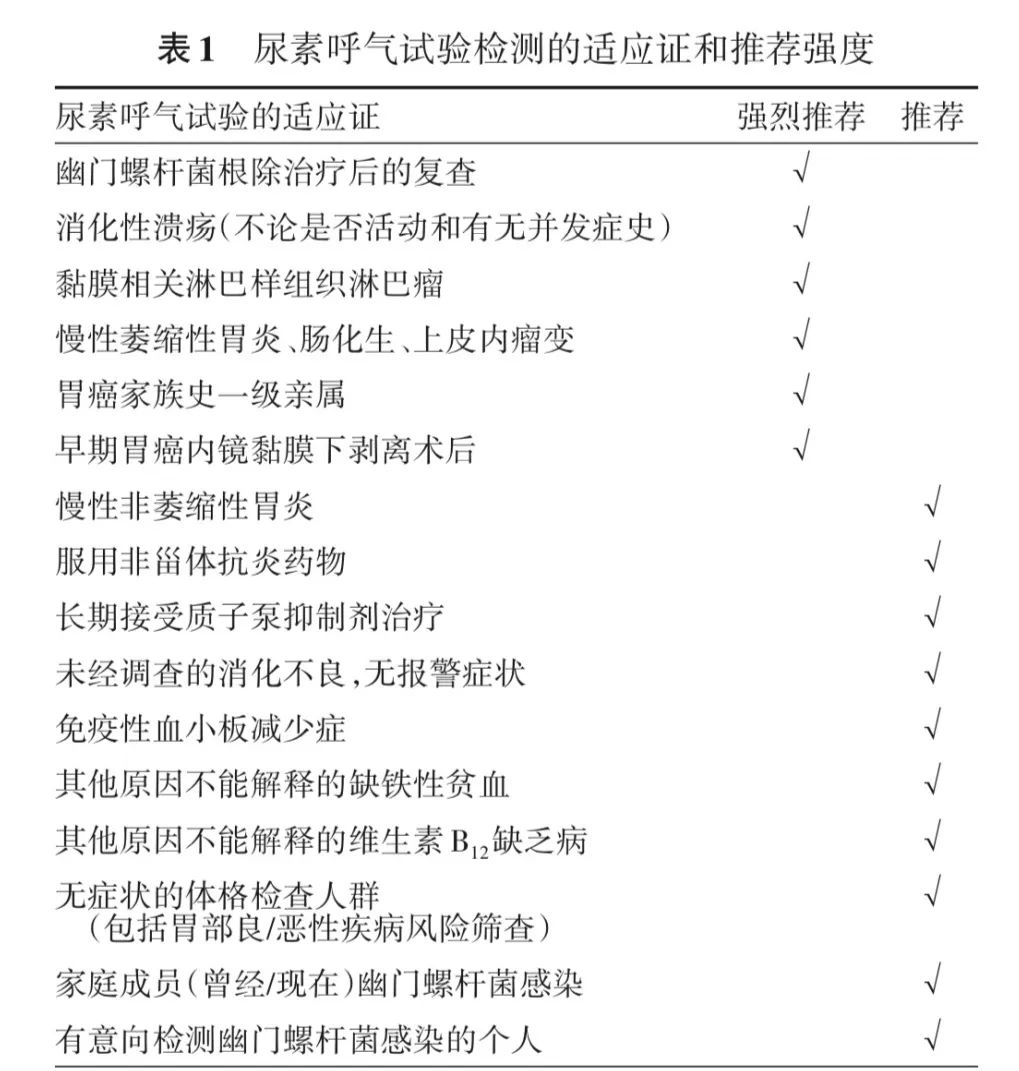
适应人群的尿素呼气试验

检查注意事项
1. 检查前最好空腹(至少禁食6h),检查时不宜进行剧烈运动;
2. 患者在吹气前要对吹气过程及注意事项有深入的了解,以免造成药物误用或未收集合格样品;
3. 检查前停止使用各种抗生素至少4周,停止使用质子泵抑制剂。(PPI)、2周内停用具有抗菌作用的中药4周,如鲟剂、H2受体拮抗剂等;
4. 上消化道急性出血等病变可引起假阴性,不推荐呼气试验;
5. 曾行胃切除术可引起假阳性或假阴性,不推荐呼气试验。
温馨提示
如果一个家庭成员发现幽门螺杆菌感染
为家庭的共同健康服务
建议其他家庭进行幽门螺杆菌检测。
并且根据医生的建议进行治疗
早期筛查,早期预防,早期治疗
碳13呼气试验
保证“胃”健康,成长无“幽”
摘自《第一次幽门螺杆菌-尿素呼气试验临床应用专家共识(2020年)》
原标题:“保“胃”健康,成长无“幽”贤医健康说”
本文仅代表作者观点,版权归原创者所有,如需转载请在文中注明来源及作者名字。
免责声明:本文系转载编辑文章,仅作分享之用。如分享内容、图片侵犯到您的版权或非授权发布,请及时与我们联系进行审核处理或删除,您可以发送材料至邮箱:service@tojoy.com





