港汇恒隆广场2020-2024撤出品牌盘点5年

出品/Mall星人
发文/郭歆晔
精雕细琢的品牌多样性和感受,是商场创造辉煌成就的核心秘诀。
上海有10多个高端购物中心,分为新鸿基、恒隆、太古、嘉里、尚嘉、半岛等港资集团(新鸿基的ITC)。 Maison和香港置地的西岸中环也即将进入),但是只有港汇恒隆广场是一个从非奢侈品项目升级为奢侈品的项目。
开业后,港汇恒隆广场经历了2010年和2020年的两次重大升级。成都会时尚购物中心首次从普通区域购物中心升级,其次进一步升级为豪华购物中心。
2024年是港汇恒隆广场重装升级为重奢场的第五年,项目再次更新品牌组合。
从今年开始,新引进(包括围挡)/重新装修了近60家新店,其中包括23家高能级首店。举例来说:
一楼:除意大利手工设计师珠宝品牌MARCO BICEGO大陆第二家珠宝店位于原Y-3店(大中华地区由周生生独家经营,大陆第一家店位于北京国际贸易商城),韩国服装RAIVE浦西第一家店位于北韩国潮流品牌WE11DONE店(8月刚在杭州银泰in77给出中国第一家店,去年年底在前滩太古里开了一家闪光店),纽约高档蛋糕品牌LADY于2022年9月退出内地市场。 M将重返上海首子一一中国首家直营店再次放入港汇北座(原潮品牌DOE店)。
二楼:古方手工金器专业品牌宝王府上海第一家店(宝王府国内其他店面:宁波阪急百货、重庆万象城、青岛海信广场、天津海信广场等。).
三楼:AW高端女装品牌艾诺丝雅诗 国内首家PROJECT店于9月开业,STACCATO接力原鞋品牌店铺。GIOVANNININI意大利手工银饰品牌 亚太首店RASPINI,已上了围栏。

四楼:多个亲子零售品牌上新,北座除了新开业的韩国童装BLUEDOG蓝狗全国第一家店(取代illolipop)外,还有YEK儿童潮牌(取代了上海第一家韩国童装BeneBene)和Prima Rider儿童自行车(入驻原moodytiger同层平移店铺)2家上海首店(Prima Ride上海第二店开进上海万象城)。
五楼:作为上海运动户外品牌最多的两家商场之一,港汇恒隆(另一家是浦东嘉里城),牧高笛MOBI 在GARDEN全国首个围栏中,加上今年揭幕的日本户外品牌mont·bell(随后给出浦东嘉里城、环宇城MAX。、聚集三家店)和安德玛户外专卖店Under Armour Outdoor2家上海首家商店,独特的户外运动品牌数量进一步增加。除了接手聚集火锅的映泸沽山珍汤馆云南美食上海第一家餐厅外,接手潮民餐厅的糖水川菜上海第一家餐厅也在围栏中(第二家餐厅的凯德水晶提取物也已围栏)。
六楼:日本萌宠机器人LOVOT全国首家零售业态(原德国家电Miele商店)、上海第一家北鼎家居和SIDANDA诗丹娜床具店,在餐饮方面,港丽餐厅分为上海第一家店,香苑海鲜粤菜和好运顺德菜,顺丞珍坊已经退出。
B1层: 近日,HERERS轻糖蛋糕(取代了皮爷咖啡)给出了3家上海首店——健康概念、日本甜品ZAKUZAKU旗下全新子品牌HIYAZAKU全国首家店铺、CPB美容及首个辉煌奢侈空间(原店铺曾经开设过法国甜品LENOTRE和Charlotte 第一家美容店Tilbury)。
由于篇幅有限,本文主要分析了B1层近5年来客流量最大的品牌变化。

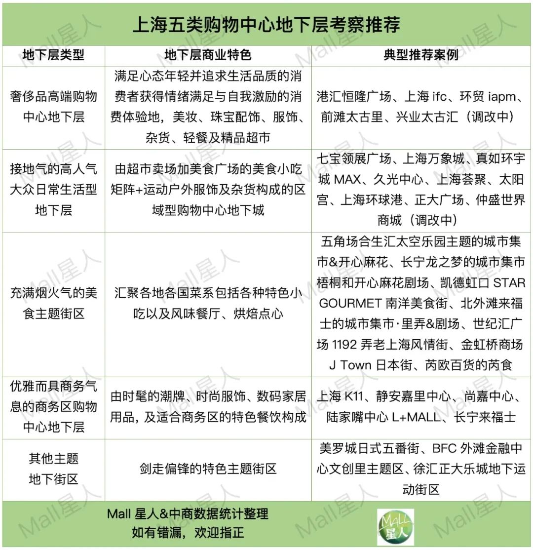
上海港汇恒隆广场, ifc、兴业太古汇正处于调整状态,都将地下层精心塑造成美妆轻食矩阵与精品超市相结合的商业形态。
其中,1999年底开业的港汇广场(2011年更名为港汇恒隆广场,以下简称港汇恒隆)是上海第一家10多万平方米的大型购物中心。开业之初,业态组合的品牌水平与上海很多区域性购物中心相似。
港汇恒隆作为TOD购物中心,最受欢迎的楼层是B1层。B1最初的业态组合很简单,2大主力店-运动户外品牌汇集的名店运动城(已分为40多个小店)、联华超级生活馆和外租区(现OLE精品超市,30年前曾洽商日本永旺JUSCO总体租赁B1超市和楼上富安百货区),由日本泉屋Izumiya超市提供技术支持,加上肯德基(2011年,肯德基移到高区,原铺改为快时尚ZARA)、美亚音像和几个大众休闲服装品牌。
2019年底,正值20年大庆的港汇恒隆,对B1进行了大刀阔斧的改造升级,将名店运动城撤为美容大路,Ole精品超市再次升级备案。2020年,B1楼以国际美妆矩阵重返江湖(详情请参考《港汇恒隆广场上海购物中心地下商业最新游戏》)。

根据之前保留的2020年楼层导购图,Mall星人现场对比了B1楼的品牌阵容,试图盘点2020-2024年港汇恒隆广场最拥挤的B1楼在品牌阵容上的实际变化。
目前,港汇恒隆广场B1楼的租赁率已经达到100%,没有空店和围栏。两个主要入口与1号线和9号线徐家汇站的进出口无缝连接,保证了足够的人流。
在过去的五年里,B1层可以容纳的品牌数量进一步增加。原来ZARA的位置被分成5个商店,使得B1层的品牌总数达到57个。另外,OLE“超市外租区还有4个小餐馆和一个花店。

B1层布局示意图
16个品牌的店铺完全不变,占28%,主要包括:
☉美妆:CHANEL BEAUTY、FRESH、DIOR BEAUTY、GUCCI BEAUTY、Sisley、GUERLAIN、GIVENCHY、Burberry Cosmetic、丝芙兰旗舰店;
☉珠宝:周大福荟馆;
☉镜子店:木九十;
☉玩具店:LEGO 乐高积木;
☉服装:I.T;
☉餐饮:wagas、Mvuke Tokyo 布歌东京;
☉超市:OLE“精品超市旗舰店”。
大约72%的店铺在过去的五年里进行了调整,其中42家店铺在过去的五年里改变了两轮品牌调整(包括7个同级别的品牌,也就是22个品牌保留在B1,占39%)。;在过去的五年里,9家店铺发生了三轮品牌变更,主要集中在B1正门公区、B1侧门公区、B1观光电梯三个特殊区域。
今年B1观光电梯背后的CPB spa店(可以用一旁醒目的CPB美容店引流)来代替。
中岛多经区B1正门公区刚刚给出了%ARABICA咖啡和配套座椅休息区,并在五年前恢复到中岛零售。 开放式咖啡区相对透明的空间模式最初是UNO。 COFFEE by Wagas第一家店,后来又设立了法国甜品LENOTRE用餐区,VENCHI巧克力冰淇淋也曾在该地区开设季节性快闪店。
7个品牌同层平移,包括5个珠宝配件(周生生),EMPHASIS 施华洛世奇,艾斐诗华东首店,SWAROVSKI,PANDORA、agete)和2家眼镜店(Lemon Optics、sunglasshut)。
一个跨层移铺品牌——ALEXANDRE DE PARIS,移至项目北座2楼。

【TIPS】若要查看不同业态的品牌变化表格,可以向Mall星人发送关键字【港汇恒隆】,即可自动获取。
壹
三大主要业态B1层盘点
目前,港汇恒隆B1楼的主要业态包括精品生活超市、国际美容矩阵、精致清淡食品和杂货。除了超市,美容、清淡食品和珠宝是品牌最多、最重要的三种形式。
在过去的五年里,港汇恒隆B1楼通过多次品牌调整和优化,成功维持了高租金率和人流量。美容化妆品、清淡食品和珠宝配饰作为主要业态,通过引入新品牌和优化布局,不断提升消费者的购物体验。
①美妆香化
美容品牌从最初的18个品牌增强了2个品牌到现在的20个品牌,保持了主营业态的地位,说明当时国际美容大道的定位策略是成功的(在动态管理过程中,包括2个美容珠宝,多个珠宝改为美容)。
在过去的五年里,DECORTE取代了韩国爱茉莉集团的Sulwhasoo雪花秀;爱茉莉的另一个美容品牌IOPE被香港个性化护肤品牌MTM取代 EMPHASIS替代了labo和周生生的时尚珠宝品牌。
今年年初,雅丝兰黛集团旗下LA两大品牌 TOMMER海蓝迷联手 FORD美容(新世界和久光百货都有店铺),进入ZARA被拆分成5家店铺,然后让出店铺。5年前,雅丝兰黛进入了科颜氏和ARMAN阿玛尼的B1层美容产品,分别被CPB和Santanta Maria 华东首店取代了Novella意大利香氛。
由于B108A店铺位于观光电梯后面,店铺并不十分显眼,因此品牌调整最为严重。今年7月,CPB皮肤钥匙下的第一个辉煌奢侈空间SPA取代了SWAROVSKI施华洛世奇(法国甜点LENOTRENOTRE、PAINCHAUD百丘快闪店也曾经在该店经营过),与CPB皮肤之钥相连的美妆店成了B1的显眼包。

【TIPS】5年前,108A商店是Kiehls,2021年,英国彩妆Charlottette Tilbury美妆大陆第一家商店取代了它,而CPB今年获胜。
Penhaligon's 潘海利根和L'Artisan 两大香氛Parfumeur阿蒂仙之香替代了PANDORA(最近,这两大品牌又联合拿下了ifcB2正门旁原LADYM的店铺)。
BIOLOGIQUEUEEUEE中岛多经区域WatchStation腕表区被BIOLOGIQ 宝黎研萃取代RECHERCHE。
九大美妆品牌“巍然不动”:DIOR、CHANEL、sisley、GUERLAIN、GIVENCHY、GUCCI 、Burberry 、FRESH和丝芙兰。
6knows(目前上海没有实体店)和法国药妆Avene雅漾分别被Red Line、替代周生生&PROMESSA等珠宝配饰品牌。
另外,目前的DEARYOU生土司已经开通了南法庄园PANIER。 DES 中国第一家SENS商店。

②轻食
现在有14个品牌,比5年前的8个品牌增加了6个。
Mvuke Tokyo 到目前为止,布歌东京、wagas这两个品牌的生存能力最强。
PAOPAOP乐乐乐茶 Bakery&Cafe上海第一家店,以及从北座2楼下移的喜茶替代,更具选择性。

星巴克被今年刚开业的90叶抹茶所取代,侧门中岛刚刚增强了ZAKUZAKU子品牌HIYAZAKU全国第一家门店,这四种面向侧门的轻食与wagas和DEARYOU相连。 zakka生土司6个品牌组成了一个美食香味浓郁的群体(侧门连接9号线徐家汇站后,原本属于动线末端冷区的客流量翻了一番)。
HERERS轻糖蛋糕上海第一家健康概念店本月取代了Peets皮爷咖啡。
每日新鲜旗下高端冷压品牌新鲜转点FRESH 柠檬茶柠檬取代了FAN。
Tokyo Milk Cheese Factory(LeTAO旗下)和爱暖初茶两家日本轻食,一起被热门瑞士巧克力品牌Laderach所取代。
随后,VENCHI巧克力和冰淇淋快闪店引进了许多小众美容品牌的快闪店,这个月被%ARABICA咖啡的座位休息区所取代。
CK手表和AURA DEARYOU生土司和GODIVA巧克力被LAB植治花店所取代。
UNO在公共区域 COFFEE by wagas 第一家咖啡店被ELEVATIONE化妆品所取代。CPB皮肤的钥匙 Cle de Peau 在Beaute光辉奢华空间的商店之前,有两个烘焙品牌:法国甜点LENOTRE、百丘快闪店PAINCHAUD。
咖啡从五年前星巴克、皮爷、UNO三种咖啡,到现在只剩下一种%咖啡,可见咖啡跑道竞争激烈,而蛋糕烘焙则增加到四种。——PAOPAO、布歌东京,HERERS轻糖蛋糕,DEARYOU生土司。

③珠宝配饰
现在珠宝配饰品牌都集中在OLE超市和9号线侧门之间的次动线上。
SHOP 2023年5月,HSCC集合店上海首店与EMPHASIS艾斐诗华东首店(平移)合并。 替代JEWELRY中国第一家商店。
周生生(平移)被同样平移的agete所取代。
施华洛世奇SWAROVSKI平移到Lemon Optics眼镜店。
LIGHT 替代CASIOOMARK G-SHOCK&SEVEN FRIDAY。
平移PANDORA。
EMPHASIS取代了周生生的IOPE美妆。
另外,五年来,3家眼镜店改为4家,增加了韩国时尚眼镜。/Fake品牌墨镜 me(上海第一家限时店)、木材90(毫不动摇),Lemon 平移保留Optics和sunglasshut;
服饰2家变4家,I.T屹立不倒,“1分5”ZARA引进了三件衣服:Lululemon、Victoria's 维多利亚Secret的秘密,Mardi Mercredi。

贰
5年间撤出的品牌盘点
以下是不同业态撤出的品牌盘点。
◎化妆品:欧莱雅的KIEHL'S和ARMANI BEAUTY,爱茉莉的雪花秀和IOPE,6knows,Avene,Kiehls,EVE LOM面膜,MTM labo,PANIERR南法庄园 DES 中国第一家SENS商店,BVLGARI 婴儿格丽香味,HAIR rituel by sisley快闪店。
◎餐饮:UNO COFFEE by wagas首店,Charlotte 法国甜点LENOTRERETilbury美容大陆首店、PAINCHAUD百丘快闪店,VENCHI巧克力冰淇淋,乐乐茶,Peets皮爷咖啡,新鲜翻点,Tokyo Milk Cheese Factory(LeTAO旗下的日本甜点)、温暖的初茶,星巴克。
◎珠宝配饰:SHOP 上海第一家HSCC集合店。
◎腕表“团灭”:四家店的七款中档品牌手表(与港汇恒隆一楼瑞士手表相比,1000元的手表几乎完全被手机、华为、苹果手表所取代,在其他头部商场基本相同)-CK手表 CALVIN KLEIN Watches,CASIO卡西欧 G-SHOCK&SEVEN FRIDAY,DANIEL WELLINGTON腕表,WatchStation(EMPORIO ARMANI^FOSSIL、DIESEL、MICHALE KORS4腕表岛柜)。
◎花店:三家花店相继退出,AURA LAB植治花店,并接任WELLING YO∪NG的FLORAL ESSAY植治。花店的租赁能力还是比较弱的,好在OLE'超市里面有一家花店来填补空缺。
【TIPS】与ifc不同、兴业太古汇,iapm、静安嘉里中心等有B1和B2双层地下室的新项目。25年前开业的港汇恒隆广场,地下只有B1单层,相对店铺有限。花店、杂货等其他业态只能退出,重点加强美容清淡食品和珠宝三大核心业态。
◎棉袜:Happy Socks。
◎玩具:Pop Mart 泡泡玛特。但是现在在1楼外广场的快闪店活动。
◎服装:ZARA、ZEDONIA和CALintimissimi。

——附——

后记
在过去的五年里,通过不断的品牌调整和优化,港汇恒隆广场不仅进一步提升了品牌水平,而且成功地保持了高租金率和人流量。品牌多样性和感知提升是其成功的关键。未来,通过创新和精细化运营,有望进一步提升消费者的购物体验和满意度。
随后,Mall星人&上海购物策略&中商数据将系列报道上海和江浙头部购物中心的品牌调整。
本文仅代表作者观点,版权归原创者所有,如需转载请在文中注明来源及作者名字。
免责声明:本文系转载编辑文章,仅作分享之用。如分享内容、图片侵犯到您的版权或非授权发布,请及时与我们联系进行审核处理或删除,您可以发送材料至邮箱:service@tojoy.com




