职场上最令人厌恶的职位,大家喊“打”
如今,试着做一名农民工“嘴替”,为大家出口恶气的不在少数。
有喜剧《年会不能停》,讽刺大厂黑话,“裁员广进”、“草台团队”的明争暗斗,让人觉得终于有了上班的编剧;之后,有一个倒塌的房间短剧的顶级王妈,她以超级疯狂的保姆形象抗拒霸权,走红。
脱口秀演员也是巅峰对决,比如“如果你在职场说实话”系列的短视频早就走红了,带着火上海方言“巴子”的门腔。 HR 在节目中,角度疯狂地吐槽精彩的老板,没有嘴软。
然而,敢于为社会动物发声的人 HR 总是少数,多数 HR 这是公司里最讨厌的存在。为什么每个人都讨厌? HR?HR 究竟做错了什么?
HR,职场公敌得到认可
职场如武林,谁能不挨刀?就算是身经百战的老油子,也躲不过。 “996”、大小周,裁员减薪的明枪,也难以防止同事间内卷,打小报告,拉踩甩锅的暗箭。
有些人说,生活中 90% 所有的烦恼都来自于人际关系。如果放在职场上,这个比例会更高。难怪我试图整顿办公室。 每一天,“班怒族”都在喊自己平等地讨厌每一个人。
其中,不仅有老板、客户、甲方敢怒不敢言,还有同事-卡人报销财务、整天卖鸡血、一点小事都解决不了的行政...
但是,如果我们想选择企业最讨厌的职位,根据我们收集整理的小红书的笔记和评论,出乎意料和合理的是, HR,压力财务会计、营销和行政登上黑榜榜首。

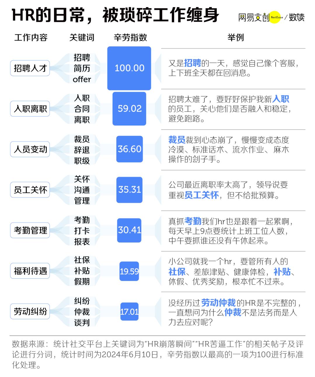
虽然 HR 日常业务中的存在感并不高,但从求职、考勤管理到薪酬绩效、离职交接,我们永远不会缺席农民工的每一个重要节点,这样才能迎来交流,见证一个人职场生命周期的起伏。
许多人对 HR 讨厌,从第一次求职开始。因为今天,我在面试中没有遇到过几个精彩的人。 HR,都不好意思说自己在招聘季的泥潭里摸爬滚打。
有些 HR 属于狗仔,婚恋状态,MBTI、离职原因,隐私问题一个不落,让人分不清是面试还是相亲;有的 HR 早期布局服从性测试,PUA 年轻人能力不足,性格内向,同时试探对方的底线。在社交媒体上,有很多网友分享的面试“金句”。:
— 每月休息几天是我们的休息时间?
— 假使你还要跟我谈休息,那么明天就不用面试了。

即使终于挺过了面试官的重重摧残,终于进入了谈薪阶段,也会遇到世界上最能砍价的人。 HR,一句“我们这个职位的薪水可能达不到你的预期水平”,不知道有多少人心如死灰。
但是在工作场所,尽管 HR 美其名曰“员工与企业之间的桥梁”,实际上却常常成为老板压榨员工剩余价值、维护企业利益的工具。
就最令人讨厌的裁员而言,许多人冲到了前面。 HR 就像行刑的刽子手一样,做着“失去人性的拙劣表演”,比如变相强迫员工通过调薪调岗、绩效低分等方式主动离职。更有甚者,员工拒绝签署辞退书后,被拒绝 HR 带着安全把企业抬出来 [1]。
怪不得有人概括为,面试数量,压薪和裁员,HR 的 KPI 三件套。
背上最黑的锅,吃最杂的苦
从长远来看,每个人心中所描绘的 HR,自然没有积极的形象——要么是时刻监督企业一举一动的“笑面虎”,要么是拿着鸡毛当箭的斗士。而且,丑是职场上为资本而战的“工贼”。
据说职场上只有同事没有朋友,HR 他们一定感受最深。他们不仅要忍受农民工的私人抱怨和谩骂,还要忍受老板和业务部门老板的工作压力。他们经常陷入困境,在夹缝中生存。
如果公司决定裁员,HR 这就成了“提线木偶”释放坏消息。;如果员工对考勤制度和公司福利有意见,HR 也是第一个“出气筒”。每一个提升工资、绩效考核的节点, HR 就像渡劫一样,怎样做计划都是员工不满,中层心累,老板生气。
每个自上而下的决定,都会引发一场工作飓风。既要满足同事的期望,又要控制公司的成本,HR 就像走钢丝的杂技演员一样,稍有不慎就会摔个粉身碎骨。

明明 HR 他们做着最卑微的工作,背着最黑的锅,员工不爱就不算了,关键老板也不疼。
业绩蒸蒸日上的时候,企业风平浪静,大家都很平静,但是一旦业绩失败,没有达到目标,在老板眼里,矛头就会指向。 HR 招聘人员水平不够,员工关心和内部激励不到位,过程过于复杂,制度过于落后...总之,都是奇怪的。 HR 拖着每个人的后腿。
矛盾的激化已经让步 HR 他们厌倦了应付,所以日常生活中的琐事更是忙得喘不过气来。
就像社畜每月最期待的发薪日, HR 就一个而言 deadline,在此之前,完成了一系列细微的末节,如统计考勤报表、业务部门绩效抽取等,不能出错。

再次例如招聘,HR 从激烈的人才竞争来看,我们用最低的预算招募最合适的人才,创新招聘方式,尽最大努力画饼,像销售一样销售企业。
面临着大量的简历,HR 我们需要有一双明亮的眼睛,从中选择最合适的候选人。找到自己喜欢的人,就要开始艰难的薪资谈判。太高怕超预算,太低留不住人。这种平衡让 HR 如履薄冰。
更不用说那些“闪电离职”的员工了,他们辛辛苦苦招来的技术大牛,一眨眼就换了工作,没有给他留下机会。前一秒还在破甲。 HR,新一轮招聘马拉松将在下一秒开始。
可说,忙于背锅,忙于“被鸽子”。、忙着做“表哥表姐”,才是 HR 真实的日常生活。
“最不熟练”的工作,前路茫茫。
并不比大企业成立了分工明确、各尽其责的人事部门,在众多小企业中,单枪匹马。 HR 就像一个全能的“六边形战士”:
人事是我,行政是我,保姆是我,清洁是我。简而言之,所有的杂务都是我的工作。在别人眼里,我还是最悠闲的工作。我一直以为你一天什么都没发生,每天坐在办公室里,下班后离开。
然而,别看 HR 每天,他们在不同部门的主管和高管之间徘徊,似乎掌握了企业最大的秘密,对每个员工的工资了如指掌。然而,当他们低头看他们的工资条时,他们的眼睛不可避免地会变黑。
麦可思发布了《20244》,这是麦可思发布的《2024》。 2008年中国本科生就业报告显示,毕业半年和五年后,人力资源职业的平均月收入分别为 4731 块和 9730 人民币,均低于全国本科平均水平 [2]。
如果看涨幅,人力资源低于码农、销售、运营等业务部门的岗位,处于鄙视端末端。幸运的是,与审计、行政后勤等其他支持部门相比,HR 薪水勉强高了一点 [2]。

除累成“穷忙族”外,HR 这个职位更尴尬的是,他们每天都在忙着规划同事的职业晋升路径,优化公司的人力配置,却不知道自己未来能去哪里,很难晋升加薪,也做不到企业的核心管理。
尽管在人力资源管理领域,一直流传着这一点。 HR 一路向上爬,最后升职。 CEO 励志故事,更有大佬曾说:“一个优秀的人 CEO 第一,要优秀 HR”,但更多 HR 事实上,只是每天困在重复的工作中,背锅背到麻木,越做越怀疑人生。
正是这样,根据领英和中国人民大学联合发布的《中国人民大学》 HR 职业发展状况报告,超过60% HR 从业者认为自己的思维、技能和经验水平超过了现在的工作标准,而对自己工作满意的比例仅仅是 38% [3]。
此外,《2023 年 HR 生存发展现状白皮书也表明,只有 32% 的 HR 热爱人力资源这份工作。 [4]。

很多工作多年的人 HR,有些人知道没有前途,但也不想从头再试一次;更多的人想改行却不知道能做些什么,只有想改行, 10.3% 的 HR 转行后仍在继续做人力资源相关工作。 [4]。
自然,被困在未来的出路上 HR,还会偶尔担心自己现在的情况,毕竟:
昨天提升了别人, 谁知道今天会不会把自己送走?
参考文献
[1] 周姝祺. (2021). 虎牙被抬起员工再次发声:未达成和解,已申请财产保全。. 界面新闻. Retrieved 12 November 2024 from https://m.jiemian.com/article/5708810.html.
[2] 麦可思研究所. (2024). 中国本科生2024年就业报告.
[3] LinkedIn 领英, & 中国人民大学. (2017). 关于中国人力资源职业发展的报告.
[4] 三茅人力资源网. (2023). 2023年HR生存与发展现状及人力资源产业观察白皮书.
本文来自微信微信官方账号“网易数读”,作者:网易数读,36氪经授权发布。
本文仅代表作者观点,版权归原创者所有,如需转载请在文中注明来源及作者名字。
免责声明:本文系转载编辑文章,仅作分享之用。如分享内容、图片侵犯到您的版权或非授权发布,请及时与我们联系进行审核处理或删除,您可以发送材料至邮箱:service@tojoy.com




