这条进口专属眼科跑道,国内突出重围。
对于人工晶体市场的最新格局,投资者感慨万千,“国产高端人工晶体发展迅速,速度超出预期!
面临高、中、低档都占市场优势的进口商品,国产产品加速突破,尤其是2024年以来高档人工晶体的喜讯不断。
2024年9月,蕾明视康自主研发首款国产三焦点人工晶状体获批上市,打破进口垄断;该产品结合三焦点技术、平滑相位技术、轴向渐进EDOF技术和消色差技术,展现了高品质的远、中、近视力。
此外,2024年,爱博诺德景深增加人工晶状体、世纪康泰景深增加人工晶状体、赛美视三焦人工晶状体相继进入创新医疗器械审批“绿色通道”。
当前,国产人工晶体以中低档商品为主;高端品牌在起步晚、光学系统人才少等条件下突出重围。

现已进入审核“绿通”的人工晶体商品,资料来源:国家美国食品药品监督管理局
高端市场几乎垄断进口商品。
爱尔康、强生、博士伦、蔡司作为世界上使用最多的人工器官,拥有世界四大眼科医疗器械公司的主要先进技术,也占据了国际人工晶状体市场的主要份额。
目前中国市场的市场结构也差不多。根据行业数据分析,上述四家公司占中国市场份额的60%以上;此外,豪雅、朗思泰克、纳瑞、人类光学等外资品牌在中国也有一定的市场,而国产品牌的市场份额在20%左右。
具体到产品层面,据动脉网统计,截至目前,我国已有170多种人工晶体产品获准,其中132种是进口产品,39种是国产产品。

国内已批准的人工晶体商品状况,资料来源:国家美国食品药品监督管理局
自2024年以来,国家组织的第一次人工晶体采集已陆续在全国范围内实施。采集中选择的产品分布也可以直观地展现进口产品的主导地位。

国家组织人工晶体采集中进口和国产产品分布特点,数据来源:国家组织医疗耗材联合采购平台
本轮采集的人工晶体包括八种类型,涵盖不同层次的低、中、高商品。其中,低端代表产品单焦点——非散光人工晶状体,分别中标17款进口产品和7款国产产品;在中端产品方面,只有爱博诺德和蕾明视康的产品可供选择;在高端品牌中,三焦点人工晶体和景深的增加(Extended Depth of Focus,下面简称EDOF)从人工晶体中选择的产品都是进口的。
换句话说,从中标商品的数量来看,进口商品在低端、中端和高端都有明显的优势。根据各种产品的购买量,进口和国产产品之间存在相应的差距。
三焦点、EDOF是技术壁垒较高的高档人工晶体,也是R&D的热门方向。这两类商品在治疗白内障的同时,可以提供更持续、更好的远、近、中视力,大大降低了白内障手术后患者对眼镜的依赖。但国内公司不仅没有这类产品进入集中采购,2024年之前获准的产品也为零,市场主要被爱尔康、蔡司、强生垄断。
其中,2012年全球首款三焦点人工晶体-蔡司三焦点AT LISA tri 839MP上市至今已有10多年。进口商品在R&D、大规模生产、临床治疗等方面都有很大的优势。
事实上,中低档商品是人工晶体用量最大的商品,高端品牌的用量只占10%左右,但对于企业来说,高端产品的布局非常重要。
“即使放眼未来五年,以恢复视力为主的单焦点人工晶体仍然是市场主流;但高端品牌利润率更高,功能晶体市场份额也在不断提升,这一定是公司的必争之地。”倚锋资本董事副总经理范融奎表示,高端品牌背后的材料和技术壁垒也是企业核心竞争力和产品品牌实力的重要体现。
国内高端已经使力,将会持续获准。
目前国内大部分人工晶体都是中低档产品。在高端品牌方面,爱博诺德已经初步打破了跨国公司的垄断,其中第一款于2022年上市,也是迄今为止唯一的国产双焦点人工晶体。此外,范融奎介绍,近年来,人工晶体的光学系统和制造加工取得了突破,包括世纪康泰、蕾明视康、浩海生科及其人工晶体企业。
范融奎表示,虽然跨国公司的产品已经在三焦点、EDOF等高堡垒产品上市多年,但近年来,各公司主要对其进行锦上添花更新,没有新一代产品或替代产品,这也为国内追求提供了一个窗口期。“当然,国内需要突破光学系统、机械加工、大规模生产等各个方面的问题。例如,世纪康泰通过生产、学习和研究的合作突破了光学系统的难点。”
赛美视总经理史宝娜提到,三焦点人工晶体的目的是将不同路径进入眼睛的光线集中在视网膜上,需要改变常规的光线路径,才能达到看远看近的清晰目的;为了实现这一目标,可以采用多种设计形式,但高端产品的设计难点是在不影响光能分布的情况下达到什么样的设计,减少光能损失、偏色、光环等不良视觉效果。另一个难点是从设计到产品实现的过程,如何将设计转化为真正的产品,涉及工艺加工技术、原材料、工艺稳定性等。
身为后来者,国内追求的关键是什么?
对史宝娜来说,国内企业需要搭建核心技术平台,打好基础,在稳定的技术平台上高效布局高质量的全线产品,满足患者的全方位需求。
据悉,四大跨国人工晶体巨头都有自己的核心平台。爱尔康先后推出了AcrySof平台、Clareon平台,强生TECNIS平台IOL上市已有23年,蔡司拥有TECNIS平台,博士伦则搭建了enVista平台。

多家跨国公司的人工晶体平台,资料来源:公开报道
为何人工晶体的研究与制造需要一个技术平台?
只有一个先进高效的技术平台,才能不断加载丰富的功能性人工晶状体产品,赋予每一款产品以高质量的性能,为临床医生提供更好的解决方案,为患者提供更好的术后感受。
目前,国内一些公司已经建立了自己的技术平台,包括爱博诺德的Proming普诺明平台、世纪康泰的Mercury平台、赛美视的MOM平台等。
比如赛美视花了几年时间搭建了一个先进的MOM技术平台,集前沿材料科学、精密光学设计、先进模注技术于一体,这也是其能够在短时间内高效快速地布局全线产品的主要原因。
国内企业除在平台上打基础外,还在产品层面进行了多样化,或者进一步提高了视觉效果。

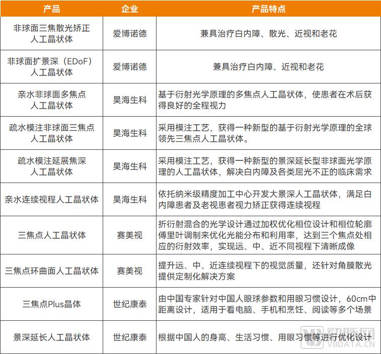
国内研究/进入审批部分的三焦点和EDOF人工晶体,资料来源:国家美国食品药品监督管理局,企业网站官微
例如,蕾明视康批准的三焦点产品结合了三焦点技术、平滑相位技术、轴向渐进EDOF技术和消色差技术。在此之前,它在三期临床中表现出了优秀的远、中、近全过程视力,中程视力呈现出统计差异的优势。
世纪康泰的三焦点产品是由中国专家根据中国人的眼球参数和眼睛习惯设计的,采用了60厘米的距离设计,实现了看电脑、手机、做饭、看书等场景的持续视力。
赛美视的三焦产品采用折射混合光学系统,通过加权提升相位设计和相位轮廓傅里叶的配置,优化光能的分布和利用率,从而实现远、中、近不同视程下的清晰图像,满足多样化的视觉需求。
2024年,集中商品获准或进入“绿色通行证”审核,成为高端人工晶体突破的重要转折点。范融奎认为,预计2024年上半年至2025年将陆续获准多种高端人工晶体,帮助国内产品更上一层楼。“总的来说,国内高端人工晶体发展非常迅速,速度超出预期。”
哪里可以突破下一个高端品牌?
随着老龄化进程的加快,中国人工晶体市场的增长是确定的。国内后续突破方向在多种代表性高端产品获批上市后在哪里?
经过几十年的发展,史宝娜认为,人工晶体目前市场上的商品基础光学功能差别不大,其他功能也比较齐全。未来的产品方向之一是针对商品共性的临床问题:从临床有效性方面,真正实现视力清晰的全过程;在治疗不良反应方面,应对术后患者适应性长、光路分布不均导致的三焦人工晶体光晕、眩光等问题;对于散光矫正人工晶体,对技术平台和材料的要求更高,需要解决如何提供优异的旋转稳定性。保证散光轴位不变,提供稳定可靠的散光矫正功能。
另外一种趋势是细分型人工晶体,兼顾其它眼病的需要。史宝娜提到,如载药人工晶状体,用于预防术后白内障眼内炎;适用于虹膜缺失的人工晶状体,开发含虹膜隔离的人工晶状体。
可调人工晶体是业界公认的未来趋势,也是最理想的产品形式。该产品旨在模拟自然人眼调节功能。目前各大国际公司在材料、结构设计等方面都做了很多尝试,但还没有取得很好的应用效果。因此,目前还没有人工晶状体可以安全地植入眼睛,并且真的有足够的可调节性。
可调人工晶体研发面临着巨大的挑战,这与人体系统结构密切相关;未来人工晶体的研发应用可以调整,可以结合AI和有源技术,尽可能模拟身体调节功能。但是这个产品的研发过程会很长。”史宝娜说。
2024年,国家组织的人工晶体采集陆续实施。在选定的产品中,进口商品不仅占据了大部分份额,特别是以爱尔康为代表的多种进口商品也大幅降价。
这一轮中国集中采购和之前的多轮地方集中采购,使得人工晶体的价格越来越透明,也让公众对国内外主要企业和产品有了更直观的了解。
然而,史宝娜说,在价格相近的情况下,患者往往会选择进口商品,临床医生也会更加接受进口商品,这在短期内是很难改变的。“如果回到十年前,国产产品和进口产品确实有明显的区别,但现在,在起步晚的情况下,国产产品可以快速追逐几年,产品没有明显的区别,部分性能已经优于国际品牌,为患者提供了更多符合自身需求的选择。在传统观念的影响下,国产产品的品牌力是一个巨大的挑战;随着更多国产高端产品的上市,企业需要共同努力打造品牌知名度。”
* 参考资料:
爱博诺德招股书
Happy视觉与心理:IOL技术的创新与沉淀-TECNIS的传奇故事
本文来自微信微信官方账号“动脉网”(ID:vcbeat),作者:张晓旭,36氪经授权发布。
本文仅代表作者观点,版权归原创者所有,如需转载请在文中注明来源及作者名字。
免责声明:本文系转载编辑文章,仅作分享之用。如分享内容、图片侵犯到您的版权或非授权发布,请及时与我们联系进行审核处理或删除,您可以发送材料至邮箱:service@tojoy.com




