12岁娃尿酸“爆表”!大夫提醒:不要吃这种食物
一般认为尿酸高
是中老年人的“专属病”
但是,现在高尿酸血症的发病率
已逐渐年轻化
甚至有些孩子也被发现了
前不久,12 年幼的男孩小凡因为关节痛去当地医院检查,没想到,他的尿酸竟然高达615umol/L!
“这么小的宝宝尿酸这么高?关节痛是痛风吗?”父母立即带小凡去武汉儿童医院肾内科就医。医生告诉父母,孩子明显肥胖,被诊断为高尿酸血症。如果不干涉,长期尿酸超标,可能会导致尿酸超标。痛风性关节炎、肾功能损害等。
幸运的是,及时就医。经过一段时间的饮食控制、减肥和降尿酸治疗,小凡的尿酸终于恢复到了正常范围,只需要定期复查即可。
据悉,小凡特别喜欢吃。
特别喜欢火锅,奶茶
而且每次吃完晚饭还“炫”零食。
如果符合这些条件,医生提醒:
孩子可能会“中招”高尿酸血症。
1
患有高尿酸血症或痛风的父母
2
婴儿有久坐、不喜欢运动、高嘌呤饮食、高脂肪饮食等不良生活习惯。
3
有肥胖症,代谢异常症状。 ( 例如糖代谢异常、血脂紊乱、非酒精性脂肪肝等 ) 、心脑血管病 ( 例如高血压、冠心病、心力衰竭、中风等。 ) 还有慢性肾病患者
通过饮食,可以有效地减少尿酸的产生。
1
多喝水,少吃糖
嘌呤溶于水,所以大量饮水它可以帮助我们加速嘌呤的代谢,而且在烹饪食物的时候“焯水”弃汤后煮熟可以进一步降低食物中嘌呤含量。
与此同时,对于不利于体内嘌呤排出的成分——果糖,我们也应该受到限制。每日每天控制水果摄入量, 1-2 份可以,平时不要喝果汁,含糖饮料等等。
2
尽量选择低嘌呤食物
记住这三个数字 30 、75、150 ——
如果每 100 食物中嘌呤含量为克低于 30 mg,便是低嘌呤食物;每 100 克中含嘌呤30~75 mg的是低嘌呤食物;每 100 克中含嘌呤75~150 mg的是高嘌呤食物(可少量食用);每 100 克中含嘌呤 150~1000 毫克的为高嘌呤食物(必须尽量避免)。
上下滑动查看常见食物按嘌呤含量分类(单位:mg/100g)
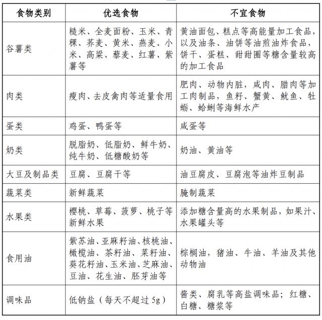
▽高尿酸血症和痛风人群推荐食物表
本期封面
本文仅代表作者观点,版权归原创者所有,如需转载请在文中注明来源及作者名字。
免责声明:本文系转载编辑文章,仅作分享之用。如分享内容、图片侵犯到您的版权或非授权发布,请及时与我们联系进行审核处理或删除,您可以发送材料至邮箱:service@tojoy.com




