JD.COM坚持低价,拼多多陪伴到底。

出品/电子商务报告Pro
作者/吴昕
01
买贵了赔倍,拼多多继续全网最低价。
为在这场双11电商大战中脱颖而出,拼多多可谓是全力以赴。
据亿邦动力独家消息,拼多多原有的“买贵必赔”服务将全新升级为“买贵双倍赔”服务。这一新规将于10月16日正式生效,即双11活动正式开幕后的两天。
这种升级意味着,当商家参与“百亿补贴”等适用“买贵双倍赔偿”服务的活动时,如果消费者发现同一产品在其他平台上的价格较低,商家将不再只是赔偿客户的差价,而是赔偿双倍差价。
同时,拼多多也进一步放宽了客户申请赔偿的时间限制。
过去,消费者在购买标有“买贵必赔”服务标志的商品后,如果发现价格高于特定平台上的同一商品,需要在订单支付当天23。:59:提供证据并在59前申请差价退款。
如今,根据新的平台规则,消费者可以在订单支付成功后48小时内提供证据并申请双倍差价退款。但值得注意的是,商家订单的最高赔付金额不得超过消费者的实际支付金额。
目前,所有参与“百亿补贴”活动的产品都适用于“买贵双倍赔偿”服务,包括包含“百亿补贴”标志的平台活动,如秒杀百亿补贴、百亿秒杀、百亿补贴限时券、百亿补贴多人组等。
当消费者提出“买贵双倍赔偿”审核时,平台将暂时冻结商家对应订单金额的取现资金权限。一旦消费者的申请获批并成功退款,平台将解除对商家订单金额的取现限制。
此外,与原来的“购买贵重补偿”服务相比,“购买贵重补偿”服务增加了商家的退出机制。商家可以根据具体活动规则申请退出相关活动,但需要注意的是,在退出活动之前已经支付的订单仍然需要按照“购买贵重补偿”的服务规则为消费者提供服务。
商家一旦成功退出活动,就会同时退出“买贵双倍赔偿”服务。相应的产品不会显示服务标志,所以不再享受“买贵双倍赔偿”支持的活动资源。
但拼多多官方特别提示,商家不得在页面上添加“双倍购买”或“双倍购买”的服务标志。如果商家私下添加相关内容或承诺提供类似服务,则应根据承诺向消费者提供服务。
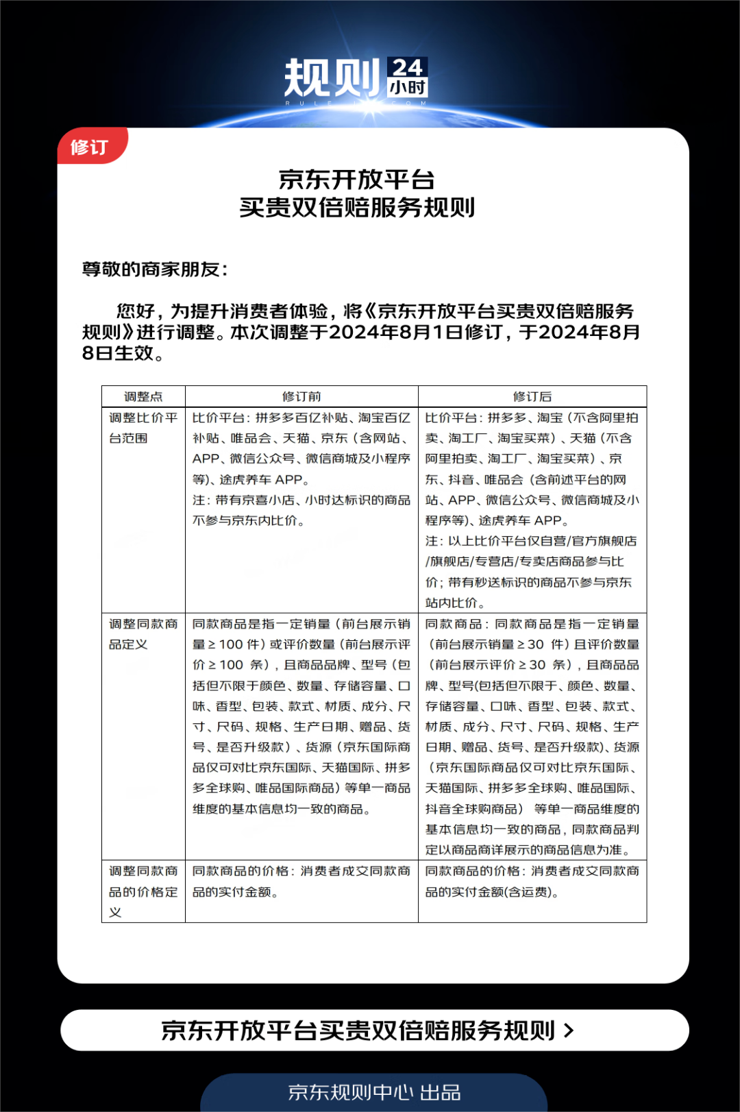
事实上,“买贵必赔”服务已经在各大电商平台上存在。JD.COM是最早提出“买贵双赔”服务的电商平台。该服务于2023年2月推出,旨在重塑低价形象。
前不久,JD.COM进一步扩大了“买贵双赔”服务的比价范围,将比价平台中的“拼多多100亿补贴、淘宝100亿补贴、天猫”调整为“拼多多、淘宝&天猫(不含阿里拍卖、淘工厂、淘宝杂货店)”,减少了同一产品的比价标准,从原来的销量和评价。≥100条调整至均≥30条。
这两项调整无疑显示了JD.COM坚定执行低价策略的决心。也有业内人士指出,这也揭示了JD.COM与拼多多竞争的强烈意愿。

作为低价市场的领导者,拼多多自然不甘落后。这一次,将“买贵必赔”服务升级为“买贵双赔”服务,或者可以看作是拼多多对JD.COM市场地位的有力回应。
02
拼多多“双手抓”
拼多多的举动可能会让一些网友感到惊讶。毕竟,在最近的公众视野中,拼多多正在积极减轻商家的负担,并以实际行动展示他们对商家的关心和支持。
今年八月,拼多多宣布将投入数百亿资源,帮助具有产品和技术创新能力的新质量企业和新质量产业集团。
与此同时,拼多多也大大降低了高质量商家的交易成本,预计未来一年将减少100亿元。
此前,拼多多还向商家推出了资源技术服务费、推广软件服务费的可退权,进一步减轻了商家的经营负担。
不仅如此,拼多多还降低了店铺基本担保金的阀门价值,从原来的1000元降低到500元,为商家提供了更宽松的资金环境。

此外,为了降低商家的运输成本,拼多多完全免除了偏远地区的物流转运费,包括新疆、西藏、甘肃、宁夏、内蒙古等地的二次物流运费。这笔费用将由平台全额承担。
品多多首席执行官陈磊曾明确表示,“赋能和回馈商家是构建品多多推动高质量供应建设和构建高质量平台生态的重要环节。”
这些实际行动无疑反映了拼多多对商家的深切关怀,旨在从根本上缓解商家的经营压力,为商家提供更广阔的发展空间和更健康的电子商务环境。
然而,在商家减轻负担的同时,拼多多选择将“购买贵重赔偿”服务升级为“购买贵重赔偿”服务。这一举措在一定程度上增强了商家的压力。
但是,这并不意味着拼多多在商家减负和消费者保障之间做出了选择,而是采取了“双手抓”的策略。
事实上,拼多多不仅在积极帮助商家,而且在坚定地贯彻低价策略。
前不久,拼多多调整了“百亿补贴”活动规则,要求参与活动的商家,如果填报的活动产品价格超过同一产品的其他活动价格,商家已经授权平台自动跟进活动产品价格,平台有权改变价格。
这个措施,旨在确保消费者能享受到更优惠的价格,同时也对商家的定价策略提出了更高的要求。

此外,拼多多还提高了“百亿补贴”商家的准入条件,采取严格措施销售假冒伪劣产品、违反商品描述、质量抽样规则、物流履约不达标等违法行为。
这些措施不仅保护了消费者的权益,而且促进了商家之间的良性竞争,促进了整个电子商务平台的健康发展。
作为拼多多的核心竞争力,低价是一种不会轻易抛弃的精神财富。拼多多知道,只有坚持低价策略,才能赢得消费者的信任和支持,才能在激烈的市场竞争中站稳脚跟。
因此,拼多多在商家减负和消费者保障之间找到了平衡。通过“两手抓”的策略,既支持了商家,又保护了消费者的权益,实现了双赢。
03
今年双11,价格战会更激烈吗?
不过话说回来,关于拼多多把“买贵一定要赔”的服务升级为“买贵一倍赔”的消息,我们也可以注意到服务的有效时间是在双11活动期间。这是否意味着今年双11的价格战会更加激烈?
事实上,当我们深入观察当前电子商务市场的趋势时,也许可以得出不同的结论。
早在今年618大促销结束后,淘宝、抖音等电商平台便纷纷调整战略,逐步淡化低价战略。
尤其是淘宝,最近推出了一个名为“淘宝首选”的新业务,内置在淘宝APP中,有自己的店铺。这一举措希望通过官方优化和贴心服务,为用户提供性价比高的产品。
值得注意的是,“淘优选”不是产品卖家,而是作为展示性价比高的产品的窗口,帮助入驻商家获取流量,增加销量。
与此同时,它还为对产品性价比有要求的客户提供了更高性价比的选择,改善了购物体验。
这种变化表明,淘宝正从专注于低价向提高商品的性价比和服务水平转变。

即使是一味坚持低价的JD.COM,最近也调整了搜索推荐领域的流量规则。
在新规下,商家要想在激烈的市场竞争中脱颖而出,不仅要有高质量的价格竞争力,还要在物流运输体验上下功夫。
另外,为了获得更多的曝光,商家还需要着力提高价格星、商品星、服务星,以进一步提高消费者的满意度。
这一变化表明,JD.COM也逐渐从专注于低价格转变为同时强调低价格优势、产品质量和服务质量。

不可否认,今年的双11价格战仍将成为电子商务平台竞争的焦点之一,但我们可以预见,它的激烈程度可能不会超过过去。
相反,电子商务平台将更加重视通过补贴、流量支持、降低成本等措施,帮助企业成长,提升整体消费体验。
比如淘宝天猫计划投资100亿资源(包括优惠券、红包、流量等。)支持商家,并提供100亿减少措施,如退货宝、快速退款、佣金退款等。,从而降低商家的运营成本。
JD.COM推出了“100亿补贴”和“100亿厂商补贴”计划,支持商家和小微商家的成长,提供数字人免费试用、保险业务退货保障等权益。
这些措施表明,电子商务平台已经意识到,恶性低价内卷并不是一个长期的计划,而是开始朝着更好、更有利于商家、消费者和平台的方向发展。
综上所述,今年的双11价格战可能没有以前那么强了,但是电商平台的竞争还是会如火如荼。在关注价格的同时,平台会更加关注产品质量、服务质量和整体消费体验的提升。这无疑给消费者带来了更多的期待和惊喜。
本文仅代表作者观点,版权归原创者所有,如需转载请在文中注明来源及作者名字。
免责声明:本文系转载编辑文章,仅作分享之用。如分享内容、图片侵犯到您的版权或非授权发布,请及时与我们联系进行审核处理或删除,您可以发送材料至邮箱:service@tojoy.com




