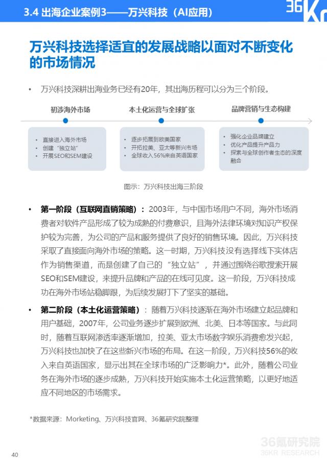
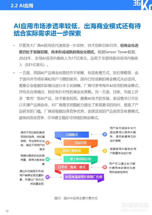
中国产业出海发展研究报告2024年
伴随着出海进入 4.0 在时代,越来越多的中国产业将触角扩展到国外市场。国外市场形势多变复杂。如何选择合适的目的地和运营策略,将中国的产业优势复制到海外,打造自己的竞争优势,成为海外企业关注的焦点。36 氪星研究所密切关注出海跑道,结合 2024 年 1 月发布的《2023-2024 2008年中国企业出海发展研究报告,结合中国产业出海趋势,总结重点产业出海现状和新机遇,为已出海或潜在出海企业制定出海战略提供参考。
数字化技术和新市场需求共同加速中国产业出海
一方面,AI、数字技术如区块链、物联网等全链路赋能企业,覆盖出海前至出海后的各个环节。出海前,帮助企业更好地了解当地消费者的画像,从而选择合适的目的地出海;出海后,赋能企业实现智能制造和跨境供应链稳定,制定个性化营销策略。另外,消费者需求尚未完全开发的新兴市场和仍然存在多元化赛道的发达地区,为中国出海企业提供了广阔的市场空间。其中,新兴市场消费基础好,劳动力成本低,土地成本低,越来越受到海外企业的关注。大象研究院的数据显示,选择东南亚、东欧、中东等新兴发展中国家和地区的海外企业比例接近北美、西欧、南美等海外目的地的比例。
图表:数字技术赋予海外企业权力
图表:出海企业的地理分布和所在地区的出海行业情况
中国企业已经建立了完善的出海生态
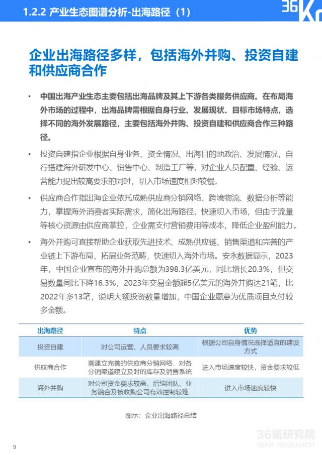
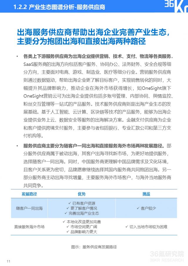
中国海外产业生态系统主要包括海外品牌和各种上下游服务提供商。其中,海外品牌产业的布局逐渐多元化,逐渐从游戏、制造、电子商务等成熟市场拓展到文化娱乐、医药、新技术等跑道。出海方式主要包括跨国并购、投资自建和供应商合作三种方式。从劳动密集型产业向品牌化、智能化、软硬实力等方向转变。各种上下游服务提供商为出海企业提供营销、技术、支付、物流等服务。出海方式包括两条发展路线:和客户一起出海,直接服务国外市场。
插图:中国出海产业生态图谱
面临各种出海挑战,中国出海企业将利用新技术、新产品、新管理方法寻找新的增长机遇。
在出海过程中,中国企业面临着宏观环境、法律文化差异、供应链稳定、人才管理等诸多复杂挑战。出海企业积极应用 AI 各种前沿技术与自身产业相结合,既要提高数字化能力,改变生产经营效率,又要充分考虑当地政治、文化和法律环境,对自身产品和管理方法进行有针对性的本土化改造,更好地适应国外市场。
本报告的重点研究问题如下:
在中国产业出海发展的过程中,有什么推动力?
中国产业出海地理分布面临怎样的变化?
当前中国出海产业生态中,玩家分为哪些类别?各种代表企业有哪些?
目前中国重点产业出海情况如何?
怎样抓住中国出海企业发展的新机遇?
更加精彩,请关注" 36 氪星研究所微信微信官方账号。如果想得到2024 2008年中国产业出海发展研究报告,点击链接,提取代码 :o9yq,或在 36 微信微信官方账号氪研究院回复" 2024 出海时可以获得下载地址。
本文仅代表作者观点,版权归原创者所有,如需转载请在文中注明来源及作者名字。
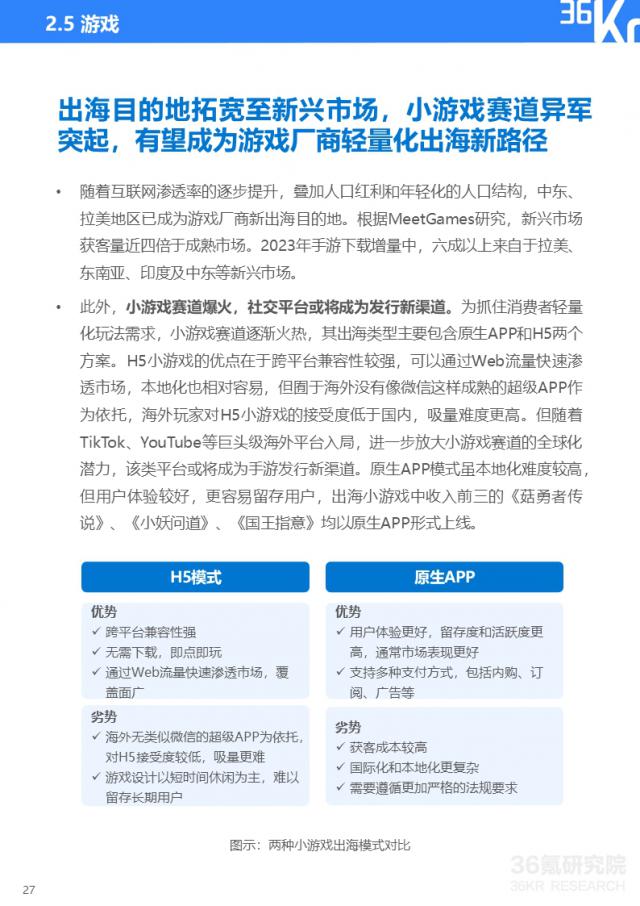
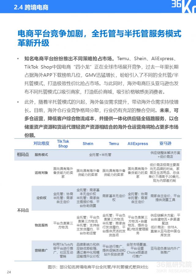
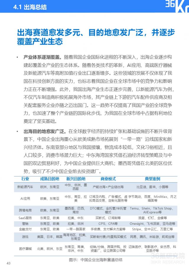
免责声明:本文系转载编辑文章,仅作分享之用。如分享内容、图片侵犯到您的版权或非授权发布,请及时与我们联系进行审核处理或删除,您可以发送材料至邮箱:service@tojoy.com




