AI独角兽融入E轮,启动IPO
a股可能会迎来一只AI独角兽!
9月19日,据中国证监会官网消息,上海西井科技有限公司(以下简称“西井科技”)被上海证监局受理上市辅导备案,辅导机构为CICC。

根据辅导备案资料,西井科技将冲刺a股上市。
而且根据彭博社8月底的消息,西井科技正在准备香港IPO计划,最早可能在明年在香港上市,计划筹集1亿美元。
公开资料显示,西井科技成立于2015年,致力于用人工智能激活多行业潜力。创始人谭黎敏在这里成长,因为上海青浦区有一条老街叫西井街,所以他把公司命名为西井科技。
西井科技有一个年轻的R&D部门,大多数西井员工都是年轻的名校。谭黎敏毕业于悉尼大学,获得博士学位,有13年的营销经验和6年的管理经验。2014年,谭黎敏开始进入投资领域。
2024年4月,西井科技当选2024年上海市独角兽(潜力)重点服务企业名单。2023年,西井科技以70亿元的估值成为中国500强隐形独角兽之一。
西井科技国内少数具有全栈开发能力的人工智能公司,成立之初主要从事脑芯片行业。但在发展过程中,逐渐发现底层技术不能直接产生生产力,应该与应用相结合。因此,西井科技探索了应用场景。
2016年,西井科技在服务过程中成立了自动驾驶团队,将首个落地场景放在集装箱港口。西井于2018年1月23日在全球首个港区完成了第一箱无人集卡工作。随后,西井科技通过整合自主研发的算法和整套自动驾驶套件,打造了无人卡车Q-Truck。值得注意的是,科幻电影《流浪地球2》中也出现了以Q-Truck为原型设计的无人卡车。
西井科技不断推动其AI场景化能力在海、陆、空、铁、厂等关键交通节点的快速再利用,实现了从最初的单点深度培育到现在多元化应用场景的顺利连接。根据官网信息,西井科技目前的业务包括Qomolo新能源自动驾驶解决方案、Cosmo数字智能场景解决方案、Loopo路舶智能平台、LinkAIge智能咨询。
通过Qomolo新能源自动驾驶解决方案,西井科技将各种生产要素的运行和运行串联起来;通过Cosmo建立AI底座和数字生态环境,可以感知、计算和决策生活和生产中的要素,从而帮助人们生产和生活;通过建立Loopo路舶智能平台,从生产节点、贸易流程等环节为客户创造价值;LinkAIge通过AI实现物与物、物与人、人之间的深度链接,从顶层规划、效益分析到落地路径,为世界物流链提供智能升级提供综合咨询方案。
此外,西井科技是迄今为止中国第一家基于正向自主开发无人驾驶重型卡车的企业,也是世界上第一家超过数百套商业交付无人驾驶车辆和系统的企业。场景涵盖了港口、陆港、制造厂等货运物流。目前,西井科技已服务于包括新加坡、英国、荷兰在内的近200名用户在内的全球18个国家和地区。
在成长为独角兽的过程中,西井科技先后完成了14轮融资,已融入E轮,并在此期间连续获得PreAngle。、许多金融投资机构和产业投资基金,如复兴集团、十维资本、和高资本、越秀产业基金、安全资本、协同投资、深度投资等。

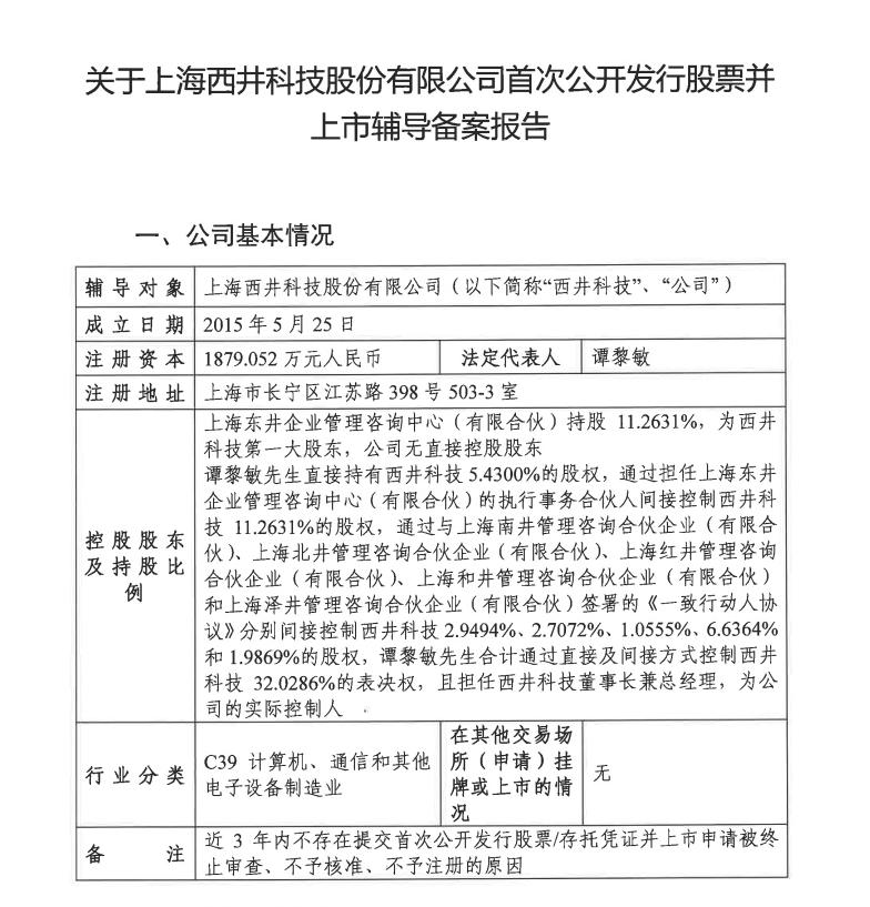
在股权结构方面,创始人谭黎敏通过直接和间接的方式控制西井科技 作为西井科技董事长兼总经理,32.0286%的投票权是公司的实际控制人。
根据天眼查信息,复星集团是西井科技第一大机构股东,持股比例为8.1249%。另外,安全资本持股比例为6.0265%,中移资本持股比例为3.0133%,越秀产业基金持股比例为1.4227%。
西井科技启动上市辅导,将成为智能驾驶赛道上又一家准备IPO的公司。独角兽的身份会为西井科技的上市增添多少色彩?
本文来自微信微信官方账号“直达IPO”,36氪经授权发布。
本文仅代表作者观点,版权归原创者所有,如需转载请在文中注明来源及作者名字。
免责声明:本文系转载编辑文章,仅作分享之用。如分享内容、图片侵犯到您的版权或非授权发布,请及时与我们联系进行审核处理或删除,您可以发送材料至邮箱:service@tojoy.com




