2024年国产医用膜材料崛起,已有企业出海。
2024年,膜材料领域传来好消息:国内首台体外呼吸机膜材料(ECMO膜)生产设备成功编织出符合要求的膜材料。江南大学针织技术教育部工程研究中心与国家高性能医疗器械创新中心科研团队合作,成功研发出具有自主知识产权的ECMO膜材料编织设备,预计2024年投入使用。但是过去,ECMO使用的中空纤维膜一直处于国外企业的垄断状态。
膜材料广泛应用于生命科学、制药,以及ECMO、在包括血液透析器在内的设备领域,这些领域也存在不同程度的“卡脖子”现象。近年来,国家政策全力支持,科研机构和企业共同努力,膜材料的R&D和制造取得了许多突破。2024年,成绩特别丰硕,将成为膜技术自主研发的重要节点。
膜过滤创新企业、创新产品涌现
膜过滤技术贯穿于生物制药的上下游环节。生物过滤主要分布在培养液过滤、气体过滤、缓冲液过滤、澄清过滤、浓缩更换、柱前/超滤前保护过滤、病毒过滤、杀菌过滤等工段。
在生物医药的研发和生产过程中,生物医药膜和过滤器作为分离纯化阶段不可或缺的耗材,应用于许多场景,如缓冲液过滤、初步分离和浓缩、杀菌过滤、超滤、病毒过滤、细胞培养和获取等。,对应广阔的市场规模。

单抗纯化技术中膜过滤技术的应用,数据来源:膜科学与技术
目前,国内许多致力于生命科学/生物医药领域的膜过滤公司成立于2020年左右,成长迅速,受到投资机构的青睐。从这些公司一次融资能达到1亿元的情况可以看出,业界重视膜过滤技术的独立研发;作为制药行业的重要组成部分,过滤器和过滤膜材料可以弥补中国自主研发生产的产业链闭环。
自2023年以来,与融资膜过滤技术有关的企业,资料来源:动脉橙数据库
自2024年以来,各创新型企业纷纷推出新产品,涉及生命科学和制药的每一个膜过滤阶段。
部分膜过滤新产品自2024年以来上市,资料来源:公司公开信息
例如,2024年,艾里奥斯连续发布了深层过滤器、深层膜堆、多系列杀菌级囊式过滤器和筒式过滤器,可用于澄清过滤、预过滤和生物医学过程中的杀菌过滤。目前,艾里奥斯已在美国波士顿和中国上海设立过滤膜材料研发中心和过滤器产品研发中心,并在上海和杭州设立了两个过滤器生产基地,高性能过滤膜的生产基地将在今年内建成。
护理医疗还先后发布了微滤平板膜包、空心纤维滤芯、滤芯等新产品,以满足医药行业各种澄清或浓缩工艺的过滤需求。
同时,赛普过滤、艾里奥斯等企业的膜过滤产品通过了FDA DMF Ⅱ类备案。
美国DMF(Drug Master File)它是FDA建立的一个非公开信息系统,用于帮助药品制造商和供应商选择和共享药品。DMF文档用于介绍制造商的基本信息、产品质量标准、检测方法、生产工艺和设备描述、质量控制和质量控制。
原材料供应商将所需的技术内容以DMF文档的形式直接交给FDA备案,并获得备案号。药品申请人在申请过程中可以直接使用DMF备案号代替需要提供相关原材料和辅助材料的具体信息,大大缩短了审查和评估时间。
换句话说,如果药企使用上述备案产品,可以直接引用该备案材料,有利于缩短申请过程中相关材料的准备时间和审核周期。
膜过滤技术已经跨越了新材料和生物医药在中国制造2025战略中的两个领域。随着国内生物医药产业的蓬勃发展和生物制造时代的到来,膜过滤技术作为生物技术下游的核心之一,具有可观的市场前景。在资本、技术、市场等诸多因素的推动下,国内公司已经获得了生物技术的各种膜过滤产品。
除了病毒在“塔尖”上的过滤,已有企业出海。
随着工业化的深入发展,生物医药等其他领域的病毒安全标准不断提高,需要一种不会造成蛋白质变性的制备方法来去除/灭活病毒,从而提高生产中的病毒安全性。除病毒过滤作为一种常用的病毒清除方法,在过滤设备内部过滤膜的影响下,可以在不造成蛋白质变性的情况下对病毒进行过滤,尤其是对于消除过程中具有高耐受性的非脂包膜病毒,从而保证生产中的病毒安全。
除了病毒过滤膜,它是一种具有复杂孔结构的高聚物膜,旨在为20nm以上的病毒颗粒提供高度截流,同时允许较小的产物分子自由通过。由于病毒和分子需要高度的选择性来区分大小相近,并且需要在高通量条件下运行,在过滤膜中,除了病毒滤膜成为技术含量最高的产品之一,也是生物医学领域的核心耗材。
多年来,Merck一直是世界上唯一的技术门槛。、Asahi、Pall和其他外国公司可以稳定供应。2020年,由于新冠肺炎疫情,疫苗生产所需的高端过滤膜需求激增,国内一度出现供不应求。面临着高档膜材“卡脖子”的局面,国内企业已经倾注了除病毒滤膜的研究、开发、制造和应用。
根据公司的公开信息,
2020年9月,科百特自主研发制造的Viruclearuclear VF上市,打破了国外企业除了病毒产品的垄断局面。
2022年5月,除病毒过滤器外,赛普过滤的Valpha系列上市,并提供PES(改良聚醚)和RC(再生纤维素)两种除病毒过滤器。
九龄科技Guidling除病毒过滤器于2022年7月上市,经特殊处理后,可大大增加过滤载量,防止病毒过滤器堵塞。
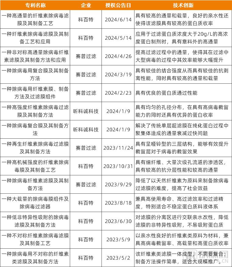
此后,除病毒过滤技术及产品研发高频持续。

资料来源:国家知识产权局自2023年以来除病毒过滤膜的发明专利授权状况:
根据国家知识产权局的专利公告,自2023年以来,除病毒过滤膜相关专利密集获得授权。据不完全统计,2023年共有7项发明专利授权,2024年数量再创新高,仅上半年就有7项发明专利授权;此外,国家知识产权局还授权了除病毒过滤相关的多项新型实用专利。
综上所述,除了病毒过滤膜的自主研发能力,还掌握在科百特、赛普过滤、九龄科技等少数公司手中,新增公司很少。同时,具备R&D能力的企业继续进行技术迭代,升级和优化滤膜及相关组件的技术,提高产品的过滤性能和稳定性,以适应各种应用领域。
自首款除病毒过滤产品上市以来,科百特已经推出了聚醚。(PES)和再生纤维素(RC)材料多型除病毒过滤产品,用户端可根据药液状况、应用领域等进行检测选型。
赛普过滤器还推出了即用型囊式除病毒过滤器、新一代再生纤维素除病毒过滤器等。
同时,国产产品在市场开发方面也取得了显著成效,甚至走向海外。
例如,截至2024年4月,科百特已有15多位客户使用科百特Viruclear系列除病毒过滤器,完成了2000-10000L发醇规模的多批次生产。与此同时,科百特仍在不断开拓海外市场,目前已与美国、日本、澳大利亚、中东欧、印度等地区的许多医药用户建立了除病毒过滤领域的沟通和联系。
医疗器械关键膜材料,已实现自主开发
膜材料也广泛应用于医疗器械领域。
“十四五”医疗器械产业发展规划提出,要攻关先进基础材料。切实攻关体外膜肺氧合机用中空纤维膜,血液净化设备用透析膜。
2023年,工业和信息化部和国家美国食品药品监督管理局联合启动了生物医用材料创新任务,重点关注高分子材料、金属材料、无机非金属材料三个关键方向,包括血液透析器、体外膜肺氧合机等医疗器械的高分子材料,包括血液透析膜的聚合物。(PSU)、聚醚砜(PES),聚4-羟基-1-戊烯用于氧合膜。(PMP)。
这种膜材料在医疗器械中起着重要的作用,尤其是在透析膜、氧合膜等重要领域。
透析膜和氧合膜材料攻关项目《生物医用材料创新任务揭榜(第一批)入围揭榜单位》,资料来源:工业和信息化部
氧合膜研发突破,距应用仅一步之遥。
2023年1月4日,汉诺医疗自主研发国内首套套体外膜肺氧合系统(ECMO)获批上市后,中国成为继美国、德国、意大利之后第四个具有ECMO技术产业化能力的中国。自国内首套ECMO整机系统问世以来,已在国内数百家医院进行临床治疗,已完成数百名患者的治疗,上机时间超过数万小时。
截至目前,国内已有三款ECMO商品获准,除汉诺医疗外,还有长征医疗、赛腾医疗等商品获准。
氧合膜是ECMO系统的核心部件,是一种气体交换装置。到目前为止,已经开发了三代产品:一代固体硅胶膜、二代微孔中空纤维膜、三代固体中空纤维膜。
聚4-羟基-1-戊烯是第三代氧合膜材料。(PMP)聚烯烃材料作为一种性能优异的聚烯烃材料,具有良好的氧气通量和氮氧选择性、低溶出物和生物安全性等特点,增强了血液相和气相分离,解决了血液泄漏问题,被称为ECMO系统的最佳薄膜材料。然而,世界上只有3M公司的Membrana独家供应PMP薄膜。
在ECMO系统研发取得重大成就的同时,国内PMP膜制备技术的研发也在紧张地进行着。

数据来源:国家知识产权局,氧合器用膜制备技术专利状况
根据国家知识产权局的公开信息,截至目前,已有10多项PMP膜制备技术获得专利授权。PMP膜研发不仅需要处理与气体交换效率、氧合效应等产品特性相关的问题,还需要处理后续制造成本、生产效率等产业化相关问题。
2024年6月,杭州费尔新材料有限公司(科百特旗下公司)的PMP中空纤维氧合膜在国家美国食品药品监督管理局完成了医疗器械主要文件的登记,这意味着如果医疗器械申请人使用商品,可以通过主要文件快速申报和评估。(注:国家美国食品药品监督管理局参考国际相关要求,从2021年起实施医疗器械主要文件登记制度)
2024年3月,根据国家高性能医疗器械创新中心发布的消息,该中心对氧合器中空纤维膜材料进行了技术研究,实现了膜材料的试制。
另外,由石化院牵头的PMP材料研发项目也取得了重要进展,目前已经开发出千吨级4。-MP-一个单一的PMP材料生产工艺包,拟建设每年1000吨的示范装置,实现4000吨-MP-1单一和PMP材料工业化,解决了整个原材料和材料过程中的“卡脖子”问题。
血液渗透,从透析器到透析膜逐一攻克
血液透析器是血液透析设备的重要组成部分,也是血液透析医疗器械中商业化技术壁垒较高的商品。
近年来,血液透析器的国产化进程加快,与进口商品站在一半。根据国家美国食品药品监督管理局的基本信息,截至目前,已有近60台国产透析器获准,涉及20多家企业。根据行业数据分析,进口和国内厂商在血液透析器领域的份额约为50%。
在血液透析器中,血液透析膜是核心部件。虽然透析器已经达到了较高的工业化水平,但透析膜仍然需要大量进口,世界上只有几家欧洲和日本企业能够生产医用级聚醚材料。
目前,除了工业和信息化部和国家美国食品药品监督管理局联合推进医疗、健帆生物等公司在医用聚醚和医用聚醚领域的研发项目外,更多的龙头企业已经实现了血液透膜的自主开发,并已应用于血液透膜产品。根据企业公开信息统计,已获得血液透析器批准的20多家企业中,约30%具备了透析膜自主开发制造的能力。
根据威高血净招股书,企业掌握了血液透析器的关键制膜技术和生产工艺,是国内最早拥有中空纤维膜纳米外壁孔结构测量等关键技术的厂家之一,也是国内最早拥有中空纤维膜纳米外壁孔结构测量等关键技术的厂家。
苏州君康成立于2012年,曾从德国引进透析膜纺纱生产线和封装生产线。在形成了一个由德国技术专家、国内知名大学教授和内部R&D团队组成的R&D制造体系后,逐步研究自主知识产权的透析膜制备技术,成为国内第一家大规模生产聚醚膜的公司。
2020年,宝莱特收购苏州君康后,借助苏州君康透析膜的独立研发能力,完善了自己在血液行业整个产业链的布局。
2021年,三鑫医疗完成了中空纤维血液透析膜自主纺纱制备的大规模生产。是业内较早使用国产设备自主纺纱制备透析膜并大规模生产的公司。
山外山也投入了透析膜的自主开发。经过几年的积累和实践,特别是16条中空纤维膜纺纱试验生产线的应用和实验,在纺纱技术上取得了许多突破。
总的来说,业内R&D实力雄厚的公司不断优化安全指标控制技术,提高产品自动检测技术,保证中空纤维膜在生物相容性、可沥滤物控制、溶质去除率、超滤率等方面的性能保持稳定。在临床应用中,中空纤维膜与进口商品相媲美。
工业化已经迈出了重要的一步
万事开头难,这句话用来形容攻克“卡脖子”技术的过程再合适不过了。
目前,许多国内公司都在努力提供薄膜材料的安全性。与进口产品相比,它们在市场上占有一席之地,性能相近或更好,产品交付速度更快,性价比更高。
也有从业者指出,部分国产产品在稳定生产、验证体系、性能稳定性等方面与进口商品仍有较大差距。大型设备展上最拥挤的展位通常是少数,一些国产产品展位冷清。即便如此,我们也应该看到,已经实现从0到1突破的公司,从未停止过深入研发、不断迭代的步伐;与此同时,更多的企业在关键技术研发上投资成本,以自主创新为核心任务目标。
无论如何,已经迈出的第一步,就是未来坦途的开始。
参考资料
江南大学:国内第一台!体外呼吸机(ECMO)江南造膜材料编织装备!
膜技术:膜技术在单克隆抗体分离纯化中的应用研究进展
中国石油新闻:好消息!实现医疗材料产业化的重大突破!
威高血净招股书
本文来自微信微信官方账号“动脉网”(ID:vcbeat),作者:张晓旭,36氪经授权发布。
本文仅代表作者观点,版权归原创者所有,如需转载请在文中注明来源及作者名字。
免责声明:本文系转载编辑文章,仅作分享之用。如分享内容、图片侵犯到您的版权或非授权发布,请及时与我们联系进行审核处理或删除,您可以发送材料至邮箱:service@tojoy.com




