五月VC/PE报告:筹资市场走势下滑,高校频繁出售新基金。
使用数据来延伸你的阅读,这个时期超越J曲线VC/PE市场报告2024年5月报告。新基金省份苏浙领先,PE融资数量同比增长,小额案例占一半以上。以下详细信息:
核心发觉
- 新基金数量再次下降,机构步伐同步放缓
- 苏浙领先新基金省,1000亿国家大基金出现
- VC/PE投资市场下跌,投资平均值同步下跌
- 电子信息稳定发挥蝉联榜首
第一部分 VC/PE市场募资分析
·新基金数量再次下降,机构步伐同步放缓
2024年5月,新成立的中国VC/PE市场基金总数445支,环比下降18%,同比减少40%。今年年初以来,与去年同期相比,月度基金数量有不同程度的下降。盛夏将至,但股权投资市场尚未走出严冬。
2024年5月,共有385家与4月438家相比,机构参与设立基金减少。12%,近九成该机构设立了一只基金,6.7%该机构完成了两只基金的新设置,3.4%该机构已完成3只或更多基金的新设立。其中,友博资本、新鼎资本、海南天成私募等机构募集资金较为活跃。
·新基金省份苏浙领先。
从地区分布来看,2024年5月,江苏省以80支超越浙江省78支成为本期基金新设省份第一。山东省新设基金数量排名第三,35支。苏浙领先,与其它省份差距较大。
从市级地区的细分来看,嘉兴市,武汉市,青岛市,分别由35支、22支和21支嘉兴市位居前三,稳居“基金城市”前列。南湖基金小镇作为全国首个股权投资基金小镇,继续发力。

·千亿国家大基金出现
2024年5月,能源,半导体,智能制造其他领域是基金投资的主导方向。国家集成电路基金三期完成工商登记,注册资本高达340亿元,是目前中国芯片领域历史上规模最大的基金项目。绍兴首只QFLP试点外资基金也在本期开通。
·高校参与投资基金状况概述
天津大学和北京大学都参与了设立基金,分别是脑机海河实验室基金和博雅兴豫科技创新转型基金(拟)。近年来,高校频繁参与设立基金,借助高校的优势资源,促进人才链与产业链的对接,促进科学成果的转化。
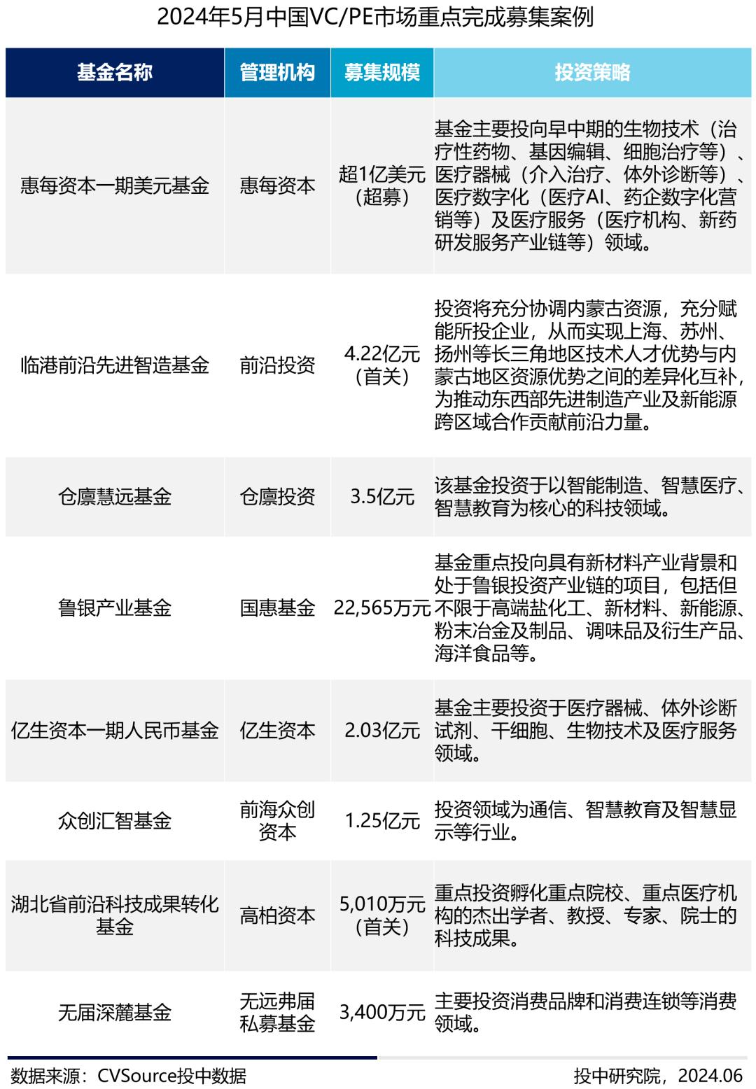
·重点完成筹资案例
2024年5月,本期融资案例的投资方向集中在生物医药和智能制造领域。惠每资本一期美元基金超额募集,规模超过1亿美元,是本期募集的最高值。

第二部分 VC/PE市场投资分析
·VC/PE投资市场下跌,投资平均值同步下跌
2024年5月,投资案例数量569起,环比减少10.25%,投资总额70.72亿美金,环比减少24.78%,投资市场呈下降趋势。

根据近几年的细分交易平均值,本期投资平均值为12.4百万美元,环比下降16.19%,投资平均波动较大,总体上呈现持续下滑趋势,形势不明朗。

·电子信息稳定发挥蝉联榜首
这个月投资热门跑道电子信息稳重发挥蝉联榜首,医疗保健,先进制造行业跟随后,分别由行业跟随179起、91起、61起占前三名。其中,电子信息产业投资总额达到27.26亿美金。从平均投资价值来看,物流运输表现突出,平均投资价值达到44.96百万美元,在本期细分领域中,获投规模最大。
·与去年同期相比,PE融资数量有所增加,小案例占半数以上。
2024年5月,天使轮和A轮融资交易总量占市场交易总量的比重。超六成,超过A轮交易规模18亿美金,占市场总量26.1%。与去年相比,A轮投资总额和比例略有下降。PE阶段融资交易总额占市场交易总量的比重。21.4%,与去年同期相比,14.6%的比例有所上升。
从细分融资事件的交易规模来看,10亿美元的交易市场占比2.8%,小额案例占500万以下的一半以上。

·活跃区域的交易规模和行业分布
2024年5月,江苏省公开交易100起,本期投资最多;北京市公开交易48起,交易规模38.56亿美金,最为吸金;天津市投资均值达31.24百万美元,最为突出。
根据活跃地区下热门跑道的细分,本期上海市和广东省热门跑道项目获得的投资最多,其中电子信息跑道项目占比最大;医疗健康和先进制造跑道项目集中在跑道上江苏省,能源和矿业在广东省最受欢迎的地区是跑道获投项目。
·Top10重点融资案例
数据说明
为了方便读者使用,报告中的信息来源、统计口径和汇率 转换作出说明
信息来源
本报告的图表数据来源均为CVSource投入数据。
统计口径
新成立基金:在统计期内,新注册的基金
完成募集资金:在统计期限内,宣布募集资金完成。
融资规模:统计市场披露的具体金额,估计未披露具体值的金额并纳入统计。
汇率换算
所有涉及的募资规模和投资总额均按募资或投资当日汇率统一转换为美元进行统计。
本文来自微信微信官方账号“超越” J Curve”(ID:beyondthejcurve),作者:超越J曲线,授权发布36氪。
本文仅代表作者观点,版权归原创者所有,如需转载请在文中注明来源及作者名字。
免责声明:本文系转载编辑文章,仅作分享之用。如分享内容、图片侵犯到您的版权或非授权发布,请及时与我们联系进行审核处理或删除,您可以发送材料至邮箱:service@tojoy.com




