去年机器人半马三甲一年后发展如何?2026赛事升级谁将夺冠?

1天前

本文来源:微信公众号“42号电波”,作者兰博,编辑James



本周末4月19日,2026人形机器人半程马拉松将在北京亦庄开赛,这是春晚后机器人再次集中进入公众视野。



机器人行业一年来快速发展,今年赛事竞争更激烈:参赛队伍从20支增至超100支,且更强调无人遥控。



去年机器人能力普遍有限,能完赛已属优秀,因此冠亚季军赛后成了流量焦点:冠军是北京人形机器人创新中心的天工Ultra,用时2小时40分42秒;亚军为松延动力N2,用时3小时37分50秒;季军是卓益得行者二号,用时4小时25分56秒。



一年过去,这三支队伍有何新动态?





北京人形:发力工业场景



作为去年冠军,北京人形机器人创新中心2023年成立,参赛的天工Ultra是180cm全尺寸人形机器人。夺冠后,该中心开源了运动控制框架Tien Kung-Lab,将马拉松运控算法开放给行业。



近一年,其研发从“小脑”(运控)转向“大脑”(模型能力)——机器人落地应用更需“大脑”支撑。去年8月世界人形机器人运动会上,搭载“慧思开物”平台的天轶2.0获物料整理赛冠亚军;今年1月CES展,“具身天工2.0”自主分拣零件,背后是慧思开物的跨本体VLA模型。




目前,北京人形聚焦高危、高强度、重复性劳动场景,今年2月完成超7亿元首轮融资,后续仍以自主能力为核心。



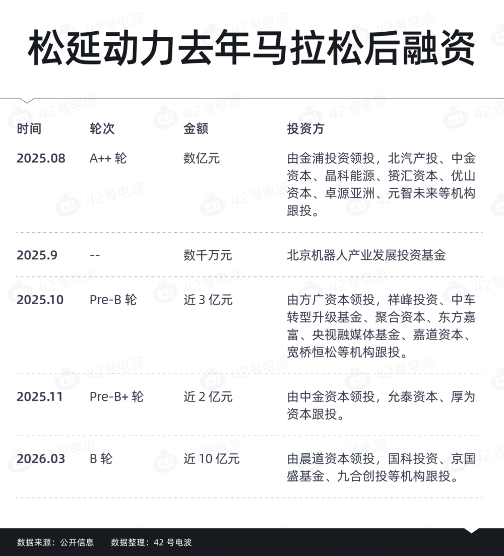
松延动力:融资超16亿,主攻消费



去年亚军松延动力2023年成立,参赛的N2是1.2米小型机器人。赛后,其发力消费级人形机器人,面向教育和家庭场景。今年春晚,松延机器人参演小品《奶奶的最爱》,展现情绪陪伴价值。





松延动力融资密集,去年至今融资金额超16亿元,重心在消费级机器人的量产与落地。



卓益得:推出高价仿生机器人



去年季军卓益得的行者二号是170cm全尺寸机器人。赛后,其选择仿生机器人赛道,研发拟人化、有情感的产品。今年1月底推出仿生具身智能机器人Moya:1.65米高、32kg重,采用环保硅胶表皮,可调节体温(32-36℃)、模拟人类表情,2026年Q4限量预售50台,定价120-150万元。



推出Moya后,卓益得完成近亿元Pre-A+轮融资。



综上,去年三甲分向工业、消费、仿生陪伴赛道,均属具身智能细分领域。



2026赛事有哪些变化?



去年赛事仅20支队伍,6队完赛,且不少机器人需遥控,被吐槽像“玩具”。今年赛制升级:21公里赛道分自主导航(约40%队伍)和遥控组别,自主导航考验传感导航能力;官方设1.2倍成绩加权,鼓励自主参赛。




机器人贴有“自主”“遥控”标签,观众可直观区分组别。全自主允许裁判确认后的电池更换、摔倒扶起等干预,但更换机器人需罚时,换电池不停表不罚时。



去年宇树G1由客户参赛引发关注,有人称“冠军无悬念”,但行业一年来快速发展,高手辈出,去年冠军是天工Ultra,今年谁能夺冠?让我们拭目以待。

本文仅代表作者观点,版权归原创者所有,如需转载请在文中注明来源及作者名字。

免责声明:本文系转载编辑文章,仅作分享之用。如分享内容、图片侵犯到您的版权或非授权发布,请及时与我们联系进行审核处理或删除,您可以发送材料至邮箱:service@tojoy.com