广东省烟草专卖局:美宜佳涉烟案件查处进展——查获卷烟306万支 立案566宗
4月12日,南方+记者从广东省烟草专卖局了解到,针对“2026广东315晚会”曝光的美宜佳多地门店销售假烟问题,省烟草专卖局联合相关职能部门采取系列整治措施,全力督促连锁便利店企业依法合规经营。

截至3月31日,全省各级烟草专卖部门联合相关部门对美宜佳连锁便利店开展检查,累计检查14701户次,立案查处566宗,查获涉案卷烟306万支。其中,晚会曝光的10家门店均已立案查处。
据介绍,省烟草专卖局已对美宜佳总部进行行政约谈,指出其在品牌管理、加盟门店管控等方面存在的突出问题,要求企业立即开展自查自纠,限期提交书面整改方案,明确整改措施与完成时限。为精准传达监管要求,省烟草专卖局还组织多地烟草部门约谈美宜佳大区负责人,推动广东省内所有门店全面自查。
同时,省烟草专卖局督促美宜佳切实履行品牌方管理责任,加强对涉烟违法违规零售客户的管理,敦促其落实“假一赔十”的先行赔付机制。美宜佳主动升级加盟协议,明确涉烟违法违规客户的清退及惩罚条款,对存在售假、售私等严重涉烟违法违规行为的加盟门店,及时启动解约程序,坚决清退违法主体。

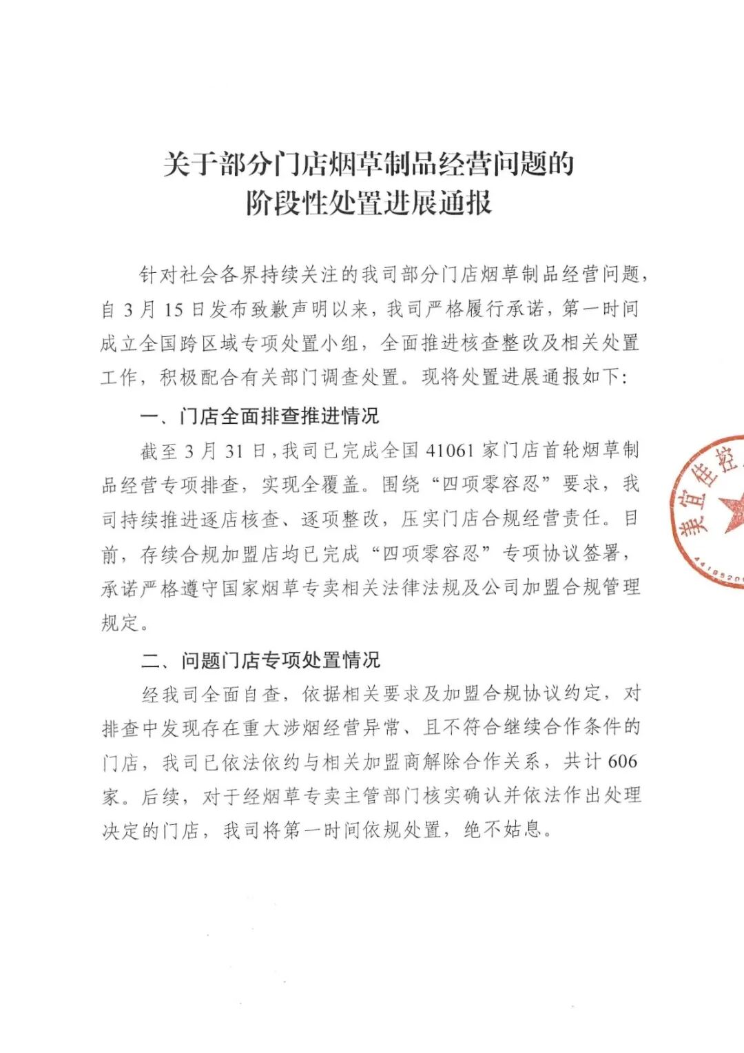
此前,《广东3·15晚会》曝光美宜佳便利店存在大规模销售假烟乱象,引发社会广泛关注。4月9日,美宜佳发布部分门店烟草制品经营问题的阶段性处置通报:
截至3月31日,美宜佳已完成全国41061家门店首轮烟草制品经营专项排查,实现全覆盖。围绕“四项零容忍”要求,持续推进逐店核查、逐项整改,压实门店合规经营责任。目前,存续合规加盟店均已签署“四项零容忍”专项协议,承诺严格遵守国家烟草专卖相关法律法规及公司加盟合规管理规定。
经全面自查,依据相关要求及加盟合规协议约定,美宜佳对排查中发现存在重大涉烟经营异常、不符合继续合作条件的门店,已依法依约与相关加盟商解除合作关系,共计606家。后续,对于经烟草专卖主管部门核实确认并依法作出处理决定的门店,将第一时间依规处置,绝不姑息。


原标题:《广东省烟草专卖局:已查获美宜佳涉案卷烟306万支,立案查处566宗》
阅读原文
本文仅代表作者观点,版权归原创者所有,如需转载请在文中注明来源及作者名字。
免责声明:本文系转载编辑文章,仅作分享之用。如分享内容、图片侵犯到您的版权或非授权发布,请及时与我们联系进行审核处理或删除,您可以发送材料至邮箱:service@tojoy.com





