六大国有银行密集发布黄金交易相关公告 提示风险并调整业务规则
近期,工、农、中、建、交、邮储六大国有银行纷纷发布公告,对黄金相关业务进行调整,并着重提示交易风险。
工商银行
2月1日,工商银行旗下“工银金行家”公众号发布风险提示指出,当前国内外贵金属价格波动剧烈,市场不确定性明显上升。该行建议客户在充分评估自身风险承受能力的前提下,保持理性投资态度,避免盲目跟风操作。同时,建议客户从长期投资角度出发,遵循分批分散、适度均衡的配置原则,密切关注市场行情变化,合理控制持仓规模,以有效应对市场波动风险。

在此之前的1月30日,工商银行官网公告显示,自2月7日起,将调整如意金积存业务及浮动报价类实物黄金产品销售业务的办理时间;在周末及法定节假日等非上海黄金交易所交易日,对如意金积存业务实施限额管理并动态调整限额标准。
1月5日,工商银行还曾公告,自1月12日起,提高个人客户积存金业务的风险承受能力等级要求,客户办理积存金开户、主动积存或新增定投计划时,需取得C3-平衡型及以上的风险评估结果,并签订积存金风险揭示书。
农业银行
1月29日,农业银行发布通知称,自1月30日收盘清算时起,将Au(T+D)、mAu(T+D)合约的保证金比例由44%上调至60%。该行提醒客户关注保证金比例变化及持仓风险,合理控制持仓规模,理性参与交易。

1月26日,农业银行已发布公告,宣布对个人客户参与存金通黄金积存交易增设风险承受能力测评准入条件。自1月30日起,个人客户办理存金通黄金积存业务(含存金通1号、2号)的签约、买入、定投业务时,需在业务办理渠道完成农行统一的风险测评问卷,取得谨慎型及以上的评估结果。农行提示投资者增强风险防范意识,结合自身财务状况和风险承受能力理性办理相关业务。
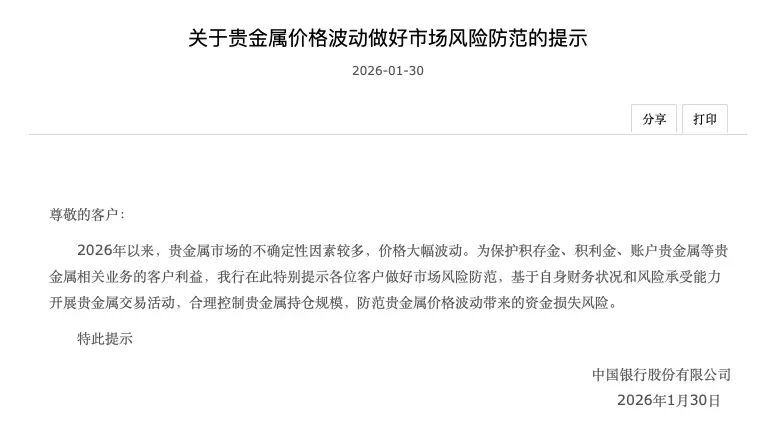
中国银行
1月30日,中国银行公告表示,当前贵金属市场存在较多不确定性因素,价格波动幅度较大。为保障积存金、积利金、账户贵金属等业务客户的利益,中行特别提醒客户做好市场风险防范,根据自身财务状况和风险承受能力开展贵金属交易,合理控制持仓规模,警惕价格波动带来的资金损失风险。

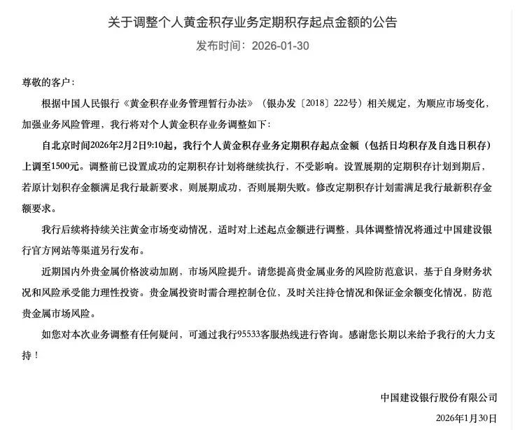
建设银行
1月30日,建设银行公告调整个人黄金积存业务定期积存起点金额。自2月2日9:10起,该行个人黄金积存业务的定期积存起点金额(包括日均积存和自选日积存)上调至1500元。
建行同时提示,近期国内外贵金属价格波动加剧,市场风险有所上升。请客户提高贵金属业务风险防范意识,基于自身财务状况和风险承受能力理性投资,合理控制仓位,及时关注持仓情况和保证金余额变化。

交通银行
1月29日,交通银行公告调整贵金属钱包、沃德金生金业务的适当性管理要求。其中,贵金属钱包业务方面,自1月31日起,已签约客户需当前风险承受能力评估结果为增长型、进取型或激进型,方可办理全部业务;若评估结果为保守型、稳健型或平衡型,则仅可办理实时卖出、兑换实物贵金属、终止积存计划及解约等业务,已生效的积存计划不受影响。沃德金生金业务方面,自1月31日起,个人客户需取得平衡型及以上的风险评估结果,方可购买该产品。交行建议客户提高风险防范意识,结合自身财务状况和风险承受能力理性办理相关业务。

邮储银行
1月21日,邮储银行发布通知称,自1月22日收盘清算时起,将Au(T+D)、Au(T+N1)、Au(T+N2)、mAu(T+D)等合约的保证金比例从80%上调至120%。

此前,邮储银行已分别于1月15日和2025年12月31日两次发布公告调整上述延期合约的保证金比例,并在公告中提示客户合理控制仓位,防范交易风险。
本文仅代表作者观点,版权归原创者所有,如需转载请在文中注明来源及作者名字。
免责声明:本文系转载编辑文章,仅作分享之用。如分享内容、图片侵犯到您的版权或非授权发布,请及时与我们联系进行审核处理或删除,您可以发送材料至邮箱:service@tojoy.com




