涨幅超400%!连获17个涨停板,今日起恢复交易
02-03 06:06
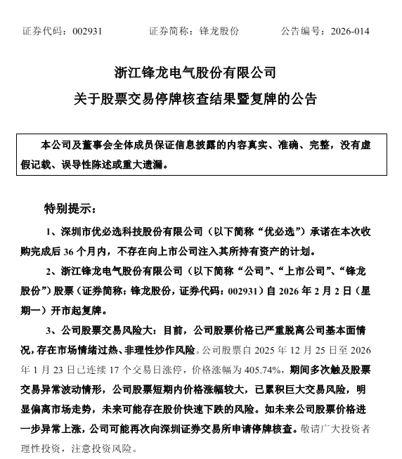
2月1日晚间,锋龙股份发布了关于股票交易停牌核查结果及复牌的公告。公告指出,在停牌期间,公司针对股票交易的波动情况开展了核查工作。目前,相关核查已顺利完成,公司股票将于2月2日(星期一)开市起恢复交易。
锋龙股份曾在1月25日晚间发布公告称,因公司股票多次出现异常波动情况,公司决定从1月26日起停牌进行核查。
公告内容显示,从2025年12月25日到2026年1月23日,锋龙股份的股票已连续17个交易日涨停,价格涨幅达到了405.74%,在此期间多次触发股票交易异常波动的情形。公司股票在短期内价格涨幅显著,已经积累了较大的交易风险。

锋龙股份表示,在收购完成后的36个月内,优必选没有向公司注入其持有资产的计划。截至目前,公司并不涉及人形机器人业务,主营业务依旧是园林机械零部件、汽车零部件以及液压零部件的研发、生产和销售,公司未来也将继续专注于主营业务的发展。截至目前,公司的生产经营状况没有发生重大变化,市场环境和行业政策也未出现重大调整;预计在未来12个月内,公司的主营业务不会发生重大改变。
本文仅代表作者观点,版权归原创者所有,如需转载请在文中注明来源及作者名字。
免责声明:本文系转载编辑文章,仅作分享之用。如分享内容、图片侵犯到您的版权或非授权发布,请及时与我们联系进行审核处理或删除,您可以发送材料至邮箱:service@tojoy.com




