福州三江理想城危房事件新进展:安置房将启动重建,涉事责任人已被判刑

“目前计划先启动安置房部分的重建工程。”
1月22日,福州三江理想城项目单位一位内部人士向《每日经济新闻》记者确认了这一最新进展。
福州三江理想城作为一项安居工程,刚竣工就出现倾斜沉降问题,开发商及工程方等11名责任人已于2025年7月被判刑重罚。时隔半年,该项目迎来新动态。
福州市投资项目在线审批监管平台1月21日披露的申报项目信息显示,云锦公馆(一期)、云锦公馆(二期)完成县级权限内企业境内投资项目备案,批准结果为“办结(通过)”。而云锦公馆正是福州三江理想城的小区备案名,该楼盘位于福建闽江之畔,由保利发展、碧桂园和世茂集团联合开发,因价格较低,开盘2小时便售罄。
然而,2021年业主收房后,发现承重梁开裂、道路地基下沉、门窗扭曲变形等问题。经有关单位和机构检测,三江理想城多栋房源被鉴定为D级危房,业主陆续完成退房程序,前期涉及棚改的居民则一直未完成回迁安置。
“日光盘”为何变危房?
福州市投资项目在线审批监管平台信息显示,云锦公馆(一期)、云锦公馆(二期)的项目单位是福州世茂世睿置业有限公司,项目备案由福州市仓山区发改局批准。天眼查数据表明,该公司股东包含保利发展和碧桂园等房企。

三江理想城所在地块由世茂集团旗下的福州傲霖企业管理有限公司于2018年1月11日竞得,当时楼面价8760元/㎡,需配建80%安置型商品房。项目最终规划建设15幢住宅共2026套房源,其中3幢为商品房共442套,其余楼栋是政府回购用于棚改动迁的安置房。
拿地当年,三江理想城推出442套新房,均价17200元/㎡。从入市到开盘仅3个月,有效蓄客达1200组,开盘当天2小时即售罄,成为福州楼市热门“日光盘”之一。
2021年5月业主开始收房,起初A、B区未发现问题。一个月后车库交付时,有人发现地面和墙面有细小裂痕;到当年年底,裂痕加深,承重柱横截面出现断裂痕迹。

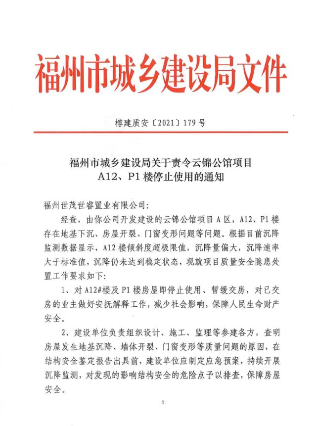
福州市城乡建设局随即发出责令停止使用通知,指出A区A12、P1楼存在地基下沉、房屋开裂、门窗变形问题,A12楼倾斜度超极限值,沉降量偏大且速率大于标准值,沉降未稳定。福州市住房保障和房产管理局在公开平台回复业主称,截至2022年11月9日,三江理想城已签订退房协议421套,累计退款5.56亿元。
据项目单位人士介绍,三江理想城由三家开发商分工合作:保利发展负责成本和项目设计,碧桂园负责工程建设,世茂集团负责财务投资及销售。
安置房拆除重建提上日程
三江理想城出现房屋倾斜、沉降问题后,福州市相关部门迅速介入调查,涉事人员被依法惩处。
去年7月,福州市仓山区人民法院审理后,以重大责任事故罪对11名涉案责任人判处有期徒刑2年至8年不等,并处70万至100万元不等罚金。
经调查,被告人林某、李某甲作为项目实际承包方,组建无桩基础施工资质的班组(林某甲为施工现场总负责、林某乙为管桩施工员),在未取得施工许可证的情况下,于2018年5月违规进行桩基础施工。施工中偷工减料,未按设计图纸和技术标准将桩基打入持力层,还通过篡改施工记录、虚增管桩数量等方式降低成本。
监理单位A公司指派张某某、许某甲、许某乙、江某甲负责监理工作,在未取得施工许可证时违规进场。桩基础施工中,这些人员未按规定监督、旁站,检查流于形式,在未核实的施工记录上签字验收,对工程质量监管不到位。
建设单位B公司的李某乙、王某某明知项目违规分包且林某、李某甲等人无施工资质,仍允许其进场施工。在得知林某承接的其他桩基础项目出现严重质量问题后,仍违反公司管控规定,未落实旁站监督,在未核实的桩基数据记录上签字验收。
法院认为,林某、李某甲、林某甲、林某乙违反国家规定,降低工程质量标准,造成重大安全事故,后果特别严重,构成工程重大安全事故罪;张某某、许某甲、许某乙、江某甲、李某乙、王某某、林某乙违反安全管理规定,造成严重后果,情节恶劣,构成重大责任事故罪。结合犯罪事实、情节及认罪态度,作出上述判决。
2024年,三江理想城启动拆除工作,全部楼栋被推倒并开挖地基。据仓山区当地媒体报道,去年5月,仓山区委相关领导曾带队前往项目现场办公,推进建设工作。
本文仅代表作者观点,版权归原创者所有,如需转载请在文中注明来源及作者名字。
免责声明:本文系转载编辑文章,仅作分享之用。如分享内容、图片侵犯到您的版权或非授权发布,请及时与我们联系进行审核处理或删除,您可以发送材料至邮箱:service@tojoy.com



