市场监管总局新规明确违法所得认定统一标准 规范执法尺度

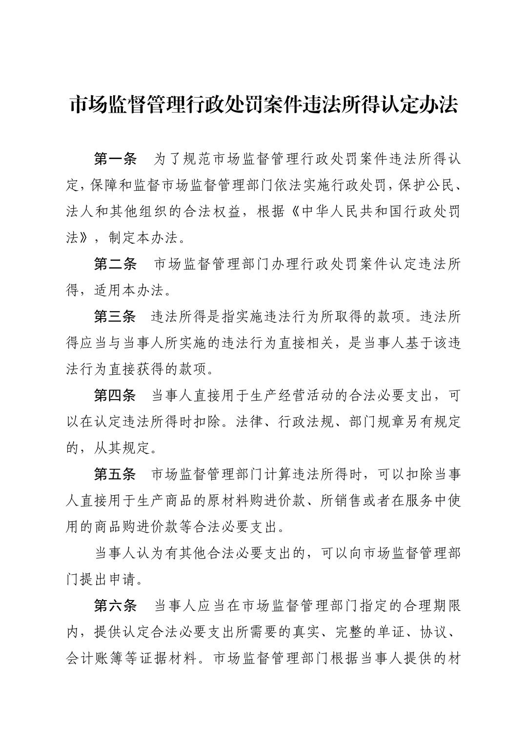
为规范市场监管行政处罚案件中违法所得的认定工作、统一执法尺度,推动严格规范公正文明执法,近期市场监管总局发布《市场监督管理行政处罚案件违法所得认定办法》(以下简称《办法》)。该《办法》共包含17条内容,清晰界定了市场监管领域违法所得认定的基本原则、计算规则以及疑难问题的处理方式,为监管执法提供了明确指引。
一、《办法》的核心原则与扣除规则
《办法》秉持“禁止不法获益”理念与过罚相当原则,既严格执行行政处罚法规定,又充分保障当事人合法权益。从违法所得的定位与功能出发,明确其为实施违法行为所获款项,同时规定当事人直接用于生产经营活动的合法必要支出可在认定时扣除,还明确了可扣除的合法必要支出范围及举证责任,增强了规则的指引性与可操作性。
二、疑难问题与特殊情形的处理
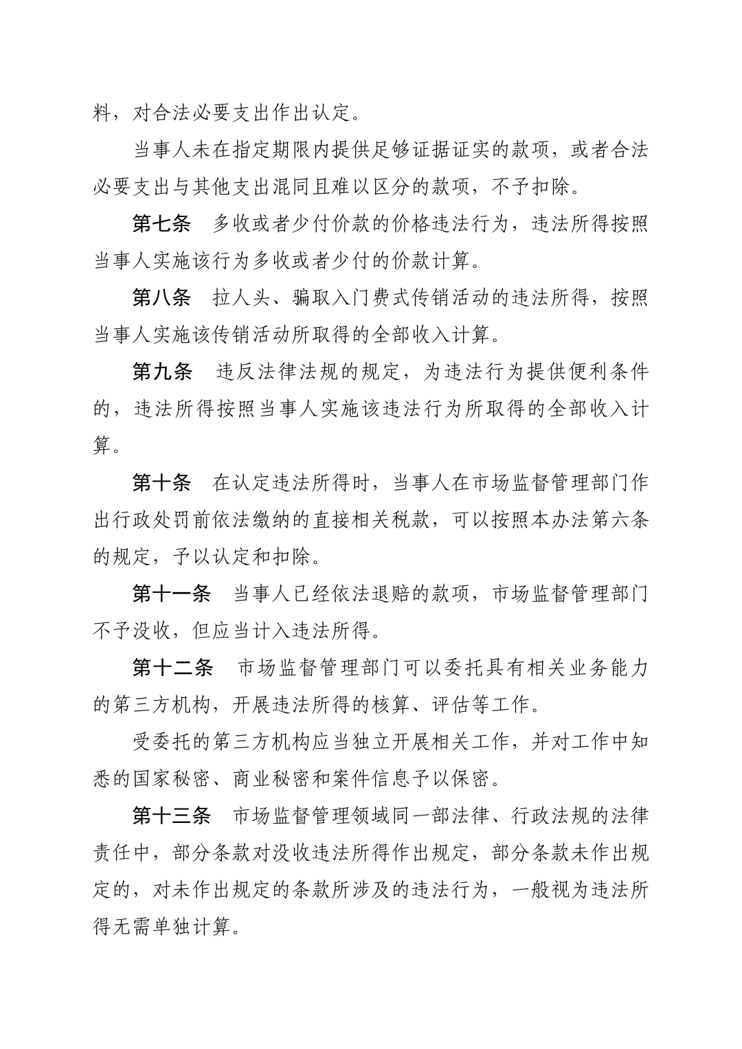
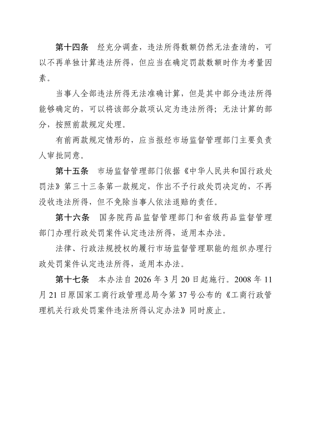
针对不予行政处罚时是否没收违法所得、违法所得无法查清如何处理等疑难问题,《办法》作出了具体规定。此外,结合不同违法行为特点,对多收或少付价款的价格违法行为、为违法行为提供便利条件行为,以及拉人头、骗取入门费式传销活动等的违法所得计算方式,也制定了专门规则。
三、《办法》的重要意义
《办法》的出台,构建了市场监管领域统一、科学、规范的违法所得认定机制,对维护公平竞争的市场秩序、持续优化营商环境、助力全国统一大市场建设向纵深推进具有重要作用。



编辑:管磊 | 责编:顾莹 | 审核:姚皓焜
推荐阅读
01 《甘肃日报》:“十五五”期间我省将着力优化“五个市场环境”
02 @所有电动汽车车主!速看,记牢!
03 这4种坚果,建议少吃、别吃!
本文仅代表作者观点,版权归原创者所有,如需转载请在文中注明来源及作者名字。
免责声明:本文系转载编辑文章,仅作分享之用。如分享内容、图片侵犯到您的版权或非授权发布,请及时与我们联系进行审核处理或删除,您可以发送材料至邮箱:service@tojoy.com




