每日路演精选项目|聚焦低空经济、商业航天、人工智能与可控核聚变领域
36氪作为中国领先的新经济媒体平台,凭借多年与投资机构、基金合伙人的深度合作,显著提升了企业融资效率。历经新经济蓬勃发展的十年,36氪积累了海量一级市场投资人资源。
「每日路演」面向优质创业项目开放投资人社群,开展创新线上闭门路演,持续为创业者与投资人提供深度运营服务。对高潜创业者而言,可高效展示公司价值亮点并与投资人深度交流;对投资人及投资机构而言,能多维度、低成本对接项目决策人,抢先洞察行业未来,掌握一手资讯,借助媒体资源与平台优势实现创投双端精准对接。
本期精选三个社群路演项目信息。若您对文中项目感兴趣,希望对接项目方,或手中有优质项目需融资对接更多投资人,欢迎联系我们(底部扫码添加运营官,备注项目对接)。

对接项目请扫码添加文章底部专属运营官微信
1.卓世航空
【项目概要】
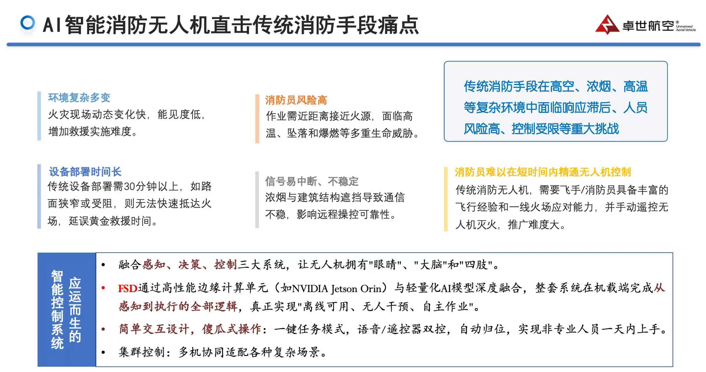
- 融合感知、决策、控制三大系统,赋予无人机“眼睛”“大脑”与“四肢”功能。
- 通过高性能边缘计算单元与轻量化AI模型深度融合,整套系统在机载端完成从感知到执行的全流程逻辑,实现“离线可用、无人干预、自主作业”。
- 采用简单交互设计,操作便捷:一键任务模式,支持语音/遥控器双控,具备自动归位功能,非专业人员可在一天内上手,切实解决消防应急场景痛点。
【融资需求】
Pre-A轮,融资3000万-5000万人民币
【项目亮点】
1)黄金赛道——消防应急蓝海市场:精准切入政策支持明确、付费能力强的消防应急刚需市场,凭借成熟产品矩阵与服务体系,已验证商业模式有效性,展现出在应急消防领域的市场竞争力与发展潜力;
2)15年行业深耕与一线应用经验:拥有15年无人机全流程研发及A类供应链管理经验,亿级用户系统架构能力形成强强联合,构建“硬件深度+软件高度”的顶尖团队基础,为项目提供坚实技术与执行保障;
3)AI赋能——具身智能实景应用:以AI智能决策系统为核心竞争力,实现火源自动识别与自主灭火,彻底改变传统消防无人机依赖飞手手动操作的模式,解决行业操作复杂、效率低下的核心痛点;
4)行业级战略布局与清晰增长路径:纵向深耕消防场景,横向拓展至应急救援、光伏清洗等多元复杂场景,目标三年内营收突破2亿元。本次融资将重点投入AI研发与订单交付,支撑战略目标实现。

行业传统手段痛点

卓世航空具身智能架构

卓世航空产品矩阵
2.觅熵科技
【项目概要】
觅熵科技(MizarVision)成立于2021年,总部位于杭州。公司致力于革新传统情报应用方式,以创新地理空间情报服务赋能“千行百业”。觅熵对标行业情报界的“Bloomberg”,推动中国商业航天应用与开源情报服务框架落地,其多模态传感器融合模型、情报挖掘服务已服务国内顶尖情报客户,在国际市场亦崭露头角,成为中国开源情报与商业航天卫星应用的标杆品牌。
【融资需求】
Pre-A轮,融资2000万人民币
【历史股东】
英诺天使基金、线性资本
【项目亮点】
1)新生蓝海市场中的领先民营情报提供商:“十五五”期间增量超百亿的蓝海市场,觅熵作为商业航天卫星应用企业,解决方案直接服务国防核心客户,聚焦高价值战略目标,已完成多点布局,深度参与网信变革与建设。核心客户侧已完成模式验证,营收超千万;
2)实战验证的技术能力,非实验室指标:多次首发卫星情报,成功预警跟踪委内瑞拉马杜罗事件、实时发布佩洛西蹿台情况、监测俄乌前线阵地变化等,技术直连客户,经国防体系真实高对抗场景检验,非PPT式技术演示;
3)技术壁垒高、生态独特,难以短期复制:超5年积累十余种全球传感器数据输入,形成大量非公开标注数据,构建技术壁垒。已建立针对国防行业的目标情报库,形成“卫星+多源数据+AI+地缘感知”四维融合框架。团队兼具通信、遥感、国际关系背景,技术+数据+认知的三位一体护城河,复制周期长。
【产品简介】
1)以“多模态数据融合+人工智能+地理空间情报”为基础,整合卫星图像、AIS、ADS-B、GPS定位信号、无线电数据、社交媒体动态、新闻文本等多源数据,统一至共同时空基准,运用先进AI算法和大语言模型,实现全球开源信息自动采集、噪声清洗、关键点解析,生成易懂情报结果并直接推送客户;
2)基于多模态数据融合等技术,推出AirSpace开源信息数字底座、Frame地理空间情报线索服务、Spark情报实时广播平台,为客户提供多类传感器数据、行业目标及实时地理空间情报,满足从数据融合到洞察输出的一站式需求,助力客户在重大事件中“快人一步”发现情报,抢占决策先机。

觅熵科技AirSpace开源信息数字底座

觅熵科技Frame地理空间情报线索服务

觅熵科技Spark情报实时广播平台
3.瀚海聚能
【项目概要】
瀚海聚能是国内首家直线型场反位形可控核聚变商业公司,成立于2022年12月30日,聚焦场反位形装置及其配套等离子体源与诊断系统软硬件研发,为未来商业聚变发电堆提供高性价比、高可靠性核心组件与整体解决方案。同时通过聚变研发开发中子源中间产品,应用于医用同位素、BNCT、中子成像、核废料处理等领域,实现可控核聚变技术早、中、长期商业化价值。
【融资需求】
Pre-A轮,融资2亿元人民币
【历史股东】
华映资本、厚实资本、轻舟资本、奇绩创坛等
【项目亮点】
1)采用直线型场反位形(FRC)聚变技术路线,区别于传统托卡马克装置,结构简单、模块化设计,建造成本仅为托卡马克的1/5至1/10,磁体用量减少80%以上,装置体积缩小50%,能量效率更高,等离子体自组织特性减少能量损耗,相同磁场强度下聚变功率输出可达托卡马克的100至1000倍,兼容氢-硼等先进燃料,燃料利用率更高;
2)核心技术100%国内团队自主原创,实现装置设计、制造到等离子体点亮全流程国产化,打破国外技术垄断,为我国可控核聚变技术发展奠定基础;
3)2025年7月成功实现中国首台商业化直线型场反位形聚变装置(HHMAX-901)等离子体点亮,标志FRC技术从实验室迈向应用端,是国内该技术路线商业化应用的重大突破;
4)制定清晰“三步走”战略:2027-2028年建造第二代装置,建设10MW功率发电主机;2028-2030年建造第三代装置,建设50MW发电主机及示范电站;
5)采用“边研发边转化”的“沿途下蛋”商业模式,利用核聚变产生的中子开发癌症治疗(BNCT)、中子成像及核废料处理等应用,孵化沿途商业化产品,提前实现部分商业价值;
6)项目位于成都,依托丰富科研资源、完整产业链及政策支持,吸引国内外顶尖人才。核心团队来自中物院、海内外可控核聚变公司及中科大、清华等高校院所,具备深厚行业经验与技术积累。

瀚海聚能HHMAX-901主机成功点亮
欢迎对接优质在融项目
对创业者与投资人而言,行业洗牌蕴含新机遇,每一次“危机”都是高潜项目破局的关键节点。36氪将持续提供满足企业及投资人不同阶段需求的活动,为资本市场注入信心。
若您对文中项目感兴趣,希望对接项目方,或手中有优质项目需融资对接更多投资人,欢迎联系我们。
扫码添加小助手,对接项目
本文仅代表作者观点,版权归原创者所有,如需转载请在文中注明来源及作者名字。
免责声明:本文系转载编辑文章,仅作分享之用。如分享内容、图片侵犯到您的版权或非授权发布,请及时与我们联系进行审核处理或删除,您可以发送材料至邮箱:service@tojoy.com




