负债230亿仍拟1.8亿炒股,乐视网再引热议
2025-12-06
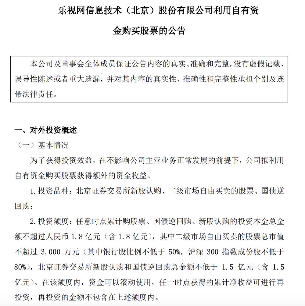
沉寂多日的乐视网因一则投资公告再度引发关注。公告显示,公司计划动用不超过1.8亿元自有资金开展证券投资,涉及北交所新股认购、二级市场股票买卖及国债逆回购等领域。其中,至少1.5亿元将专项用于北交所新股认购与国债逆回购,剩余不超3000万元可投入二级市场股票,且对投资标的有明确限制:银行股占比不低于50%,沪深300指数成份股占比不低于80%。



本文仅代表作者观点,版权归原创者所有,如需转载请在文中注明来源及作者名字。
免责声明:本文系转载编辑文章,仅作分享之用。如分享内容、图片侵犯到您的版权或非授权发布,请及时与我们联系进行审核处理或删除,您可以发送材料至邮箱:service@tojoy.com






