COP30除1.3万亿美元气候融资外,矿业领域还有这些核心关注点
◎周轩 陈洋 向杰
11月22日,《联合国气候变化框架公约》第三十次缔约方大会(COP30)在巴西贝伦闭幕。各国代表经多轮谈判,就减缓、适应、资金等议题达成一致,形成贝伦一揽子政治方案。当前《巴黎协定》履约“加速行动十年”进入关键期,此次大会为全球气候治理注入关键动力。作为守护1.5℃温控目标的重要国际会议,COP30将“气候资金落地”“关键矿产可持续供应”等核心议题推向全球治理前沿,标志着国际社会从“谈判承诺”全面转向“务实行动”。矿业作为能源转型的核心支撑与碳排放重点领域,正处于历史十字路口:既要满足清洁能源发展对锂、镍、铜等关键矿产的倍增需求,又要响应COP30提出的“气候融资目标扩容”“污染物减排”等刚性要求。
01 COP逐步从“目标设定”迈向“路径实施”
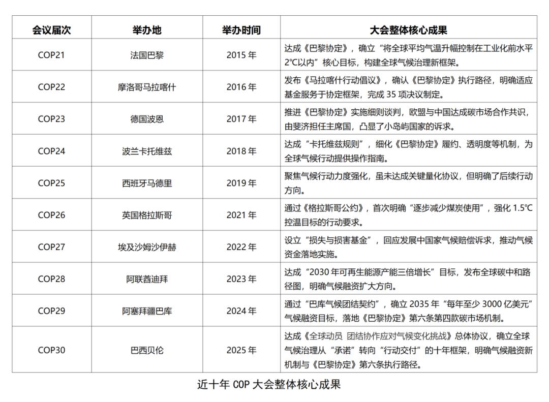
COP即“《联合国气候变化框架公约》缔约方大会”,是全球气候治理的最高决策机构,由198个国家和地区缔约方组成,每年举办一次并轮流在不同国家主办。其核心职能包括制定全球气候治理规则、设定减排与适应目标、协调资金技术支持、审议气候行动进展,推动全球共同应对气候变化。自1995年首届COP1以来,逐步形成“目标设定—规则制定—成果落地—进展盘点”的完整工作机制,《巴黎协定》《格拉斯哥气候公约》《巴库气候团结契约》等均为大会核心成果文件。随着大会从“减排目标设定”向“转型路径实施”深化,矿业的角色也从COP21的“隐性支撑”,经COP25的“价值明确”,到COP28、COP29、COP30的“治理纳入”,成为衔接能源转型、公正发展与生态保护的核心枢纽产业。

02 COP引领下全球矿业的可持续发展之路
01 COP构建关键矿产供应链治理新框架
随着全球可再生能源扩容与零碳技术推广,锂、钴、铜等关键矿产成为实现《巴黎协定》1.5℃温控目标的战略支撑,其供应链的稳定性、可持续性与公平性被正式纳入全球气候治理核心议程。
一是关键矿产供应链稳定保障能源转型与COP目标实现。COP28通过“全球盘点”决议,明确“2030年全球可再生能源装机容量增至三倍、能源效率年增长率提高至两倍”的目标,推动新能源矿产需求进入爆发期。国际能源署(IEA)《2025年全球关键矿产展望》显示,2024年全球关键矿产消费增长强劲,锂消费量较2023年增长近30%,镍、钴、石墨和稀土元素消费增幅在6%至8%之间,增长主要由电动汽车、储能电池及可再生能源设备大规模应用驱动。可见,关键矿产稳定供应是全球能源转型的有力保障。
二是关键矿产需求强劲增长,供应体系持续承压。《2025年全球关键矿产展望》指出,关键矿产需求随能源转型进入爆发期。现行政策情景下,2040年全球锂需求较2024年将增长5倍,镍需求翻倍,钴需求增长50%—60%,铜(电网升级和新能源装备核心材料)需求预计增长30%。若要实现《巴黎协定》1.5℃温控目标对应的净零排放情景,新能源矿产需求增长更显著:锂需求增长8倍,铜需求增长50%,镍、钴需求均翻倍。这种指数级增长将使全球供应体系持续承压,资源开发、冶炼产能、供应链韧性面临严峻考验。

三是气候资金支持矿业产业,加速可持续发展务实行动。COP29达成的“巴库气候团结契约”明确,2035年起发达国家每年需向发展中国家“提供并动员”至少3000亿美元气候融资,为“关键矿产产业链升级”提供助力。截至COP29闭幕,已有23个矿产资源国向UNFCCC官网提交项目申请,涉及锂、铜等矿产的绿色开采与价值链延伸。COP30开幕及会议期间,联合国秘书长古特雷斯等多方再次提及“2035年每年1.3万亿美元气候融资目标”,强调推动目标落地,并将其与“关键矿产可持续供应”“全球碳市场机制”等议题联动,成为COP30推进“务实行动”的重要抓手。
02 COP指引矿业减排路径与能源转型方向
矿业作为化石燃料消耗与碳排放的重要领域,其减排行动是全球能源转型的关键环节。大会呼吁低碳能源系统转型,逐步明确“摆脱化石燃料依赖”的具体路径与量化目标,为矿业绿色转型提供国际法层面的行动依据。
一是化石燃料议题成为矿业转型焦点。全球净零排放目标下,矿业作为高碳排放领域面临严苛减排压力,传统生产模式的高碳特征亟待改变。《全球能源展望2025》数据显示,2024年全球与能源相关的年度二氧化碳排放量达创纪录的380亿吨,锂、钴、镍等关键矿物的传统开采与精炼过程也贡献显著碳排放。COP28在《阿联酋共识》中讨论化石燃料议题时,各方承诺“以公正、有序和公平的方式在能源系统中转型脱离化石燃料”,这是联合国气候大会历史上首次在最终协议中提及化石燃料退出。UNFCCC执行秘书西蒙・斯蒂尔在COP28闭幕记者会上强调,该共识“为矿山能源替代、化石矿产减量开采提供了核心政策导向”。
二是清洁化与智能化是矿业未来发展方向。为应对减排压力,全球矿业正加速向清洁能源替代、技术创新驱动转型。能源替代方面,COP28官网“能源与工业”专题页面显示,大会期间举办“甲烷与非二氧化碳温室气体峰会”,将矿业列为甲烷排放重点管控领域,呼应共识要求。COP28后已有17个主要矿产生产国承诺2030年将矿业用能中可再生能源占比提升至30%以上,中国提出2025年矿业清洁能源利用率达到40%、碳排放强度下降6.2%的具体目标。COP30会议前7天,各国表态将筹集1万亿美元投资清洁能源及电网,支持可持续燃料增加4倍的全球计划,激励绿色产业发展,并开始准备新的气候适应投资。
矿业发展关系全球气候变化与能源转型进程。为推动《巴黎协定》全面有效实施,构建公平合理、合作共赢的全球气候治理体系,全球矿业应携手共进,在COP框架指引下加快转型步伐,为共建清洁美丽、永续发展的世界不懈努力。
原标题:《COP30气候大会闭幕——矿业行业走上前台 支撑全球可持续发展》
作者系中国矿业报社国际矿业研究室团队
中国矿业报社国际矿业研究室系中国矿业报社的矿业研究团队。近年来,该团队面向矿业行业及相关市场主体,提供权威、精准、有效的矿业信息和智库服务,主要开展矿业市场、矿业科技、矿业大数据等研究,每年发布《全球矿业发展报告》等品牌产品,打造全球矿产资源信息系统,持续为政府部门管理决策和中资企业国际矿业投资合作提供支撑和服务,行业影响力日益凸显。
本文仅代表作者观点,版权归原创者所有,如需转载请在文中注明来源及作者名字。
免责声明:本文系转载编辑文章,仅作分享之用。如分享内容、图片侵犯到您的版权或非授权发布,请及时与我们联系进行审核处理或删除,您可以发送材料至邮箱:service@tojoy.com



