购入不足三年 672辆纯电公交因电池故障大面积停运 龙洲股份陷4.31亿元诉讼
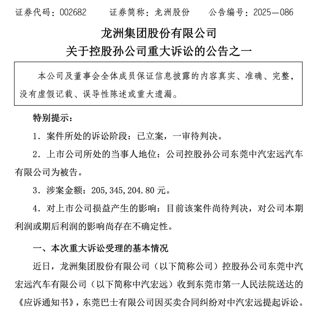
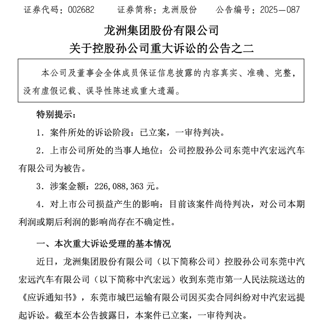
11月25日晚间,龙洲股份(002682)发布公告,披露其控股孙公司东莞中汽宏远汽车有限公司(以下简称“中汽宏远”)因买卖合同纠纷涉及两起重大诉讼,案件已由东莞市第一人民法院立案,目前处于一审待判决阶段。


中汽宏远是这两起诉讼的被告,原告分别为东莞巴士有限公司和东莞市城巴运输有限公司,两案涉案金额分别为2.05亿元、2.26亿元,合计约4.31亿元。
据官网信息,东莞巴士有限公司是主营地面公共交通的大型国有独资企业,负责东莞市除水乡片区外28个镇街的公交运营,是当地规模最大的公交企业。该公司2014年9月开通首条线路,经过两轮公交资源整合,截至2024年6月底拥有339条线路、5311辆运营车辆。东莞市城巴运输有限公司则是东莞巴士有限公司100%控股的子公司。

这两起诉讼的核心原因,均指向2018年中汽宏远销售的纯电动公交车所配备的动力电池出现故障。
2018年10月,东莞巴士有限公司和东莞市城巴运输有限公司通过公开招标,分别向中汽宏远采购了250辆、422辆配置锰酸锂动力电池的纯电动公交车,电池生产厂家为微宏动力系统(湖州)有限公司(以下简称“微宏公司”)。相关合同明确约定,动力电池的质保期为8年。
然而,这批纯电动公交车交付后,问题逐渐显现。2021年10月起,东莞巴士有限公司接收的250辆车陆续出现动力电池故障或异常衰减,导致车辆大面积停运;东莞市城巴运输有限公司采购的422辆同款电池公交车,自2021年1月起也有部分车辆出现同类问题并停运。
在诉讼请求上,两位原告均要求中汽宏远按照采购合同及后续达成的故障和解、维修协议履行质保义务,赔偿故障车辆的停运损失(暂计至2025年5月31日),支付律师费、担保(保险)费,并要求被告承担案件受理费和保全费。其中,东莞巴士有限公司一案中,东莞市合盈非融资性担保有限公司作为第二被告,被要求在950.2万元担保限额内,对中汽宏远的停运损失、律师费等债务承担连带清偿责任。
龙洲股份表示,中汽宏远是公司的控股孙公司,由公司全资子公司龙岩市新宇汽车销售服务有限公司持有51%股权。
目前,中汽宏远已与两位原告就故障车辆的质保及维修事宜达成一致并签订相关协议,售后维修工作已完成(东莞市城巴运输有限公司的相关维修工作基本完成),且中汽宏远已于2024年度分别计提了这250辆、422辆公交车的售后维修相关费用。
龙洲股份还称,将督促中汽宏远就动力电池问题产生的维修费用及停运赔偿损失,向微宏公司进行追偿。
此外,龙洲股份披露,截至公告发布日,公司及控股子公司其他未披露的小额诉讼、仲裁事项累计涉诉金额为8328.52万元,占公司2024年度经审计净资产的7.16%。除该部分及本次披露的两起重大诉讼外,公司无其他应披露未披露的诉讼、仲裁事项。
对于本次诉讼对公司业绩的影响,龙洲股份表示,因案件尚未判决,判决结果存在不确定性,所以对公司本期利润或期后利润的影响暂时无法确定。
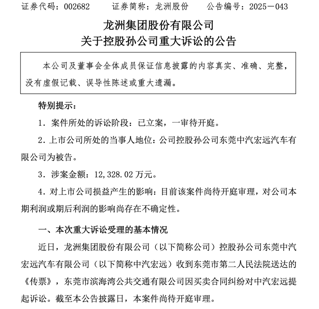
值得注意的是,中汽宏远此前已因类似问题被起诉。今年8月5日,龙洲股份公告称,控股孙公司中汽宏远收到东莞市第二人民法院送达的《传票》,东莞市滨海湾公共交通有限公司因买卖合同纠纷对中汽宏远提起诉讼,涉案金额1.23亿元。
2019年9月,东莞市滨海湾公共交通有限公司通过公开招标,向中汽宏远采购了166辆配置微宏公司生产的锰酸锂动力电池的纯电动公交车,双方于2019年9月10日签订相关采购合同及附属协议,约定动力电池质保期为8年。
合同签订后,中汽宏远累计交付了166辆该款公交车,但自2021年9月起,这些车辆陆续出现动力电池故障或异常衰减,导致大面积停运。

东莞市滨海湾公共交通有限公司依据合同约定和法律规定,要求中汽宏远履行质保义务、赔偿停运损失、支付律师费和担保(保险)费。同时,该公司认为东莞市合盈非融资性担保有限公司2019年9月4日出具的《不可撤销履约保函》,应在1260.85万元担保限额内,对中汽宏远的案涉债务承担连带清偿责任。
龙洲股份表示,中汽宏远已于2024年度计提了该166辆纯电动公交车的售后维修相关费用,公司将进一步督促中汽宏远就微宏动力电池问题产生的维修费用及停运赔偿损失,向微宏公司追偿。
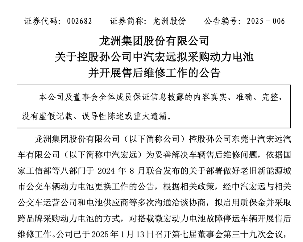
根据今年1月披露的售后维修工作公告,中汽宏远在2018年和2019年先后向东莞巴士有限公司、东莞市城巴运输有限公司、东莞市水乡新城公共汽车有限公司、东莞市松山湖公共交通有限公司及东莞滨海湾公共交通有限公司销售了1196辆搭载微宏公司锰酸锂快充动力电池的宏远牌纯电动公交车。因动力电池故障,已有938辆公交车陆续停驶。

公开资料显示,龙洲集团股份有限公司成立于2003年,业务涵盖现代物流、汽车制造与销售服务、汽车客运与站务服务、成品油与天然气销售等领域,2012年6月在深交所挂牌上市。
业绩方面,龙洲股份已连续三年亏损,且今年前三季度亏损进一步扩大。2022年至2024年,公司分别净亏损7922.69万元、3.52亿元、3.48亿元。

2025年前三季度,龙洲股份营业收入为18.25亿元,同比下降26.61%;归母净利润为-9563.57万元,同比下降32.45%;扣非归母净利润为-1.16亿元,同比下降44.24%。
二级市场上,截至11月25日收盘,龙洲股份股价上涨2.76%,报5.59元/股,总市值约31.44亿元。今年以来,公司股价累计上涨超32%。

本文仅代表作者观点,版权归原创者所有,如需转载请在文中注明来源及作者名字。
免责声明:本文系转载编辑文章,仅作分享之用。如分享内容、图片侵犯到您的版权或非授权发布,请及时与我们联系进行审核处理或删除,您可以发送材料至邮箱:service@tojoy.com



