低轨卫星组网加速,全球导航芯片厂商竞争激烈
随着低轨卫星热度渐升,卫星互联网组网进程加快,全球导航定位产业迎来新的发展契机。业内预测,到2027年,全球卫星导航与定位市场规模将接近万亿元。高通、博通等综合半导体大厂,u-blox、Trimble等专业领域厂商,以及北斗星通、振芯科技等国内导航芯片企业,都在积极调整战略,争夺这片新市场。
低轨组网加速:重塑导航定位技术基础
低轨卫星凭借轨道高度低、信号功率强、传输时延短的优势,与中高轨GNSS系统形成互补,成为导航定位产业升级的关键动力。目前,全球低轨星座部署已进入大规模组网阶段,直接推动了导航芯片技术的更新和市场的扩大。
在国际上,SpaceX星链(Starlink)已部署超过5000颗低轨卫星,实现了对全球大部分地区的宽带服务覆盖。在国内,形成了三大低轨星座并行发展的格局:中国星网GW星座计划发射12992颗卫星,2024年7月后进入密集发射期;千帆星座计划在2030年前完成超1.5万颗卫星组网;鸿鹄三号星座已提交1万颗卫星的轨道频率申请,总体规划卫星数量超3.5万颗。
低轨卫星通过信号增强与信息增强技术,将改变传统导航的局限。在信号方面,低轨卫星落地功率更高,可解决城市、山区等复杂环境的信号遮挡问题,显著提升定位可用性;在精度方面,融合低轨信号后,定位精度可从米级提升至分米、厘米级,收敛时间缩短至1分钟内,满足自动驾驶、精密测绘等高端需求。

这将极大地激发对导航芯片的需求,预计2030年中国导航卫星芯片市场规模将达到千亿级。在应用场景上,车载领域因L3/L4级自动驾驶商用,高精度芯片出货量将显著增长;物联网领域的资产追踪、工业巡检等场景,会增加对低功耗导航芯片的需求;消费电子领域,手机直连卫星技术逐渐普及,支持低轨信号的双频芯片出货量不断增加。
总体而言,市场对具备多模多频兼容、抗干扰能力强、更高工艺制程(22nm及以下)的导航芯片提出了更高要求,促使全球厂商加大研发投入。
国际综合大厂:技术融合与生态拓展同步进行
国际科技巨头利用全产业链优势,将低轨卫星技术与现有芯片生态深度结合,重点关注车载、物联网等核心场景。
高通以骁龙平台为核心,加强低轨卫星与车载导航的融合能力。2024年推出的舱驾融合解决方案,基于骁龙8397座舱平台和Snapdragon Ride 8797平台,实现了“座舱 + 驾驶”全链路打通,支持厘米级高精度定位与多传感器融合。其在MWC2024展示的车规级Wi-Fi7接入点解决方案QCA6797AQ,进一步完善了车载场景的连接能力,为低轨卫星导航的车规级应用奠定了基础。
联发科在低轨卫星领域不断创新,2024年推出5G - Advanced NR - NTN卫星测试芯片,支持Ku频段与低轨卫星技术结合,数据传输速率超100Mbps,适用于汽车及多种终端。
博通专注于车载与物联网的高精度需求,2024年通过BCM47765等芯片加强与主流车企的合作,支持V2X通信与高精度地图匹配,为低轨卫星增强定位提供硬件支持。
国际专业厂商:专注细分场景与标准适配
专业导航厂商凭借技术专长,在低轨卫星的特定应用场景中打造核心竞争力,推动标准化和低功耗技术的突破。
u-blox在2024年推出首款符合3GPP标准的卫星物联网组合模块SARA - S528NM10,集成UBX - S52蜂窝/卫星芯片组和M10 GNSS平台,支持低轨卫星接入。该模块连续跟踪功耗低于15mW,具有高射频灵敏度,可在不中断通信的情况下实现并发定位,适用于远程资产追踪、工业监控等场景,目前已进入Skylo卫星网络认证阶段。
Trimble正从传统GNSS设备供应商向“全链路定位解决方案提供商”转型,低轨卫星是其战略核心。它通过Trimble Ventures向Xona注资,支持其低轨卫星导航系统开发技术整合,将Trimble高精度校正服务与Xona的PULSAR低轨导航服务融合,计划2026年底发射首批卫星,2027年正式商用。
古野电气(Furuno Electric)作为海事导航领域的专业厂商,其现有船用导航芯片已具备多星座接收能力,未来有望通过固件升级实现低轨卫星信号兼容,进一步提高远洋航行的定位精度和可靠性。
国内厂商:依托北斗优势与低轨融合双线突破
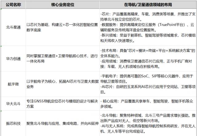
国内导航芯片企业借助北斗系统的自主优势,在低轨卫星增强技术、国产化替代等方面加快发展。北斗星通的云芯一体化战略聚焦低轨增强技术,特别是在智能驾驶、低空经济等领域。北斗星通研发的PNT技术支持北斗与低轨卫星融合,自主研发的22nm工艺Nebulas IV芯片定位精度达厘米级,PPP - RTK技术全球覆盖,为低轨卫星增强定位提供了“芯片 + 服务”的完整解决方案。
华力创通聚焦卫星应用领域,构建“芯片 + 模块 + 终端 + 平台”的产业格局,开展低轨卫星互联网系统的前期探索,其卫星应用产品可适应高低轨融合通信需求,将受益于国内卫星组网的加速。

航宇微2024年玉龙810A人工智能芯片成功搭载于部分商业卫星,该芯片支持北斗短报文通信和高精度定位,可在恶劣环境下稳定工作。下一代玉龙910芯片研发正在推进,采用国产RISC - V架构,算力大幅提升,将进一步满足低轨卫星星上计算与导航定位的融合需求。
华大北斗推出采用22nm工艺的北斗三号短报文SoC芯片,支持低轨卫星相关频段接收,广泛应用于智能手机、车载通信等场景。HD6180工作功耗降至22mW以下,较主流产品降幅超过80%,封装尺寸仅3mm × 3mm,大大提高了在智能手机、智能穿戴等消费电子中的适配性。同时将译码灵敏度提升至 - 130dBm,显著增强了弱信号通信能力。
振芯科技、泰斗微电子、中科微电子等企业在北斗导航芯片领域都有丰富的经验。振芯科技专注于特种领域导航芯片,其抗辐照技术可应用于低轨星载芯片;泰斗微电子的低功耗GNSS芯片已大量应用于物联网终端,为低轨融合奠定了基础;中科微电子则在多模多频芯片设计上不断改进,未来有望通过技术升级接入低轨卫星信号。
低轨卫星组网的加速,推动导航定位产业从依赖单一星座转向“北斗/GPS + 低轨增强”的多源融合模式。国际厂商凭借标准优势和生态积累占据领先地位,国内企业则借助北斗自主化、国产化替代的机会实现超越。未来,随着芯片工艺的进步、功耗的降低和成本的下降,低轨卫星导航技术将在智能驾驶、物联网、远洋通信等领域大规模应用,全球厂商的技术竞争和生态合作也将更加激烈。
本文仅代表作者观点,版权归原创者所有,如需转载请在文中注明来源及作者名字。
免责声明:本文系转载编辑文章,仅作分享之用。如分享内容、图片侵犯到您的版权或非授权发布,请及时与我们联系进行审核处理或删除,您可以发送材料至邮箱:service@tojoy.com



