麦科田冲击IPO:估值暴增79亿,战投频繁减持套现
瑞财经 严明会 近期,深圳麦科田生物医疗技术股份有限公司(以下简称“麦科田”)向港交所递交上市申请,由摩根士丹利、华泰国际担任联席保荐人。

麦科田是一家专注于高端医疗器械的整体解决方案提供商,其产品体系覆盖生命支持、微创介入、体外诊断三大业务板块。
2016年2月至2023年6月,麦科田进行了5轮融资,累计吸纳资金10.9亿元,公司估值从3.2亿元飙升至82.45亿元,七年间膨胀了近25倍。
向麦科田投资的投资者阵容强大,包括中小企业基金、深圳创新投集团、高瓴资本、高特佳投资、汉石等。

不过,麦科田与这些投资者签订了对赌协议,赋予他们赎回权、反摊薄权、知情权及查阅权等特殊权利。虽然在麦科田向港股递交上市申请前,这些特殊权利已终止,但如果公司上市失败,相关赎回权将自动恢复。
瑞财社发现,麦科田在引入融资的同时,频繁出现股权转让情况。
2016年10月,麦科田实施股权激励,李冬岑将公司400万元注册资本以2200万元转让给员工持股平台瑞森康众有限合伙。2018年5月,瑞森康众有限合伙又以2667.5万元认购公司新增注册资本485万元。
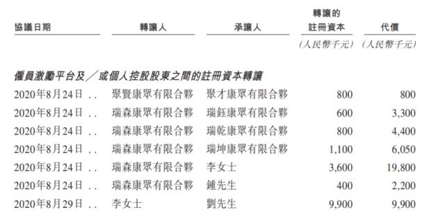
但在2020年4月,瑞森康众有限合伙分别向领汇基石、同伟资产管理转让25万元、40万元注册资本,套现625万元、1000万元。同年8月,公司部分股权在瑞森康众有限合伙、聚贤康众有限合伙、李辉、钟要齐等员工激励平台和个人控股股东之间进行了转让。

2019年3月,聚贤康众有限合伙向天津振盈转让180万元注册资本,套现3240万元;同年7月,深圳创新投集团向旗下红土医疗转让公司250万元注册资本,价款4500万元。
此前,麦科田完成了对润普生物技术、生科原的并购,分别以4110万元、7322万元获得两家公司65%、51%股权。2021年3月,麦科田又通过股权互换方式,收购了两家公司少数股东的剩余股权。
2021年12月,同伟资产管理、新馀同创将持有的公司全部股份分别转让给珠海艾恒、苏州高瓴,分别套现1112.66万元、6393.21万元。
2023年6月,汉石通过旗下信石信兴、信石信耀增资入股,同时受让华隆康众有限合伙、聚贤康众有限合伙、瑞森康众有限合伙、瑞坤康众有限合伙、华隆康众有限合伙5家员工持股平台合计1112.07万股股份,花费1.61亿元。
2024年6月,深圳创新投集团实体向太平河套医疗基金转让83万股股份,套现996万元;华隆康众有限合伙向康君仲元基金转让666.67万股股份,套现8000万元。

经过多次减持套现,截至递交上市申请前,高瓴资本通过旗下投资机构合计持有公司20.79%股份,成为麦科田第一大外部股东。此外,深圳创新投资集团累计持股8.54%,汉石持股3.3%。
作为麦科田的大股东,高瓴和深圳创新投资集团拥有公司董事会成员提名权。目前,公司非执行董事张劼铖、周伊分别由他们提名。
资料显示,张劼铖2015年6月加入高瓴投资,现任珠海高瓴私募基金管理有限公司董事总经理。周伊2012年5月加入深圳创新投资集团,现任该公司健康产业投资部总经理。
本文仅代表作者观点,版权归原创者所有,如需转载请在文中注明来源及作者名字。
免责声明:本文系转载编辑文章,仅作分享之用。如分享内容、图片侵犯到您的版权或非授权发布,请及时与我们联系进行审核处理或删除,您可以发送材料至邮箱:service@tojoy.com





