近期用火用电典型案例分享
PART1
近期典型案例

2025年10月11日,上海一家商业综合体二楼的餐厅发生了火灾。市消防救援总队接到报警后,迅速调派救援力量前往现场处理。
经调查,此次火灾是餐厅后厨的一处油烟管道起火,主要燃烧物是油烟管道内的油脂,现场没有人员被困或伤亡。
事故原因分析
厨房工作人员消防安全意识薄弱

现场监控显示,厨师张某起油锅后就离开了,锅内油温过高起火,直到火势猛烈燃烧起来,张某才发现。
虽然张某使用锅盖、灭火毯、干粉灭火器进行了初期火灾扑救,但火焰已经引燃油烟管道,并向外蔓延。
油烟管道清洗不彻底
火灾发生时,该店油烟管道距离上一次清洗不到45天,但已经出现返油渗漏情况。

调查发现,该油烟管道只清洗了支管上部,涉及重油污的横管、净化器都没有清洗。
自动灭火系统存在局限性
火灾期间,餐饮厨房灶台灭火系统、综合体内部自动消防设施都启动了,但从起火到启动灭火有时间差,错过了最佳灭火时机。
PART2
油烟管道清洗相关规定
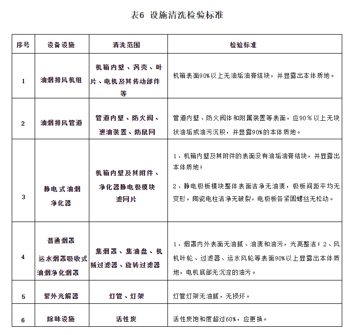
《人员密集场所消防安全管理》(GB/T40248 - 2021)明确规定,宾馆、餐饮场所、医院、学校的厨房烟道至少每季度清洗一次。清洗部位应包括油烟风机、油烟净化器及管道,厨房灶具边的墙壁、抽油烟罩等容易积累油垢的地方也应及时清洗。清洗效果要达到《上海市排油烟设施清洗技术规范》的要求。

上海市《餐饮业油烟污染控制技术规范》(沪环大气〔2025〕154号)完善了油烟治理设施的运行维护要求。
(1)明确油烟净化设备宜配备具有运行状态监控、报警、记录和查询功能的系统或装置,实现对油烟净化设备及排风设备开启状态、运行状态的远程监控和数据传输。通过现场或远程控制,油烟净化设施的主要性能参数应在有效范围内运行。
(2)完善了油烟净化设施维护保养频率。

PART3
餐饮场所消防安全提示
餐饮场所厨房内用火、用电、用气集中,火灾隐患多。
一定要做到用火不离人,离开前关闭电源、火源、气源,防患于未“燃”!

end
原标题:《近期用火用电典型案例!》
本文仅代表作者观点,版权归原创者所有,如需转载请在文中注明来源及作者名字。
免责声明:本文系转载编辑文章,仅作分享之用。如分享内容、图片侵犯到您的版权或非授权发布,请及时与我们联系进行审核处理或删除,您可以发送材料至邮箱:service@tojoy.com





