大工学子在第六届“明石杯”大赛获佳绩
2025-09-18
大工学子们,好消息来啦!近日,2025年中国大学生机械工程创新创意大赛:第六届“明石杯”微纳传感技术与智能应用赛总决赛在烟台圆满举行。我校参赛学子表现出色,斩获一等奖1项、二等奖3项、三等奖4项,获奖数量在众多参赛高校中名列前茅。

该大赛由中国机械工程学会主办,并且入选了《全国普通高校学科竞赛排行榜》,是教育部认可的全国性大学生竞赛项目之一。
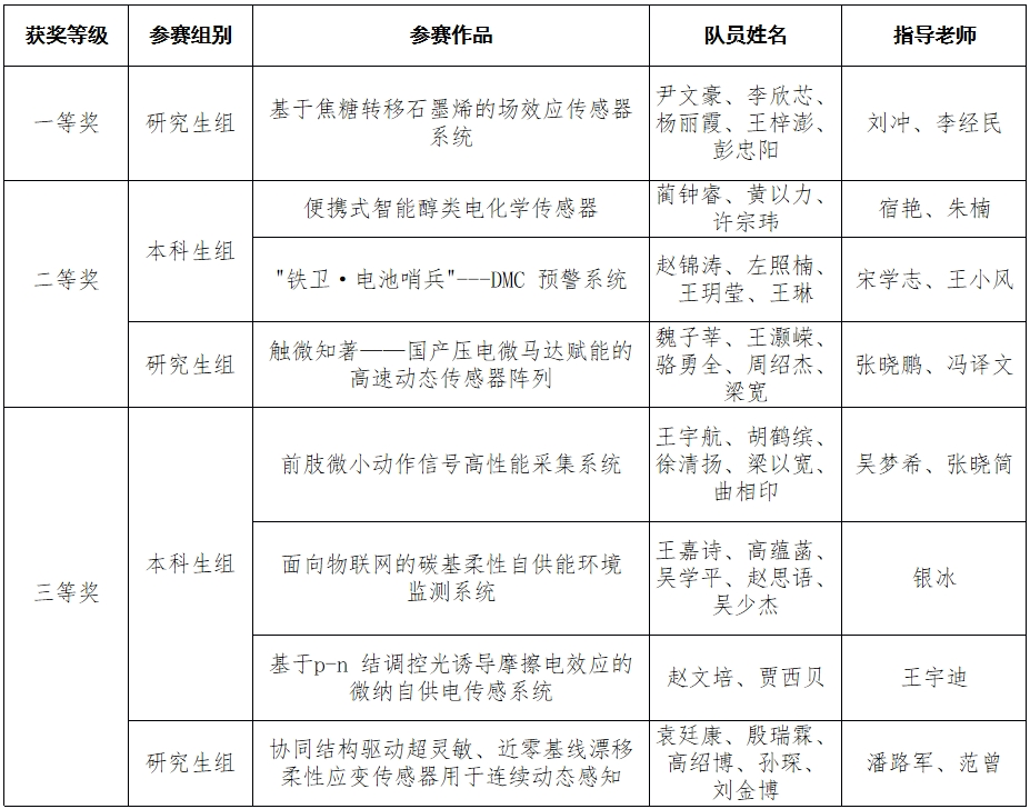
本届大赛以“微纳创芯万物智联”为主题,吸引了全国198所高校和研究所的860支队伍踊跃参与。经过形式审查、省赛和区域赛的层层筛选,最终369支队伍进入全国总决赛。我校尹文豪团队荣获研究生组一等奖,蔺钟睿团队、赵锦涛团队获得本科生组二等奖,魏子莘团队斩获研究生组二等奖,王宇航团队、王嘉诗团队、赵文培团队获得本科生组三等奖,袁廷康团队获得研究生组三等奖。


以下是获奖学生名单:

让我们一起祝贺获奖的同学们!
这个秋天,期待DUTers带来更多的好消息!

本文仅代表作者观点,版权归原创者所有,如需转载请在文中注明来源及作者名字。
免责声明:本文系转载编辑文章,仅作分享之用。如分享内容、图片侵犯到您的版权或非授权发布,请及时与我们联系进行审核处理或删除,您可以发送材料至邮箱:service@tojoy.com






