最新版中小学生竞赛“白名单”公示,13项活动取消
09-15 06:06
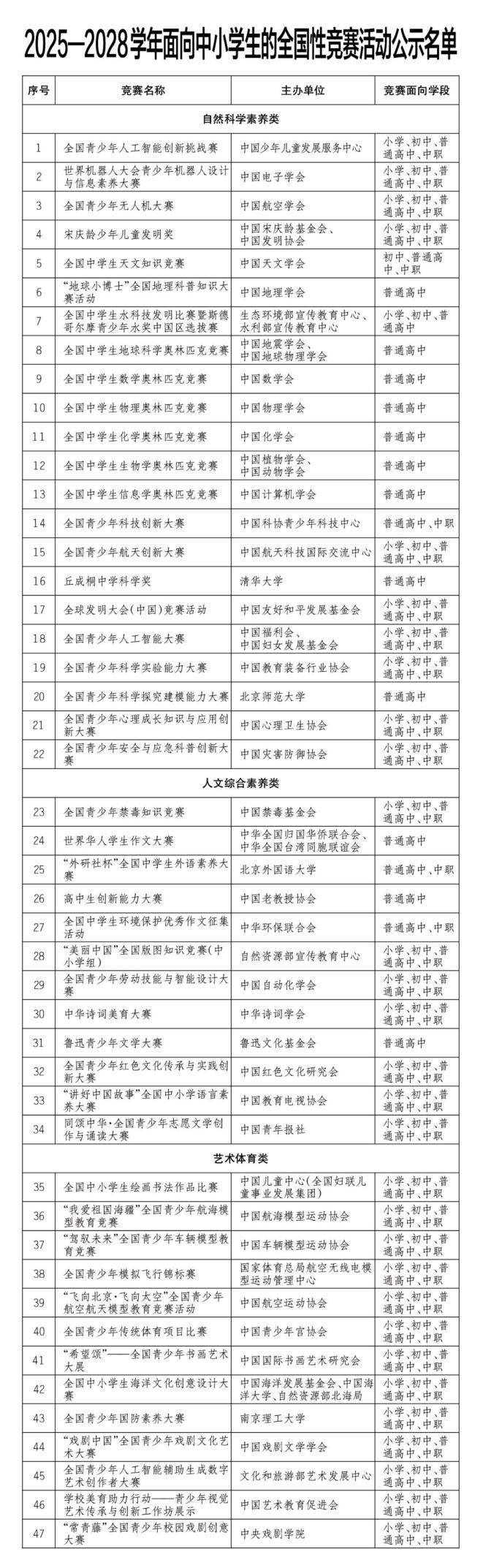
9月11日,教育部官网对《2025—2028学年面向中小学生的全国性竞赛活动名单》(即俗称的“白名单”)进行了公示,此次共有47项竞赛。
和之前教育部发布的《2022—2025学年面向中小学生的全国性竞赛活动名单》相比,今年新名单里,包含五大学科竞赛在内的31项竞赛活动得以保留;“全国中小学信息技术创新与实践大赛”等13项活动被取消;同时新增了“全国青少年人工智能大赛”等16项科学素养、人文素养、艺术体育类竞赛活动。
取消活动的具体名单如下:

新增活动的具体名单如下:

教育部官网公示内容表明,47项竞赛的举办时间原则上是2025年9月至2028年8月,在此期间每学年举办次数不得超过1次,累计不超过3次。公示期为2025年9月11日至17日。
完整名单如下:
(上下滑动查看)

在此提醒广大学生家长:参加面向中小学生的全国性竞赛活动时,一定要认准“白名单”,不要参加违规竞赛,防止上当受骗、遭受损失。

沪团团送福利啦!青春上海独家精美徽章共3款,你心动了吗?
想要的话,如何才能获得呢?
点亮本文文末【 】与【 】,并在评论区留言互动;当【 】数达到200时,评论点赞第一的小伙伴将免费获得一套徽章哟~
往期回顾
原标题:《最新版中小学生竞赛活动“白名单”公示!13项活动被取消》
本文仅代表作者观点,版权归原创者所有,如需转载请在文中注明来源及作者名字。
免责声明:本文系转载编辑文章,仅作分享之用。如分享内容、图片侵犯到您的版权或非授权发布,请及时与我们联系进行审核处理或删除,您可以发送材料至邮箱:service@tojoy.com




