2025年中国矿用机器人细分产品 矿山机器人种类繁多,功能完善。
业界主要上市公司:中信重工 ( 601608 ) ;铁建重工 ( 688425 ) ;科达自控 ( 831832 ) ;山河智能 ( 002097 ) ; 天玛智控 ( 688570 ) ;科达自控 ( 831832 ) ;电光科技 ( 002730 ) ;北方股份 ( 600262 ) ;郑煤机 ( 601717 ) 等
矿用机器人目标市场
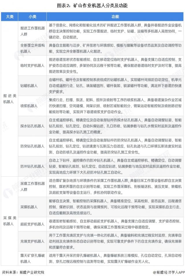
一般来说,矿山机器人可以分为四类:矿山作业机器人、矿山安全控制机器人、矿山运输机器人和矿山救援机器人。矿山作业机器人是指在矿山地面或煤矿地下完成开采、运输、装卸、警告等任务的一种机器人。矿山救援机器人是指在矿山灾难发生时,在矿山灾难现场执行救援任务,帮助我们快速找到被困矿工并迅速救援他们的一种机器人。矿山作业机器人主要包括两类:挖掘机器人和采煤机器人。按使用场景可分为不同的小类,详细情况如下:
采矿机器人分类及功能
采矿机器人主要包括两类:挖掘机器人和采煤机器人。挖掘机器人包括挖掘工作面机器人、挖掘机器人、全断面立井盾构机器人、临时支护机器人、钻锚机器人、喷浆机器人、水钻机器人、防突钻机器人、防冲钻机器人 ; 采煤机器人包括采煤工作面机器人、采煤机器人、超前支护机器人、添加支护机器人和露天矿井穿孔爆破机器人。 ; 每个机器人的功能如下:
采矿运输、分拣、清理机器人的分类及功能
运输机器人包括物流机器人、破碎机器人、车场推车机器人、巷道清洁机器人、煤仓清洁机器人、水仓清洁机器人、选择矸机器人、巷道冲尘机器人、地下无人驾驶运输车辆、露天矿用电铲智能远程操作自动装载系统、露天矿用卡车无人驾驶系统 ;
矿用紧急救援机器人的分类及功能
矿山救援机器人是指在矿山灾难发生时,在矿山灾难现场执行救援任务,帮助我们快速找到被困矿工并迅速救援他们的机器人。救援机器人包括地下救援机器人、煤矿救援机器人和灾后救援水陆两栖机器人。
矿山安全控制机器人的分类及功能
矿井下检查是煤矿日常安全管理的重要组成部分。检查的主要内容包括设备运行状况、生产场所环境监测、生产场所风险隐患、人员违规运行状况、变电站、水泵房、主通风机房、回收工作面、掘进工作面等。现在煤矿井下巡检的方式还是以人员监督检查为主,以传统的纸笔手抄方式记录问题。为加快矿山机器人应用推广,更好地服务矿山安全高质量发展,国家矿山安全监察局安全基础司、工业和信息化部装备行业一司联合开展了矿山机器人典型应用领域的选拔工作,确定了推广 31 典型应用领域,66 一个场景案例。矿山安全控制机器人的应用案例如下:
矿山安全控制机器人是一种可以自主或半自主检查设备的机器人,通过传感器和算法对其进行监控、诊断和维护。安全控制机器人包括工作面检查机器人、管道检查机器人、通风监测机器人、危险气体检查机器人、自动排水机器人、封闭砌墙机器人、管道安装机器人、皮带机检查机器人、井室安全智能检查机器人、巷道检查机器人等。
《全球和中国矿用机器人产业发展前景展望与投资战略规划分析报告》对本行业进行了详细的研究和分析。
同时,前瞻产业研究院还提供产业新赛道研究、投资可行性研究、产业规划、园区规划、产业投资、产业地图、产业大数据、智能投资系统、产业地位确认、IPO 咨询 / 招聘可行性研究、专业化特新小巨人申请、十五五规划等解决方案。如需转载引用本文内容,请注明资料来源(前瞻性产业研究院)。
更深层次的行业分析全在【前瞻经济学人才? APP】,还可以与 500 经济学家 / 高级行业的研究人员交流互动。更多企业数据、企业信息、企业发展都在【企业查猫 APP】,公司查询平台性价比最高,功能最全。
本文仅代表作者观点,版权归原创者所有,如需转载请在文中注明来源及作者名字。
免责声明:本文系转载编辑文章,仅作分享之用。如分享内容、图片侵犯到您的版权或非授权发布,请及时与我们联系进行审核处理或删除,您可以发送材料至邮箱:service@tojoy.com




