荣耀 IPO 迈出关键一步,获得上市辅导备案。
06-28 08:13
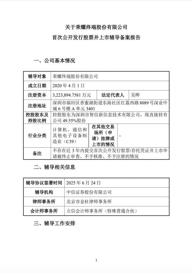
IT 世家 6 月 27 据中国证监会网站报道,荣耀终端有限公司现已获得上市辅导备案,指导券商为中信证券。
IT 世家注:“上市辅导”是指拟上市公司接受保荐机构和其他中介机构的指导,使其得到指导。符合上市要求过程。保荐机构将帮助企业在公司治理、财务规范、信息披露等方面达到证券监管机构规定的标准,为成功上市做准备。
去年 12 月,荣耀完成了股份制改革,荣耀终端公司名称改为“荣耀终端股份有限公司”。股改结束后,荣耀将及时启动。 IPO 流程,进一步消息将在相应的流程中披露。为了实现公司下一阶段的战略发展,荣耀将采取首次上市,促进公司登陆资本市场。
创立于荣耀终端有限公司 2020 年 4 月份,注册资本超过 320 目前已投资中国移动通信有限公司、JD.COM科技集团有限公司、国鑫资本有限公司,并已投资深圳市国有资产监督管理委员会。
本文仅代表作者观点,版权归原创者所有,如需转载请在文中注明来源及作者名字。
免责声明:本文系转载编辑文章,仅作分享之用。如分享内容、图片侵犯到您的版权或非授权发布,请及时与我们联系进行审核处理或删除,您可以发送材料至邮箱:service@tojoy.com




