整个支付宝都是新的 App,我立即转发到相亲相爱的家庭。
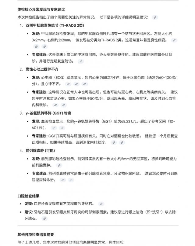
最近,又到了企业一年一度的体检季。
老实说,世超每年体检前的情绪,就像开盲盒一样,既期待又害怕。对于我这种玩游戏加点都先点防御的人,生命一定是第一位的。
结果体检报告出来了,我看了几个异常,眉头紧锁。
所以我的第一反应,就是拿出手机,把异常物品输入输入框,一个个检查。
结果我发现,要不出来的就是卖药广告;要不是癌症开始吓我尿尿。有很多信息,但是乱七八糟,真的不知道。。
我又把报告甩了 AI,指望 AI 说些人话,结果它不会弄错细节,或者说得太晦涩,哥们没学过医也看不懂。
真的不行,只能去咨询医生,医生给我的意见简明扼要:没什么大问题,少熬夜,多运动。
尽管我也明白医生,整天忙得不可开交,病人可以从办公室排队到走廊,每一个病人都要费心,世超看着都心痛。
但是回家在床上又后悔了,后悔没有多问几句,所以夜深忽梦中年事,拿出手机问。 AI:我还能救吗?
没有办法,人活着就是这样扭曲。
但是,如果你花这么多钱体检,拿到体检报告,你不会好奇吗——这么多数字,哪些数字高,哪些数字低,那么多箭头是什么?世超真的很想理解。
而近日,支付宝把它放在那里 7000 “万人用过的”AI健康管家“升级了,做了一个新的 App 叫 AQ。
这并非游戏连技中的那个。 AQ 啊,是 Answer your Question 的那个 AQ,也就是说,对于你的健康问题,有问题就有答案。
呃,这正好符合我的需要。所以世超去了一天的研究,发现它和传统一样。AI真的不一样。
在说 AQ 在此之前,我们必须先谈谈,为什么现在市场上大部分都是通用的? AI,做得不好的“健康助手”这份工作。 DeepSeek 等待其他大模型试了一圈,总结了几个常见的问题。
以解读体检报告为例,首先扑面而来的就是那股股子。 AI 味道。里面的专业术语,是不是觉得我小学二年级就学过了?
滚动查看图片,分别是 DeepSeek、GPT、Gemini
并且,这些 AI 他们不会像医生一样记录你过去的病史,也不会主动询问关键细节。问什么答什么,是他们一贯的作风。
更加麻烦的是,他们也没有长手,没有办法帮你直接挂号,找医生。要做到这一点,还得自己去别的地方。 App 来回折腾,这对很多长辈特别不友好。
更有甚者,很多长辈也不会操作文档,给手机喂资料的方式就是拍照。
但很多 AI 多模态能力拉跨,难免会出错一点。—— 0 和 O 这种差异,体现在体检报告上,可能是天上一地。
所以,面对这些问题,AQ 究竟可以打吗?我们一个一个地测量。
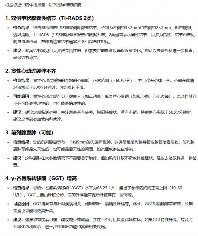
首先看看体检报告的解读。
左右滑动查看图片
不但给世超一个可以理解的病情分析,医学建议,而且贴心的在最后附上了生活建议。看起来熬夜喝奶茶写稿确实伤身。
AQ 另外一个令我惊讶的地方,是在“ AI 在诊室模式中,它会像真人医生一样问你,由于大多数人都面临 AI,不知提问。现在,你只需要回答问题,它还会用背后的知识库来分析你的病情,从而给你建议。
比如世超最近喉咙不舒服,总是卡痰,从来没去过医院,就让它帮我看看。。别说了,问题真的很详细。最后,我从日常护理、缓解技巧、观察重点三个部分给了我建议。
左右滑动查看图片
别说了,赶紧去试试蒸汽熏蒸。
AQ 这种模拟诊断和治疗的思维,就像那些只会给出答案的人。 AI 打开差距。
而且,如果它推断出你病得很重,需要去医院,它甚至会直接把推荐的科室推给你。您只需选择您想去的医院,即可开始在线注册。
假如判断是急症,他会马上给你最有针对性的建议,并让你马上打电话。 120。
左右滑动查看图片
轻重缓急全能处理,的确令人放心啊。
前面说的 AI 记忆力差的问题,AQ 还有一个“健康档案”要帮你解决。你们可以把你们解读过的所有报告、历史病历都传上去,它就会写下来。
当然,如果你不想泄露自己的隐私,或者只是不想看到自己身体不好,可以点击右上角的小眼睛隐藏起来,然后每次打开都需要验证。
它甚至可以连接你的华为、苹果等智能手表,同步你的运动和睡眠数据。
这样,它就从一个路人,变成了一个越来越了解你的个人健康助手。
例如,如果你最近想减肥,你可以打开运动健康助手。它可以根据你的身体数据给出定制的运动策略,这绝对比任何健身博主都更有针对性。
那么,如果我越看越慌,一定要找个真人医生来看看?AQ 同时也是这一块的专家。
直接点击【找医生】,它会根据你的情况和位置,从全国近百万的医生资源中推荐你可靠的,也可以看看别人的评价。
看病前先看口碑,买不到吃亏,买不到上当。
对了,最神奇的是那个【名医? AI 身体分离】功能,连院士的 AI 分身可以拉过来和你语音交谈。
和教授一对一接诊,这种感觉我真的没有想到。
它的眼睛也不只是看报告。身体上的长物品,不清楚是怎么回事?拍摄一下,它就能识别出来。
看不懂药盒?拍摄一下就能明白吃药的方式,有什么忌讳,还可以提醒你吃药的时间。
最近健身?吃饭前拍一张照片,连热量都直接给你算出来。这就是把生活中所有的健康场景都掌握死亡。
因此,AQ 怎样做到这一点?
说白了,这就是“通用大模型”和“垂直大模型”的区别。 。
AQ 不是像训练 DeepSeek 这样,用通用词库喂养的是数百亿的医学文本和数千万的医学知识地图,数千名专业医学人员共同协助调试,属于各种优秀资源。
所以,它在医疗健康方面的造诣,是其他的。 AI 无与伦比。就像一个什么都懂一点的人,一个专攻医学的博士生,谁更懂行,谁更严谨,一眼就能看出来。
那不是吹牛,而是有成绩单的。
国内权威人士 MedBench 在医学评价方面,这是冠军 ,在 OpenAI 团队搞的 HealthBench 在测试中,也消灭了一些高难度项目。 DeepSeek-R1 。其多模态能力,即了解体检报告和药盒的准确性,已超过 90% 。
这些背后的一切,也引出了一个更大的问题:他们为什么要这样做?
每一个人或许都有自己的理解,在我看来,人们过去需要它 IQ、EQ,但是将来,好好利用AI管理自己的健康也是一种能力,我们可以称之为 AQ。
当然要提醒:AQ 这种应用程序可以为您提供参考和建议,帮助您了解情况,但是最后的诊断和治疗还是要听真医生的。AI 工具的价值,就是让你更好地了解自己的身体,更放心,看医生或者照顾健康都更有针对性。
比如家里的长辈,总是被各种健康谣言忽悠,或者搞不清怎么吃药,AQ 可以成为很好的辟谣和提醒工具。
或者刚刚怀孕的宝妈,每天都会有无数的问题想问医生,在家问问 AI 分身,还可以缓解许多焦虑,解决许多小麻烦。
AI进入,正在把一些冰冷的工具,变成有温度的陪伴。之后大伙老了,还可以用。 AI 学习养生锻炼,管理好自己的健康。
但是世超真诚地希望大家能够健康快乐,定期体检——到时候成立差评的时候,希望大家能够点点关注,不辜负。
发文:不咕
本文仅代表作者观点,版权归原创者所有,如需转载请在文中注明来源及作者名字。
免责声明:本文系转载编辑文章,仅作分享之用。如分享内容、图片侵犯到您的版权或非授权发布,请及时与我们联系进行审核处理或删除,您可以发送材料至邮箱:service@tojoy.com




