九阳股权,抢滩母婴跑道
乐居财经 李兰 6 月 23 日,九阳股权 ( 002242.SZ ) 宣布股东大会全票通过两个重要决定:增加多个业务范围,并注销部分股票减少注册资本。
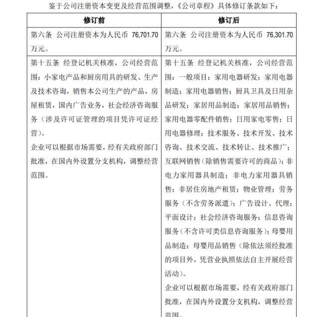
根据企业业务情况,九阳股份拟增加多项业务范围,包括:物业管理、非电力家用器具销售、母婴用品制造、母婴用品销售、网上销售(销售需要许可的商品除外)、日用电器维修等。
另外,九阳股权决定变更计划用于股权激励。 400 万股回购股份的目的,注销以减少注册资本。注销后,总股本将由 76701.7 万股降到 76301.7 万股,注册资本相应由万股。 76701.7 万元降到 76301.7 万元。
据调查,九阳股份的产品主要分为食品加工机、营养锅系列、西式电器和炊具四个系列,其中食品加工机是九阳豆浆机、破壁机等。
2024 年,九阳股权营业收入 88.49 同比下降1亿元 7.94%;纯利润归属于上市公司股东。 1.22 同比下降1亿元 68.55%。
传统的小电器仍然是九阳股权的主要业务,2024 年度业绩贡献比例达到 98.81%。其中,食品加工机系列、营养锅系列仍然是主要收入来源,总收入占总收入的比例 74.75%。
与 2023 与年度相比,除食品加工机系列营收外,九阳股权 29.94 亿元,同比小幅增长 1.84% 外,占比 40.92% 营养锅系列营收下滑。 西式电器系列2.03% 2024 年营收跌破 20 亿元,为 16.86 亿元,同比下滑 26.91%。炊具系列和其他家用电器的收入分别减少 25.24%、7.29%。
外国市场面临挑战。年度报告显示,其海外销售收入为 16.12 同比减少1亿元 占营收比例的27.97% 2023 年 23.29% 降到 18.22%。
在业务拓展方面,九阳股份也有波折。2023 年底,九阳股权宣布宣布, 1.26 收购深圳甲壳虫智能有限公司1亿元 68.45% 股份,加码扫地机,洗地机等清洁电器。2024 年 2 每月完成交收,结果是 2024 年 12 月份迅速置出损失 3179.61 一万元,给出的理由包括当前行业市场环境的变化,深圳甲壳虫在生长初期仍需持续投资等因素。
有关企业:九阳股权 sz002242
本文仅代表作者观点,版权归原创者所有,如需转载请在文中注明来源及作者名字。
免责声明:本文系转载编辑文章,仅作分享之用。如分享内容、图片侵犯到您的版权或非授权发布,请及时与我们联系进行审核处理或删除,您可以发送材料至邮箱:service@tojoy.com




