谁能复制a股“盲盒之首”资本狂欢?
一家公司在万物皆可“盲盒”的时代,依靠“拆箱”拆除了千亿的市值,那就是泡泡玛特。
伴随着Labubu在世界各地的爆红,泡泡玛特的股价坐上了“飞船”。IP 潮玩 泡泡玛特,盲盒加持,不但商品升值,自2020年12月11日港股上市以来,二级市场估值也相继上涨,自2023年低点以来,股价累计最大涨幅已超过22倍。
根据摩根大通的报告,第一次覆盖泡泡玛特,给予“加持”评级,目标价格为250港元。预计2025年海外销售额每年增长152%,2025年至2027年复合增长率为42%,占2027年销售额的65%。

这个公司起步于盲盒,现在正以惊人的速度重塑全球潮流文化版图。据业内人士透露,泡泡玛特自2018年吹响海号角以来,凭借其独特的商业模式和不断扩张的趋势,迅速在全球潮玩市场崭露头角。现在,其海外业务已经覆盖了20多个国家和地区,完成了线上和线下全渠道的规划,建立了全球版图。从2025年第一季度报告的最新表现来看,泡泡玛特的整体表现依然光明,收入同比增长165%至170%。其中,国外市场收入同比增长475%至480%,是中国市场的5倍,“海外泡泡玛特重塑”的声音逐渐加强。与泡泡玛特用财务报告数据向大众展示的吸金能力相比,泡泡玛特的二级市场才是真正的金矿厂。泡泡玛特通过推出限量版、隐藏款等方式,让粉丝陷入疯狂的收藏追求,让产品在二级市场产生溢价。
“年轻人茅台”泡泡玛特连续上演“创造财富的神话” ,a股朋友圈能爆红吗?
长城港股通价值精选基金主管曲少杰直言,一代人拥有一代“茅台”。泡泡玛特股价辉煌,反映了当前稻谷经济的蓬勃发展。据业内人士透露,其新公仔Labu上市疯狂抢票的程度,甚至与明星演唱会抢票的盛况相比。随著社会讨论量的增加,泡泡玛特逐渐成为一种具有投资属性的商品,使得真正有爱心的人很难以原价购买,并产生大量的黄牛。这一幕,几乎和茅台一样。而且泡泡玛特最让人上瘾的就是“盲盒玩法”。另外,泡泡玛特还有一个必杀的招数。—— 隐藏的模型。泡泡玛特IP系列包含12个基本模型和1个隐藏模型,而隐藏模型则需要打开盲盒才能获得(概率1/144)。如果隐藏的钱真的存在,二手网站上会有人出10倍以上的高价,只是为了收集整个系列。因此,购买泡泡玛特不仅是一种消费行为,也是一种社交活动,更是一种投资行为。某种程度上,泡泡玛特已经具备了茅台炒作的特点。
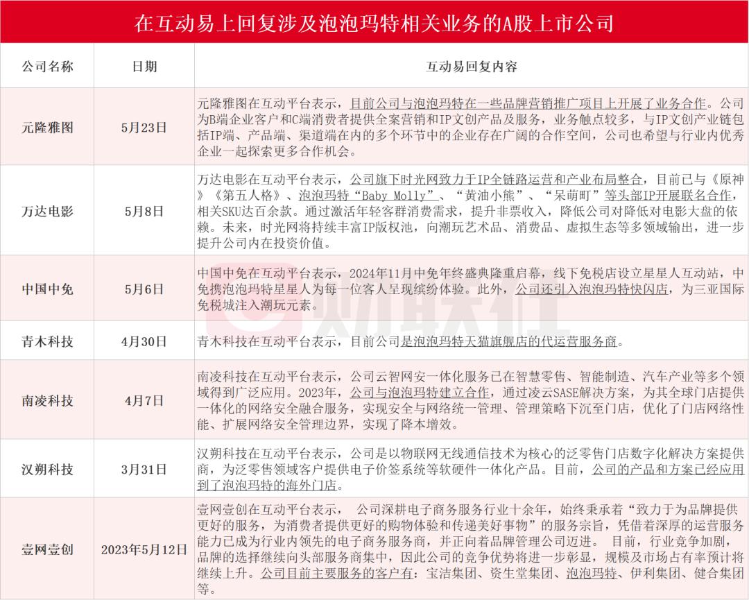
泡泡玛特作为潮玩行业的龙头企业,虽然登陆港股,但其背后却隐藏着一个紧密的a股“朋友圈”。根据财联社的不完整安排,元隆雅图、万达电影、中国免试、青木科技、南凌科技、汉朔科技、一网一创在互动易上回复了泡泡玛特相关业务。五月二十三日,元隆雅图在互动平台上表示,目前公司与泡泡玛特在一些品牌营销推广项目上进行了业务合作。5月8日,万达电影在互动平台上表示,公司旗下时间网致力于整合IP全链路运营和产业布局,目前已与泡泡玛特“Baby Molly等待头部IP联合合作。具体情况如下:

尽管泡泡玛特的出海进程一路大踏步前进,但在繁华景象下仍然存在着许多挑战。分析人士表示,泡泡玛特创始人王宁也在不断回答市场的质疑,如盲盒、IP生命周期、IP是否需要内容支持等。在之前的多次采访和业绩会议下。面临反复的质疑,他有自己的反击,但更多的是无奈,他说,泡泡玛特早就不再是一家新公司了。他说:“许多人总是认为我们是一家新公司,但是事实上,我们今年已经有15年了,而且还很长。Labubu也是如此,许多人也认为Labubu是如何诞生的,今年是Labubu第十年,明年是MOLLY20周年。”王宁说,“有可能我们公司会起起落落,有时大,有时小。但我相信,我们可能是一个活得最久的公司,因为IP的生命周期一定很长。”
a股探宝:下注下一个泡泡玛特 谁将成为下一个“盲盒之首”?
当前,热门的IP经济跑道,点燃了资本市场的热情。随着Z世代消费力的兴起和文创IP商业化的加速,谁有望复制泡泡玛特在a股的成长神话?郑中设计于周三斩获五连板,位于稻谷经济领域,YOU YOUNG有样熊是公司子公司亚泰飞跃推出的第一个原创艺术形象IP。它的艺术形象源于《山海经》中的古代神话故事,是熊国战士,守护着黄帝的成长。YOU YOUNG有样熊系列艺术游戏产品,已推出“四大规格、四大主题系列”,近20多种系列艺术游戏产品及周边衍生品。
5月20日,手握各种国民经典IP的奥飞娱乐宣布,拟投资1000万元投资共青城植钰股权基金。目标公司致力于消费AI机器人的研发,产品涵盖交互机器人、盲盒和手工制作。奥飞娱乐是一家以IP为核心的动画和娱乐文化产业公司。众所周知的国产IP动画,如超级飞侠、喜洋洋和灰太狼、可爱的鸡队、巴拉拉魔仙、铠甲勇士、火力少年王、聪明的宠物车等。,都来自奥飞娱乐。不过,业内人士表示,奥飞娱乐IP动画更适合3-6岁学龄儿童观看,受众偏向低龄化。而且现在流行的IP、主要受众群体为18-40岁的青年和青年。从设备商到潮玩新贵的跨界玩家金运激光IP衍生品运营业务系从事“潮文化”IP衍生品运营管理。作为一个运营品牌,IP站APP是其在线运营渠道之一。根据运营内容,APP不断迭代。在过去的盲盒品类中,公司推出了NFT新潮玩具和虚拟互动场景“元宇宙NFT新潮玩具社区”,相应提供虚拟娃娃。
5月7日,传统玩具龙头向潮玩领域战略转型的高乐表示,公司主要产品有潮玩盲盒玩具系列、电动玩具、益智玩具等。公司潮玩系列玩具主要是授权IP合作开发。此前,高乐股份还强调,目前公司主要合作IP授权如下: 迪士尼、Hello Kitty、侦探柯南,初音未来,第五人格,阴阳师,招财猫,星际熊,刺客伍六七,光子鸡等等。迪士尼TSUM是公司的主要开发公司 TSUM 甜品屋盲盒系列、彩虹屋盲盒系列、魔幻秀盲盒系列、一路旅游盲盒系列、木兰从军盲盒产品类型、盒中小世界系列娃娃系列、Hello Kitty Lovely Week系列,伍六七呼睡系列,星际熊美味系列等等。文具 2024年11月28日,潮玩创新融合者创源股权在互动易上表示,国内本书和文化创意产品已与敦煌博物馆、知乎等知名IP合作,并不断积极寻求与更多优秀IP合作。
5月20日,由游戏技术赋能的新潮玩家华立科技在互动易上表示,公司动画IP衍生品的销售业务主要是通过将动画卡通设备投放到操场店,继续销售动画IP衍生品来实现的。动画IP衍生品配合动画漫画设备运行。动画IP衍生品融合了原IP动画形象的卡片、手工制作等。客户每次使用动画漫画设备都可以获得相关产品。通过向合作商店销售动画IP衍生品,公司获得了收益。1月3日,文具龙头布局潮玩的开创者广博股权在互动易上表示,公司IP联名如“魔道祖师-灵蛇纳财”、“盗墓笔记-吴山迎春”等新年系列产品将陆续在天猫等平台上推出。广博旗舰店、广博潮玩旗舰店、广博模玩官方旗舰店、kinbor旗舰店等店铺都有与销售公司相关的文化创意产品。
不过,业内人士表示,泡泡玛特在资本市场的亮眼表现,本质上源于其“IP孵化” 社群营销 闭环商业生态限量销售。其核心竞争力不仅在于强大的原创IP开发能力,更在于成功地打造出具有情感联系和收藏价值的粉丝经济模式。另一方面,a股的“潮玩概念股”,大多只停留在产品形态的简单模仿上。他们要么缺乏持续产生爆炸性IP的内容创造力,要么未能建立一个具有情感粘性的客户社区,要么因为传统制造思维而难以转型。
本文来自微信微信官方账号“创业板观察”,作者:笠晨,36氪经授权发布。
本文仅代表作者观点,版权归原创者所有,如需转载请在文中注明来源及作者名字。
免责声明:本文系转载编辑文章,仅作分享之用。如分享内容、图片侵犯到您的版权或非授权发布,请及时与我们联系进行审核处理或删除,您可以发送材料至邮箱:service@tojoy.com





