上海市消防救援局关于全面实施非现场实施 解读消防监督复查有关政策?
上海市消防救援局为进一步优化经营环境,减少对企业单位频繁接受监督检查的现实干扰,全面实施非现场消防监督复查。这一举措体现了“感官服务、无感官控制”的理念,是不断优化消防经营环境的重要举措。同时,也能在一定程度上提高消防行政执法效率,构建更加和谐的政企关系。相关政策措施如下:
什么样的消防监督复查任务可以申请非现场方式?
除重大火灾隐患整改、投诉火灾隐患整改、临时查封申请消除、营业前消防安全检查涉及公共聚集场所投入使用的复查外,其他复查任务可以以非现场监督复查的形式进行。
企业单位应该如何申请非现场消防监督复查?
在责令期限到期前,向消防部门提交消防安全隐患整改证明,并对整改相关问题给予承诺。如果涉及多个整改期,可以根据整改情况提交申请。
公司单位申请非现场消防监督复查,提交的整改情况证明文件有哪些具体要求?
提供的材料应保证内容真实、合法、有效,并能充分说明整改情况。消防设备设备采购(安装)合同、消防设施检测报告、现场视频或照片、更新制定的消防安全系统文件等内容均可作为附件提交,整改报告模板供参考。
提交申请后,消防部门多长时间完成审核确定?
在收到申请之日起一个工作日内,消防部门进行核实确认。如果确定隐患问题整改完成,发送“复检合格”短信,收到短信后签字确认完成复检任务;如果相关材料审查有疑问,或者复检结果一个工作日内未确认,消防部门可以通过视频抽查、电话询问等方式进行补充审查。,或者依法去现场复查。所以,单位应确保提交的材料能够充分说明整改情况,并在提交申请后及时关注短信提醒。
如果企业单位在非现场复查申请中提供虚假材料,会有什么后果?
企业承诺提交真实、合法、有效的相关证明材料。如果违反承诺提供虚假材料,将承担相应的法律责任。具体责任将根据相关法律法规确定,将面临行政处罚,影响单位声誉,对单位后续运营发展产生不利影响。因此,企业必须确保材料真实,诚信应对消防复查。
下面列出一个具体的案例:
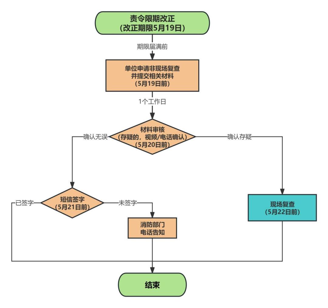
例:某区消防救援局对单位进行消防监督检查,发出责令限期改正隐患问题的通知,整改期限为5月19日。单位可于5月19日前发起非现场监督复查申请,并提交相应整改材料。
某区消防救援局在收到整改材料后一个工作日内(5月20日前)进行审核。如果没有发现任何问题,他们会发一条“复检合格”的短信,单位会签字确认复检完成。如果单位在一个工作日内(5月21日前)没有回复短信,则通过电话通知确认。如对整改材料有疑问,可直接到现场复查(5月22日前),也可先通过视频、电话等方式确定,经确认后发送“复查合格”短信,经确认后再进行现场复查(5月22日前)。

图表:非现场复查流程图表

继续滚动阅读下一个轻触阅读原文。

上海消防向上滑动,看下一个。
原标题:上海市消防救援局全面实施非现场实施 消防监督复查有关政策解读
本文仅代表作者观点,版权归原创者所有,如需转载请在文中注明来源及作者名字。
免责声明:本文系转载编辑文章,仅作分享之用。如分享内容、图片侵犯到您的版权或非授权发布,请及时与我们联系进行审核处理或删除,您可以发送材料至邮箱:service@tojoy.com





