53 年、4 次转型、0 次掉队:SAP 跑到 AI 时代
数字化这场没有终点的马拉松,企业要么成为自我颠覆者,要么成为时代的局外人。
这一次,ERP 巨头SAP 的 AI 转型又踩对了点。我很好奇这个家创立于 1972 一年一度的企业,经历了四次转型,每一次转型都谈不上激进,但是每一次都能稳定落地,而且会爆发出强大的增长动力。
所以,我花了一个星期的时间阅读了大量的资料,分析 SAP 财务报告,发现它之所以每一次转型都能积累起来,后来居上,其实本质上是三者协同进化的技术、生态和商业模式的结果:
通过持续在技术性投资保持领先,依靠开放生态分散实施风险,迭代商品以客户需求为核心。,最终在多变的商业环境中获得稳定落地。
今年是 SAP 第 53 周年纪念日,这段时间的经历四次转型,与技术密切相关:
- 第一次转变是从单一转变开始的。 ERP 商品转变为网络套件;
- 移动互联网时代的布局是第二次转型;
- 第三次转型是全面云化;
- 第四次转型正在进行中 AI 智能化转型。
简单整理,仅供参考。
SAP 的四次转型
每次技术浪潮的兴起,都是对的 ToB 软件提供商的重新审视。从互联网、移动计算、云技术到今天的人工智能,每一波技术都不仅仅是工具创新,更是工具创新。重构客户需求、商业模式和软件形式。
SAP,这个软件巨头诞生于上个世纪,也在不断的浪潮中推动着自我改变。
从 1999 年应对 .com 冲击,到 2024 年于生成式 AI 浪潮中推出Business AI,SAP 已经完成了四个重要的转型。这些转型不仅关系到技术选择,也反映了传统软件巨头如何跨越周期,回应时代挑战的路径。
先从 “网络时代的第一次冲击” 开始讲起。
1. 网络时代转型(1999-2009年)
1999 2008年,面对因特网的兴起,管理软件供应商陷入了困境。 “会不会被 .com 经济颠覆” 刘韧在《中国》中的焦虑.com》中写到:“Internet 这是一项颠覆性的发明,它的力量是 PC 无数次,正在颠覆旧的秩序、规则、荣誉和尊严。它生得很快,让昔日的巨人一个接一个地倒在地上,而且速度越来越快。对于前 Internet 对于时代英雄来说,Internet 这不是一件好事,而是一场噩梦。”
所有软件制造商都开始考虑,因特网会发生什么变化?
正是在这一年(19999年) 年),Salesforce 问世,当时业界流行的名称还不是 SaaS,而是ASP(应用服务提供商,Application Service Provider),但 Salesforce 起源于网络时代,是适当的新生代力量。
我记得当时 SAP 推出mySAP.com整合电子商务、供应链管理的战略(SCM)与客户的关系管理(CRM)等待模块,支持 XML 协议。
尽管 SAP 哈索·普拉特纳的创始人(Hasso Plattner)夸赞 “mySAP.com 是 SAP,以及合作伙伴和顾客进入新时代的大门, 这似乎也是 SAP 把它转变为互联网的决心传递给大众。
但是,在外界看来,SAP 转型为因特网并不性感优雅,甚至不性感。仅仅是旧软件上的功能整合和 internet 的叠加。
值得注意的是,在这一阶段,SAP 强化重要动作有两个关键动作。B2B市场能力。一是投资电子商务和电子商务。 B2B 美国公司市场 Commerce One,第二,收购了以色列一家专注于企业门户和集成软件的企业 Top Tier。
通过整合 Commerce One 的 B2B 能力及 Top Tier 门户技术,SAP 为满足用户的互联网需求,可提供更加灵活、互联网的企业级应用。
这两个动作也标志着 SAP 从单一 ERP 供应商向因特网集成解决方案提供商的转型。
同时,收购 Top Tier 还帮助 SAP 引进了技术团队,以色列(如创始人 Shai Agassi),并促进了 SAP 初步探索云计算和平台化结构。
此外,SAP 还成立了三家子公司(SAP Markets、Portals、Systems Integration)布局生态。具体而言,B2B 市场合作(Markets)、公司门户和知识管理(Portals)、以及跨系统流程的整合(Systems Integration),共同构成 SAP 数字化生态学的核心能力,帮助企业实现高效协同和数字化转型。
甚至是遭遇 2000 网络泡沫每年都会破裂,SAP 还通过一体化商品套件巩固了其市场地位。
2. 移动网络和云技术布局(2010-2015年)
SAP 第二次转型的标志性事件是 2010 年以 58 数据库企业收购数据库1亿美元 Sybase,提高移动终端的应用能力。以前,SAP 一直在用 Oracle 数据库,那次收购也被外界猜测是外界猜测的。 SAP “去 Oralce” 的象征。
同时,我也参加了在北京举行的收购事件的新闻发布会,我们曾经认为,SAP 将用 Sybase 更换数据库 Oracle 数据库,以至于不再受制于人,但是 SAP 这意味着移动互联网的布局。
早在 2005 年起,Sybase 在企业数据库领域之外,逐步寻找突破,积极布局移动市场。
从 2005 多年后的多次收购行动也显示出其在移动技术领域的扩张意图。SAP 作为以 ERP 和 CRM 以企业管理系统为核心业务的企业,通过此次并购,顺利引进。Sybase移动技术,可以为移动终端提供数据库访问服务,从而扩大其在移动应用市场的布局。
合并后,SAP 将 NetWeaver Mobile 组件和 SAP BusinessObjects Mobile 软件与 Sybase 整合无线平台,构建无线平台综合分析能力统一的移动开发和部署平台,使用户能够灵活浏览 SAP 商业套件,加速 SAP 移动应用程序的过程。
2011 年 12 月,SAP 以 34 一亿美元收购了美国云端人力资源管理(HCM)解决方案提供商 SuccessFactors,被收购后,SuccessFactors 改名为SAP SuccessFactors,变成 SAP 支持企业实现人力资源流程数字化、智能化的云服务组合的核心部分。
在那之后,2012 年,SAP 以 43 实现亿美元采购管理软件 Ariba 的收购,Ariba 采购网络覆盖全球 190 多个国家,SAP 将其与自身 ERP 深度集成系统,推出SAP Ariba解决方案,通过连接买卖双方的ERP系统,支持企业实现端到端的采购流程自动化,提高供应链效率。
这两次收购意味着 SAP 从过去当地 ERP 厂商向 “云 当地” 双轨方式转型的开始。
2013 年 3 月,SAP 推出了基于 HANA 平台的SAP Business Suite(包含 ERP、CRM、SCM 等待模块),首次将传统的业务套件转移到 HANA 存储数据库。
该版本支持实时数据处理,并对多个需求场景进行优化(例如快速财务月结、分钟级 MRP),意味着 SAP 由传统数据库向 HANA 构架转型的重要步骤。为其 2015 年推出SAP S/4HANA Cloud 等云 ERP 商品为商品奠定了基础。
3. 2015-2020年全面云化与平台化
2015 年,SAP 发布S/4HANA,重构 ERP 结构为即时内存计算方法,支持公有云、私有云和混合部署。
2017 年推出SAP Cloud Platform(后更名为BTP),提供低代码开发和 AI 整合能力,构建企业级 PaaS 生态。
云订阅收入比例迅速上升,2019年云业务收入增长率达到 成为核心增长发动机的39%。
4. 智能化和生成式 AI 结合(2020年至今)
2021 年,SAP 推出RISE with SAP,整合 S/4HANA Cloud、BTP 等待商品,提供“业务转型即服务”。
2024 年,SAP 亚马逊云科技联合发布发布GROW with SAP 解决方案,将 ERP 云与生成式 AI 支持企业数据与深度结合 AI 无缝对接服务。
同时,SAP 早期的物联网平台也将进行 Leonardo 整合至 BTP,加强 AI、大数据分析能力,形成端到端智能企业解决方案。
纵观 SAP 在 AI 历史上有四个方向的收购:
2018年收购 Recast.AI,加快对话AI领域布局;2021年收购Signavio,结合Signavio AI 识别自动化机会,提高机会 ERP 转移;2023年收购 LeanIX 提供 IT 优化环境可视化和AI驱动流程;WalkMe于2024年收购,通过 AI 提高跨应用工作流程。

其中,第四次转型期发生了三次收购:
- 2021 年,SAP 以约 12 一亿美元实现了德国流程智能公司 Signavio 的收购;
- 2023 年,SAP 以超 12 1亿欧元收购德国企业架构管理(EAM)公司 LeanIX;
- 2024 年,SAP 以 15 以色列数字采集平台收购亿美元(DAP)WalkMe。
LeanIX 聚焦后端 IT 架构治理,WalkMe 加强前端客户体验,两者和 Signavio 形成 过程分析-架构管理-客户赋能” 完整的链条,支撑 SAP 持续业务转型” 战略。
通过收购,SAP 加快生成式 AI 技术落地(如 LeanIX 智能化推荐,WalkMe 自动化指导),同时云业务收入在 2024 2008年第二季度同比增长 订单量达到25% 148 亿欧元,确认其整合效果。未来,SAP 计划将 AI 深层嵌入 ERP 核心指标,如提高现金流量和环境影响。
技术先进,生态与商业模式整合协同进化,这三点才是 SAP 成功转型的秘密。
每次转型均提早 3-5 核心技术的年度布局,如 2008 年度下注云计算,2015 年度内存计算创新;快速补充收购方式的能力,结合自主研发构建完整的技术栈; license 销售业转变为订阅制度,云收入占比从 2015 年 12% 提升至 2024 年超 40%。
而这轮向 AI 转型,SAP 你在做什么样的准备和投资?这个问题也是本文想和大家讨论的核心内容。第一,看一些面向未来的核心数据:
- 2024 年,SAP 研发支出达 32.7 虽然R&D费用率只有1亿元, 2.57%,但重点关注AI和云原生结构;
- 2024 年,SAP 裁员 10000 人类(约占员工总数 7%),裁员节省的费用(例如 31 用于支持云业务扩张的亿欧元重组费用;
- SAP 云合同债务订单达到 630 亿欧元,成为未来增长的核心。
自从我开始关注“西曼时代” SAP,也许许多人不知道西曼。(Klaus Zimmer)是谁,他就是前面 SAP 中国区总裁。
从那以后,我也见证了。 SAP 多年来,中国的每一次转型行动。牛透社翻阅了 SAP 2017 年至 2024 2008年的财务报告,查阅了大量和 SAP 向 AI 试图拆解转型过程中的数据。 SAP 的 AI 转型。
先看一张 SAP 总结五年财务报告,感受一下。 SAP 的强大。

近五年SAP财务报告(2020年~2024)
SAP 的 AI 整个演变过程可以分为三个阶段:
- 从技术演进侧来看:2017 2023年逐步从垂直领域进行测试,发展到2023年 AI 全程嵌入,最后 2024 年提出 “Business AI” 品牌;
- 从使用视角来看:SAP AI 转型没有走激进的道路,初期注重技术潜力,后期加强风险控制,同时也体现了行业成熟度的提高;
- 从自己的市场定位看:SAP 经历过 AI 的追赶者,AI 以及标准定义者 SAP 企业智能化领域的身份。
转型前的五大烦恼
事实上,尽管在技术大行其道之前,SAP 都会提前 3-5 2008年开始布局,进行技术投资。同时,我们也从它开始。 CEO 在这封信中看到 SAP 在 AI 在转型之前,面临着难题。并且 SAP 主要增长瓶颈集中在技术落地不成熟(算法适应性、数据质量)和市场开发效率低下(方案适应性、服务响应、客户信任不足)。
但是,这些问题直接影响到客户满意度和新市场的渗透能力。
第一,初期 SAP 的 AI 例如Predictive Analytics)技术门槛高,应用领域碎片化,难以满足不同规模企业和行业的差异化需求。AI 能力集中在预测分析中,虽然可以提供数据洞察,但实际使用率有限,不能满足客户对标准化和个性化解决方案的双重期望。
此外,SAP 的 AI 商品初期多以协助分析为主,缺乏核心工作流程(例如 ERP、CRM)深度融合,使用户感知价值不足。
第二,初期 AI 动态适应性较弱的算法,难以应对复杂需求场景的变化。SAP 在面对供应链起伏或市场不确定性时,预测分析工具的表现有限,可能是由于数据模式误差或模型过时而导致决策失误。
与此同时,技术路径的“断代”现象(例如 AI 从工具到生成式 AI 弹跳)增加了技术适应的复杂性。
三是产品缺陷修复过程不能满足用户对时效性和质量的要求,影响用户体验和信任。SAP 初期 AI 在复杂的业务场景中,工具更新迭代速度较慢,难以快速响应用户的问题。
此外,传统 ERP “稳定性优先”的概念和系统 AI “快速迭代”技术需求存在矛盾,进一步延长了响应周期。
四是缺乏完善的客户案例和市场验证,导致推广困难。SAP 的生成式 AI 商品 Joule 初期功能有限,主要集中在代码开发协助等基本场景,未能在复杂的行业定制需求中建立标杆案例,客户对其能力持观望态度。
与此同时,市场是传统的 ERP 厂家能否有效整合 AI 对技术有疑问。
五是转型前的 AI 模型依赖于可能出现偏见、不完整或过度泛化的数据,算法缺陷可能导致导出错误。另外,旧系统和新系统 AI 技术兼容性问题(如数据冲突、合规性漏洞)进一步放大了技术风险。
从转型前的五大烦恼来看,既要保证原有商业化的有序发展,又要坚持创新不被淘汰;既要保持系统的“稳定”,又要兼顾 AI “敏感”。
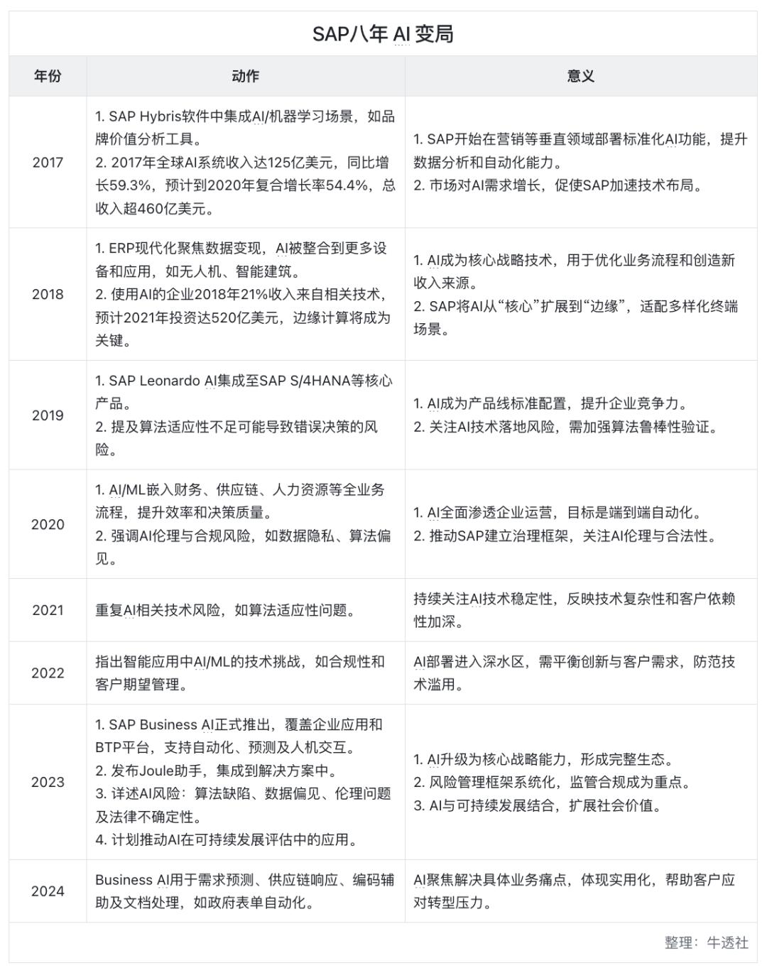
SAP八年 AI 变局
如果从 2017 年 SAP 首次在 Hybris 中引入 AI 能力计算起来,到 2024 这一年已经八年了。
八年,说长不长,却充分见证了一项技术。从 “试水” 到 “主角”的转变。

这八年的 AI 探索,SAP 路线图清晰、抑制,从初步集成、风险控制,到生态成型,强调实用与合规。
但这正是 ToB 软体的真实写照,比技术突破更重要,是商业可用;比酷炫功能更重要的是用户愿意使用,能够使用,能够负担得起。
SAP 的 AI 战略布局
SAP 完成这轮 AI 转型后的长期目标是成为世界头号商业 AI 在巩固企业应用市场领先地位的同时。 并通过云转型,扩大可接触市场,推动客户向客户发展。 AI 转移驱动解决方案。
实现这一长期目标,SAP 各自人事、技术和产品、生态和风险布局的几个方面:
1. 四个任职:任职 Philipp Herzig 在兼任首席 AI 在全球范围内担任官员 CTO,技术战略、创新和创新 AI 整合可持续发展部门,促进 AI 项目着陆。
另外,新设两位首席营收官(Jan Gilg 和 Emmanuel Raptopoulos)领导者成功组织,协调全球资源支持“AI 优先”战略。与此同时,Sebastian Steinhauser 晋升执行董事会被定位为 AI “未来架构师”战略。
作为战略咨询机构,新成立的“扩大执行董事会”专门推进 “AI 优先,套件优先” 制定战略,确保全球措施协调。
2. 三大商品:SAP 处于解决方案中的解决方案正在其中。 Joule 生成式 AI 助理,提高用户效率,争取用户效率。 2025 年底前实现 30% 提高效率。
它是商业AI的一部分,SAP Business AI 它涵盖了金融、供应链、采购、人力资源等核心业务领域,致力于通过自动化、预测分析和自然语言交互,促进这些领域的智能化转型。技术基础依赖 SAP BTP提供(业务技术云平台) AI 服务,旨在简化顾客集成过程,减少实施的复杂性。
同时,SAP Business Data Cloud(预计2025年发布)将对多源数据进行整合,为 AI Agent 提供前后文支持,进而提高端到端执行复杂任务的能力,进一步推动数字化、智能化业务的深入发展。
3. 十亿投资:未来两年的投资接近 10 亿欧元开发 AI 同时通过收购(例如LeanIX、WalkMe)加强业务转型工具链,完善“业务转型套件”。
SAP 在 2024 在年度转型计划中,将资源转向 AI “集中,推出” AI “优先”,包括上述组织任职和内部重组,约定, 8,000 工作受到影响。
此外针对 SAP 同时也清楚地认识和明确 AI 如果数据误差、算法缺陷带来的潜在风险,强调为了保证可靠性,需要人工核查关键导出。
SAP Business AI 三大实施路径
其实,SAP 的 AI 转型也充满了传统,当然这种现象不会出现在任何地方。 AI 在这一轮转型中,前三次也同样出现。
究其原因在于,SAP 为全球核心公司的核心业务体系服务,他们的升级迭代必须更加谨慎。戴着镣铐跳出华尔兹并不容易。
目前,SAP 的 AI 能力正在深度集成到其核心业务套件中,形成三种主要应用模式:内嵌式 AI、拓展式 AI 和定制化 AI,所有这些都满足了不同的企业需求。
首先,内嵌式AI直接嵌入智能功能 SAP 核心业务套件,如 SAP S/4HANA 和 SuccessFactors,顾客可以享受智能服务,无需额外开发。
这种 AI 其优点是可以大大简化工作流程。例如,通过预测财务对账自动化和供应链需求, AI 实现,减少人工控制,从而提高工作效率。
SAP 利用机器学习现金应用改善了从订单到收款的过程,进一步提高了自动化水平。另外,嵌入式 AI 例如,智能助手也可以改善用户体验, Joule 可嵌入智能副驾驶 ERP 系统化,支持自然语言交互,一键生成报告或触发审批流程,使财务预测时间从几周缩短到两个小时。
对特定行业而言,SAP 还提供零售和制造领域的设备预测维护或客户智能推荐等行业模式,帮助企业实现更准确的业务决策。
接下来是拓展式AI,这种模式通过了 SAP BTP(商业技术云平台)提供开放式 AI 支持企业根据自身需要灵活拓展服务 AI 能力。
企业可以使用 SAP AI Foundation 平台与 Generative AI Hub 开发、部署和管理AI模型等基本服务,还可以集成开源模型和第三方模型(例如 OpenAI、Hugging Face)。
若企业希望快速建设 AI 应用,SAP 低代码开发工具 SAP Build 还可以提供帮助,用户只需拖动即可轻松实现。 AI 应用程序的构建,尤其是在自动化过程中,可以与过程机器人相同。(RPA)结合,实现端到端的智能自动化。
为了增强 AI 理解数据,SAP 还利用 SAP HANA Cloud 向量引擎和 Datasphere 对非结构化数据进行知识图谱处理, AI 能更好地理解数据的前后文本,提高其智能决策能力。
最后是定制化AI,这种模式非常适合需要深度定制。 AI 解决方案公司。
基于 SAP 行业数据丰富,公司能够对行业进行专属培训 AI 模型,帮助他们应对特定的商业挑战。例如,汉高(Henkel)这是通过定制化的 AI 以优化其供应链碳排放管理。
此外,SAP BTP 同时也支持企业自主开发 AI Agent,能根据自己的需要建立财务、采购等方面的企业。 AI Agent,并与 Joule 等原生 Agent 协调工作,提高工作流程效率。
就部署而言,SAP 在满足数据主权和合规性要求的同时,提供云、地、混合架构的支持,保证企业能够灵活选择最合适的部署方式。例如,SAC GPT 可以实现多语言交互和实时数据分析,进一步提高全球运营能力。
写在最后
SAP 用超半世纪( 53 年)、四次转型揭示了一个残酷的真相:数字化这场没有终点的马拉松,企业要么成为自我颠覆者,要么成为时代的局外人。
与网络原住民相比,SAP 转型轨迹更像是老牌制造巨头的精准转型——通过技术、生态、商业模式的齿轮咬合,构建自适应能力的生态系统,而不是壮士断腕的激进。
这种 “动态稳态” 商业进化的核心铁律得到了证实:真正的颠覆不在于技术跨代的飞跃,而在于建立能力闭环,将技术势能转化为商业动能。
在生成式 AI 当前企业软件的重构,SAP 教科书级别的平衡正在上演:既保持了平衡: ERP 时过境迁,又展现了初创企业般的敏捷态度。
正如量子计算领域的“叠加态”一样,企业要想跨越技术鸿沟,必须同时承载传统系统的重力和前沿技术的升力。
而且对困在转型谜宫中的中国软件产业来说,SAP 灵感早就超越了技术层面: AI 企业软件市场渗透率突破 35% 临界点时(Gartner 2024 预测),决定性胜利的关键不在于模型参数规模。,但是,在购买者深夜审核订单的第七步过程中,谁能准确地嵌入算法,谁的智能体能将支持生产主管15秒台风预警的关键决策。
这恰是 SAP 环城河采用三代转型建造:在技术前瞻性的背后,是对企业数字身体的毛细管级理解。
本文来自微信公众号“牛透社”(ID:Neuters),作家:崔强,编辑:燕子,36氪经授权发布。
本文仅代表作者观点,版权归原创者所有,如需转载请在文中注明来源及作者名字。
免责声明:本文系转载编辑文章,仅作分享之用。如分享内容、图片侵犯到您的版权或非授权发布,请及时与我们联系进行审核处理或删除,您可以发送材料至邮箱:service@tojoy.com




