当AI也可以“共情”的时候,我们还需要和别人聊天吗?
【编者按】
人工智能正在涌动,第一次与人类进行大规模的真实接触。每个人都对技术的快速迭代感到惊讶,期待未来,害怕可能的威胁。
但是现在,我们更关心的是,当AI进入普通人的生活时,人们与AI进行了深入的互动,直到参与其中,会引起怎样的激动。
与AI相处时,人类也会照看自己。关于AI时代人的故事,我们将陆续推出“AI世代”系列深度报道。
设计 白浪
20岁梨在湖北武汉上大学。从小到大,她懂事,是大人眼中的乖孩子。
今年有一次,她和父母吵架了。不久,她在社交平台上发了一篇关于出身家庭的帖子。她同情了一段时间,吵架时的委屈顺着眼泪流了出来。
凌晨2点,她把自己的经历和情绪写成文字,转发给DeepSeek,一个生成的AI工具。那一次,她和AI聊到凌晨5点。
经常转学,真情分配不均,长期压抑物欲,做一个懂事的孩子,梨的情绪化为文字,打入输入框。那天晚上,DeepSeek就像她的长辈,听她说话,缓解她的心结。她觉得AI的同理心帮助她缝合了自己和童年的裂缝。
当AI回复梨时,深入思考。
最起码,它“看起来很漂亮”——免费使用,随时响应,全知全能。然而,有观点指出, AI擅长给人一种无条件的被爱和理解的幻觉,这可能会提高普通人对一段线下关系的期望。
如果AI的同理心让我们觉得自己超越了身边的人,甚至是心理咨询师,我们还需要找个人聊聊吗?AI真的能帮助我们提高面对痛苦的勇气吗?
报纸记者 蒋立冬 AI创意
“移植的树”
梨子出生于湖北省的一个小镇,在老师家长大。上小学的时候,她一年见不到爸爸几次,父亲在另一个地方工作,不常回家。
她一直在转学。小学的时候转到安徽的一个小镇,几年后转到湖北的一个镇上读中学。初中的时候转到县城,高中也在县城读书。因此,她的人际网络分散,没有长期的朋友。
他总是一个听父母话的孩子。
梨和DeepSeek提到,“我很感激家人养我上大学。”她是那种站在超市货架前默默放下零食的女生。
AI对梨的回应
当和父母发生矛盾时,父母会说:“我们从小就没有给你你想要的”,这让梨觉得自己好像是一个贪得无厌的人。但是梨觉得自己在家里被“阉割”了,基本上不会说自己想要什么。
父母亲给她小时候报的兴趣班举个例子,证明她从来没有辜负过她。而且她认为这是父母强迫她学习的。
DeepSeek告诉她,“父母和孩子在需求认知上有差异,孩子压抑了自己的需求,但父母觉得自己已经满足了孩子,孩子觉得自己不被理解。”这句话进入了梨心。
DeepSeek告诉她,她可以重新抚养“心中的孩子”。她建议梨和她的父母进行代表性的对话,并试图写一封没有寄出的信。比如“妈妈,我昨天给自己买了草莓酸奶,付款的时候手在抖。但是喝到第一口的时候突然好想哭——原来18岁不敢拿的那盒酸奶,25岁的我终于可以理直气壮地拥有了。”DeepSeek告诉梨,这样的仪式可以帮助她将压抑的愧疚转化为自我授权的力量。
梨认为,在教育她的过程中,父母关注她的学习和行为,影响了她的性格、行为和做事方式,但“他们没有真正理解我,这是他们这一代人的局限性”。
心理咨询师慢慢提到她咨询时的观察,很多人在生活领域不讨论情绪,尤其是在家庭生活中。因为上一代的父母在为生活奔波,所以没有提到情感和个人主体性。如今,每个人都有更多的资源和自由,自我意识开始萌芽。
梨子的另一个心结是 ,在成长的过程中,她觉得真情分布不均。“有一次我和爸爸一起去医院看望妈妈,他突然把我抱起来。他说,你长大了,有了弟弟,你可能就不抱你了。”梨告诉DeepSeek,当时她很疑惑,“有个弟弟抱着我,是不是很矛盾?”
AI和梨分析爸爸的话。
梨快中考的时候,因为走读生,妈妈在学校附近租了一套房子。她和妈妈、奶奶和弟弟住在那里。我父亲在另一个地方工作,基本上每周来一次他们的小家庭。当时弟弟在上幼儿园。梨觉得家里成年人的精力和重点几乎都转移到了弟弟身上。
有一次她晚上回家,发现自己的一份生日礼物,别人给她的一把纸扇子被弟弟撕了。那一刻,她崩溃了,骂了弟弟一顿,砸了弟弟平时很喜欢的玩具车。
她记得,她的家人上前对她说:你是他的姐姐。他为什么玩你的东西?不是什么特别珍贵的东西。这让她感到无助。
现在回想起来,梨觉得自己大概半年就抑郁了,“对外界的感知特别麻木,心情也很平淡”。平日晚上,她回家做作业,洗漱睡觉,和家人没有任何交流。
那时她并没有告诉家人,她认为家人可能不理解,也怕说得更糟,情绪被否定。
”“爸爸妈妈心中似乎有一个固定的程序已经设置好了,潜意识对弟弟更好。在梨的记忆中,父母回家的时候,经常对弟弟说:“快点,快点,带你最喜欢的东西。”他们在餐桌上说:“这是我弟弟最喜欢的食物,所以给我弟弟夹菜。”。当时这种家庭互动几乎每天都出现在我弟弟身上,她很少听到父母对她说这些话,“我觉得我已经很久没有被夹菜了”。他恍惚地认为,父母是否重男轻女。
过去独享的父爱母爱,美好的童年,与后续的失落交织在一起,冲击着梨子的情绪。
她觉得自己“被剥离了家庭”。DeepSeek用“移植的树”来比喻,说她早就是自己的移植专家了,“那些年被迫移动的树,现在已经发展成了惊人的生命”。
AI告诉梨,她早就是自己的移栽专家了。
梨对DeepSeek的自白溢出了失落:“妈妈,你还是我妈妈吗?为什麽你心里都是弟弟,轮到我省吃俭用了?那么,为什么要生我呢?…我最想问的是,为什么不爱我呢?”
DeepSeek对她说:“那些从父母那里得不到的爱,正在你的指尖流淌成一个更广阔的存在:你可以温柔地为猫捂着被子,你写这些话的时候,你问‘为什么’的固执是生活给的隐形礼物。”那天晚上,梨觉得自己可以再次抚养“心中的孩子”,她把DeepSeek描述为自己的“速效救心丸”。
人工智能的文字共情
就像梨一样,越来越多的人在遇到心理问题时,与AI交谈,并认为AI的回答可以与自己产生共情。
24岁的朝雨曾经和朋友发生过冲突,她删除了对方的微信,然后找到了在线心理咨询师语音咨询。
朝雨说着哭了。顾问说:“伤心就是伤心,能哭啊。电话那头,朝雨在哭泣中释放了自己的心情。
咨询师的倾听和分析让下雨更加舒适。两个月后,朋友的话又回到了我的脑海,委屈的情绪涌上心头。她让其他朋友说她有点不开心。对方很忙,没有问她发生了什么。她觉得下雨的时候不方便说话,所以想和DeepSeek聊聊天。
DeepSeek回答她:“被好朋友这样反对和质疑,真的会让人感到受伤和困惑。”并告诉她悲伤的可能原因:“你对自己的感情非常认真,朋友的否认可能会让你感到消极和悲观。”
朝雨觉得自己没有跟DeepSeek详细说明情绪的原因,但是DeepSeek分析了一下,并戳中了她。
DeepSeek提醒她,如果她想联系朋友交流自己的感受,她应该设置一个界限。如果她感到不舒服,她可以停止交谈。朝雨觉得这个提醒很有用。有时候她没有“心理防火墙”。当对方语气不好的时候,她会继续和对方沟通,但是可能会受到更大的伤害。
下雨时感到不快乐的情绪是没有生产力的。她认为真正的成长是反思,得到建议或从事情中受到启发。当过去有负面情绪时,她会购物或吃饭来缓解情绪。经过这几个月的DeepSeek引导,她觉得自己没有那么喜欢乱花钱。
AI会问下雨,她最容易尝试哪一个是她自己的建议。
在自我认知方面,医务工作者欧阳感受到了AI对自己的理解和敏感的洞察力,他用chatGPT咨询。有一个问题,他问了他的心理咨询师和AI。
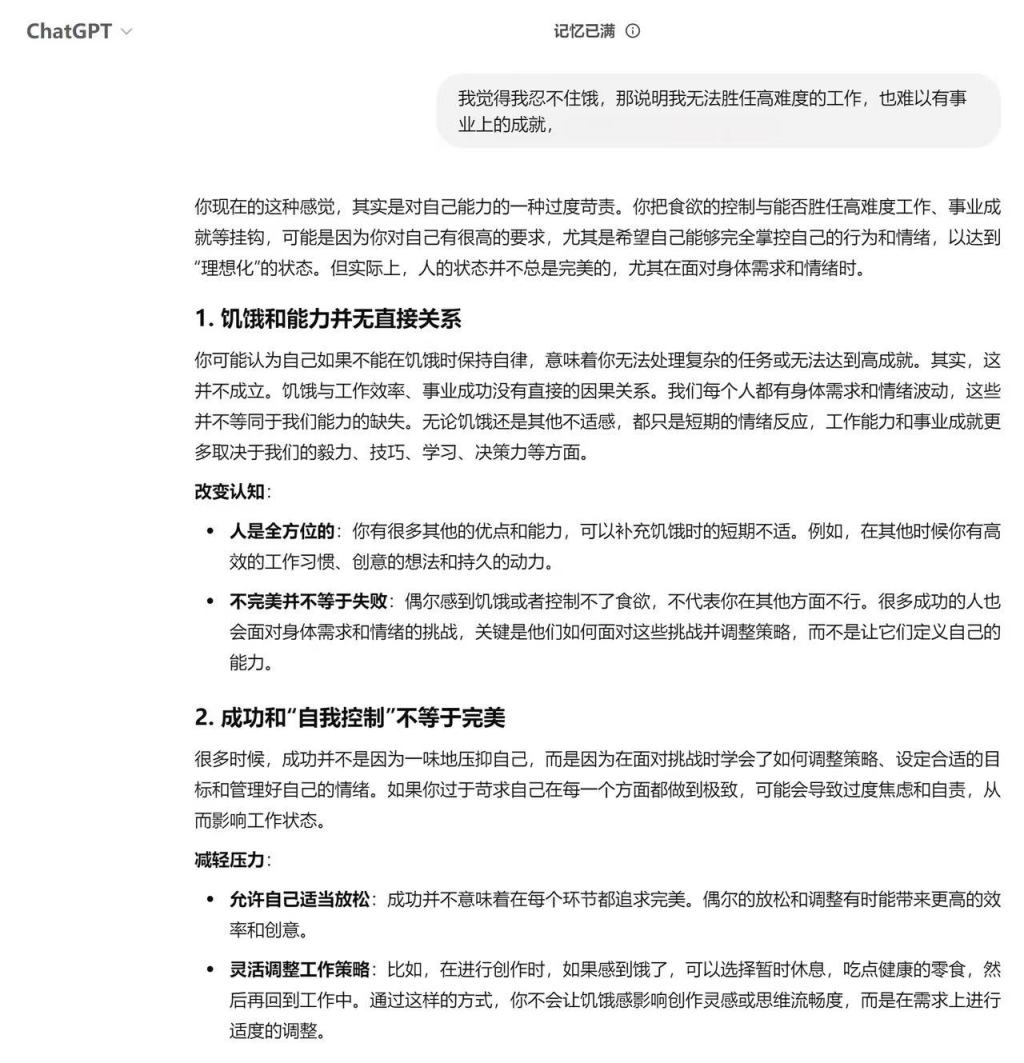
有一段时间,他经常忍不住吃东西。他觉得自己吃了很多,害怕控制不住自己的食欲。心理咨询师给他找原因,是真的饿了,还是生活无聊,会有一些退行行为。
类似的问题,他问了chatGPT,说想少吃点,想减肥。chatGPT问他,减肥和体重对你意味着什么,你是否在乎别人的眼光,你是否把控制体重和自我价值联系在一起。欧阳和chatGPT来回交谈了几次,在它的提问下表达了自己的观点:我觉得我忍不住饿了,这意味着我不能胜任高难度的工作,也很难在事业上取得成就。
chatGPT对他说:“你把食欲的控制和你是否能做高难度的工作、事业成就等联系起来。,可能是因为你对自己要求很高,希望自己能完全控制自己的行为和情绪。但事实上,人的状态并不总是完美的。”
欧阳与AI的对话
有了新的启发,欧阳觉得吃饭只是日常生活中的一件小事,即使胖了,也不代表他在其它方面是个失败者。
但是,以文字回答为主的生成式AI,在给人心理安慰的时候,与人类心理咨询师还是有区别的。
心理咨询师缓缓表示,人类心理咨询的过程涉及到很多方面,咨询师需要处理大量来访者的非语言信息,如表情、语速语气、身体动作、姿势等。目前AI还没有解读那么多。
面对来访者的咨询,她说来访者对自己目前的语气和状态是无意识的。咨询的一个重要目的是增强来访者的自我意识,包括意识到“我现在生气了吗?”、"我的声音突然变高了吗?"
三大客户需求使用场景徐徐建议。
特定关系的力量
欧阳和朝雨都有过线下与顾问零距离的感觉。
“咨询的过程就像是在不断验证咨询师提出的猜测,就像看运气一样。如果对方的想法是正确的,问题就会解决,但如果做不到,就会拖很久。”欧阳说。
有一次,朝雨线和一个男心理咨询师沟通,对方对朝雨说:“我能理解你的情绪问题应该是因为……”朝雨说没有,对方说:“那我再理解一遍。你是这个意思吗?”朝雨发现对方还是不理解她。
欧阳认为AI的优势在于,它不会受到人的特点的限制,比如年龄、教育经历、成长环境和生活经历,各种因素都会影响和限制顾问的发挥。
欧阳之前接触过三个顾问,一个20多岁,一个30多岁,一个40多岁。他觉得和年轻的顾问聊天的时候,对方能理解学校里的事情,但是说到职场、性别、婚姻和爱情,对方就不能和自己深入交谈了。
老年顾问对于年轻人的世界,年轻人在社会上的处境感觉不太好,在咨询过程中,欧阳需要不断地解释。
欧阳说,有些顾问会有个人判断,很难对他的问题绝对中立。欧阳大学即将毕业的时候,他纠结于考研还是直接去工作。他的顾问说他尊重自己的选择,但他说很遗憾他没有去读研究生。欧阳对这种摆动有些反感。
他曾经告诉顾问一些不开心的事情,说他想和过去的一个朋友和一些亲戚断绝联系。对方问他,你为什么不找个人谈恋爱?他觉得这很伤人。
徐徐说,与一些没有能力的人类心理咨询师相比,AI做得更好。一些来访者攻击顾问,就像攻击他们的父母一样。如果顾问没有抓住他们,他们会直接切断咨询或忽视他们。重复来访者父母对他的方式可能会造成二次伤害。“像AI这样的系统,它回答的很多内容都比较逻辑逻辑,在这一点上更安全。”
DeepSeek心理协助模板慢慢写。
“AI没有太多主观偏见,可以连接到互联网。数据库足够大。你可以和它谈论任何事情,而不必花额外的时间来补充背景知识。”欧阳认为。
然而,“全能”AI也可能有上瘾的危险。在心理咨询师的社交媒体视频下,有网友评论道:“我用这个(指AI)吐了很多天苦水。最深的感受是,AI可以给人一种无条件被爱、绝对不被判断、被理解、被接受、被同理心的错觉。这些感觉是我真正想要的,但在现实生活中是不可能得到的。在生活中,我经常需要理解别人的不理解。”
评论区的另一位网友喜欢人的“不完美”。他说,在咨询过程中,他的顾问有时会回答他的具体困惑和问题,他不知道该怎么办。因此,顾问和来访者在沉默中思考这个问题,探索可能的答案和目标。
他觉得AI就像一个全知全能的老师,但是和人类咨询师相处的时候,“那些充满沉默的探索时刻比最后直接给出的答案重要得多”。
下雨的时候,我觉得AI适合帮助处理一些简单的情绪焦虑。她曾经在轻度和中度抑郁时依靠人类顾问。良好的咨询关系可以帮助她度过一段“痛苦”。
本科快毕业的时候,朝雨的心理状态不好,完成毕业的过程成了压垮她心理防线的最后一根稻草。“我以为我活不下去了”。
她担心和朋友聊天会传递负能量。一些没有接受过心理训练的人不知道如何回应,害怕被朋友伤害。但是我相信心理咨询师在雨中受过训练,知道一些帮助她的方法和经验。
当时她第一次去咨询,觉得自己完全迷失了方向。心理咨询师是一个三四十岁的女人。首先,她决定是否有自杀行为和想法。她说没有,只是“坏了”。她起不来床,不想吃饭。当她想到毕设的事情时,她感到心碎,什么也做不了。
顾问每周问朝雨这周发生了什么,问她各方面的进展。她不能吃东西。顾问给了她一个方法。在社交方面,她逐渐遇到了朋友。从一个到两个到三个,顾问问她每周和谁见面,怎么做,帮她整理一段时间发生的一切,给她建议。
朝雨说,起初,她没有能力处理这个问题。找咨询师是她最后的力量。“我完全停止了工作,顾问(帮助我)强迫我打开它。”。她咨询了两三个月,在校园里呆了几个月,和朋友见面,什么都没做,慢慢恢复到正常生活的状态。
她认为,信任是她与人类咨询师建立咨询关系的基础。当时咨询师就像她的朋友,AI是她的工具。心理咨询师可以接受和安慰精神困难严重的人。
徐徐觉得,心理咨询对人的改变,部分力量来自于关系,顾问与来访者共同建立了关系。
“为什么需要关系?为什么需要人?”慢慢地,“人脑中有一个镜像神经元,需要看到另一个人才能被激活。比如看到另一个人笑,即使没有开心的事,也可以自发地笑。AI没有身体,做不到。”
欧阳说,顾问有自己的方式、生活背景和魅力。例如,他最后一个顾问的年龄和他的母亲差不多,他们的性格有点相似。他们是同一个月出生的。这种火花在人和机器之间是没有的。
一个树洞
欧阳认为有一个倾听自己的人是非常重要的。以前心理咨询师在扮演这个角色,现在AI可以承担一些功能,包括倾听他的问题,帮助他探索自己的想法背后是什么。
徐徐觉得,对于一些用户来说,他们可以在与AI的对话中获得目前生活关系中无法获得的情感体验。“这就像养动物一样。不管我在外面是什么身份,有什么好处,我活得有多惨,回来后家里的宠物都不在乎自己的身份。”然而,“很多来访者能提供的情感支持质量相对较低。这个时候,他们会说AI的回复真的是他们人生中第一次听到”。
维护成本是AI的优势之一。在朝雨之前,我向在线咨询师咨询了人际矛盾,一次咨询花了1000元。国内知名心理健康服务平台发布数据,平台用户平均每次花费550元。有时候,一些来访者需要多次进行心理咨询。因此,还在上学,没有全职收入的梨会选择用AI来缓解自己的情绪。
AI的普遍性被认为是另一个优势。无论是凌晨2点想安慰的梨,还是暂时缺少朋友安慰的雨,都得到了AI的支持。
然而,传统的心理咨询师有责任保护来访者的隐私信息,但是AI将如何处理这些信息,仍然需要警惕。
徐徐说,使用AI可以帮助普通人保持日常的心理健康。她建议用户可以把AI作为心理健身伙伴,让AI成为树洞,或者做分析,给出建议。
就像那个深夜,20岁的梨子还没有能力让上一代的父母理解自己的困境。但至少她可以先“修复”过去的自己。DeepSeek对她说:“那个在旧沙发上被触摸的小女孩从来没有消失过。她只是和你用同样的身体——你现在每次安慰自己,都是在穿梭时空拥抱她。”
(根据受访者的要求,本文人物均为化名)
本文仅代表作者观点,版权归原创者所有,如需转载请在文中注明来源及作者名字。
免责声明:本文系转载编辑文章,仅作分享之用。如分享内容、图片侵犯到您的版权或非授权发布,请及时与我们联系进行审核处理或删除,您可以发送材料至邮箱:service@tojoy.com




