深入思考推动AI报告生成变革。
Wind Alice AI Moments为你呈现万得在 AI 这一领域取得了重要进展。
快点击下面观看我们的发布视频。⬇️
我们今日为您提供Alice Writer近期重大更新:
1. 定制企业框架,创建专属深度报告;
2. 引入 DeepSeek 深入思考模型,全面创新报告撰写感受;
3. 在庞大的数据库基础上,提高企业绩效评价的写作质量。
让我们一起来详细了解一下这些升级亮点,以及它们是如何为你的。 AI 写作之旅带来了重大变化!
// 1. 定制企业深度报告 //
在金融领域,深度报告的撰写一直是一项重要但具有挑战性的任务。如何适应公司的主要特点,保证内容的深度和细节,是很多行业客户面临的共同问题。
Alice Writer拥有超过 4500 包括几乎所有行业上市公司在内的家公司深度研究框架。每个上市公司都配备了自己的专属研究报告框架模型,这些模型将根据行业和市场的最新变化进行改变。实时更新,确保内容始终跟上最新的公司动态。
已经接入了我们的深度报告功能专业分析师写作逻辑,不但使内容看起来“智能”,而且可以保证报告的专业性和个性化。不管是数据分析、市场趋势还是企业战略,Alice Writer 可以为您提供量身定制的写作服务。
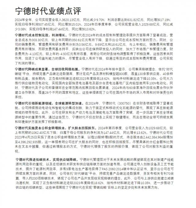
案例:输入 “宁德时代深度报告”
特色:最新研报框架自动关联, 内容包含 CATL Inside,麒麟电池、神奇电池等专业服务于宁德时代的专业大纲,保证了内容不仅看起来“智能”,而且专业个性化,真正为用户提供量身定制的写作服务!
// 2. 引入 DeepSeek 深入思考模型 //
在 Alice Writer 在许多功能中,深入思考模型毫无疑问,它是我们产品研发历史上最重要的一步。这个功能的加入, AI 能积极参与到你的写作思路设计中,特别是在深度报告和高要求的分析写作中,效果尤为显著。
在产生更复杂的段落内容时,Alice 可以深入思考模型帮助你发现隐藏的分析逻辑,预测市场趋势,给出更符合行业需求和标准的推导结果。。
每个人的内部测试,与前一代相比,深度思维模型产生的内容质量有所提高。 20%!
这个意思是什么?
·深入分析数据:你不必担心数据难以分析或不够深入。不管是复杂的数据集还是多维的市场指标,Alice Writer 可以为你提供详细的分析。
·逻辑推演:从数据分析到逻辑推演,Alice Writer 这将帮助你站在那里“专家视角”,确保报告的每一个部分都是环环相扣的,令人信服。
·差异化竞争力:你在写作方面会有更强的差异化竞争力, Alice Writer 不仅可以提供高质量的内容,还可以帮助你挖掘分析角度的独特观点。
案例:宁德时代近期电池发展趋势
特色:deepseek 深入思考生成专业段落,写作效率高,质量高,不用担心数据难以分析,不够深入。从数据分析到逻辑推演,大家都帮你站稳了“专家角度”,在写作上更有竞争力!
// 3. 提升企业绩效评价 //
融合了 Wind Alice深入思考模型优秀的数据分析和信息总结能力,万得终端数据库背靠全球金融企业的信任。,本公司精心设计了一套全面覆盖各个行业的绩效评价模板。
严格遵守经纪研究人员的专业逻辑,我们的产品可以自动提取公司的最新定期报告和权威数据,关键信息,如收入结构变化、财务数据变化的原因、分红策略、长期战略规划等。,确保产生的内容准确而突出。
经过对超出 200 家公司优化和抛光具体评价案例,我们的系统现已可以在 1 分钟内部生成一个专业而准确的公司绩效评估,而且分析过程就像拆红包一样快速而稳定,为您的决策提供强有力的支持。
案例:输入 "宁德时代 2024 年报评价"
特色:看,这是宁德时代的业绩评价模板,结合了深度思维模型的数据分析和重点总结能力。根据券商研究人员的专业逻辑,我们会自动提取公司最新报告期的权威财务数据,生成的内容不仅准确,而且突出重点!
当然,我们也有一个特别的小彩蛋为了向大家展示,好的工具也离不开严格的合规性和图表协助,我们的工具追溯写作合规性和智能绘图同样也有了很大的提升!
Alice Writer 现在能实现全程追溯,每个段落的内容,都有明确的来源,如公告、新闻、研究报告等。
我们也加入智能作图功能,随意修改图表类型和结构,也可以智能匹配更符合用户需求的图表形式。
此外,Alice Writer 最近推出了风险评估、信用分析报告、区域经济写作、信用评估模板等丰富的内容体系等多种新产品功能,同时增加了整个润色、脑图等图案功能,使写作过程更加灵活有趣!
—————————————————————
今天还有 Alice Writer 使用在线培训,点击下面的二维码预约观看:
Wind 金融终端上的用户输入
AWT(Alice Writer)
5 分钟一万字 多个智能改写功能
提供数百种金融业务报告模板
完美契合多类项目需求报告
神笔为您写“氮加速”
本文仅代表作者观点,版权归原创者所有,如需转载请在文中注明来源及作者名字。
免责声明:本文系转载编辑文章,仅作分享之用。如分享内容、图片侵犯到您的版权或非授权发布,请及时与我们联系进行审核处理或删除,您可以发送材料至邮箱:service@tojoy.com





