海底捞小便门黄牛要抽20%补偿:只是因为当事人通过黄牛代订
03-15 13:57
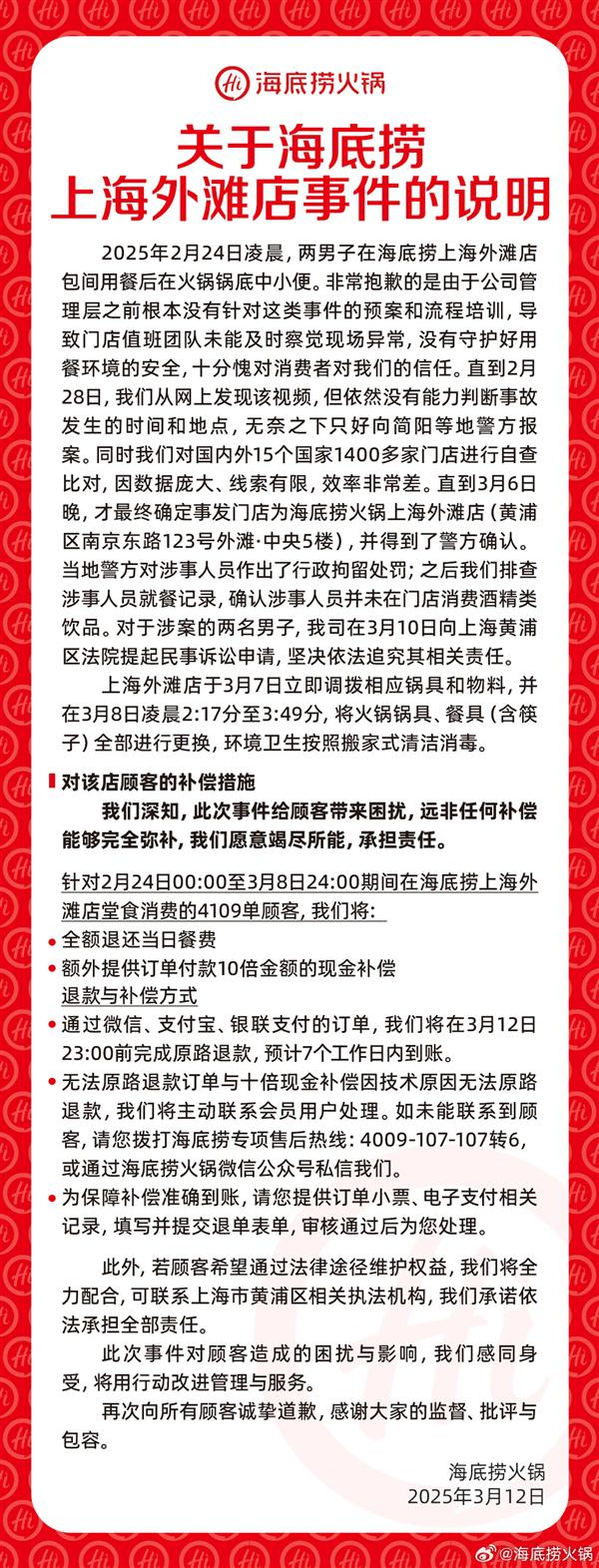
3 月 14 日消息,据媒体报道,2 月 24 一天早上,两个人在海底捞上海外滩店的包厢里吃完饭,对着火锅锅底小便。
3 月 12 日本,海底捞就有关事件道歉,并表示针对。 2 月 24 日 00:00 至 3 月 8 日 24:00 在海底捞上海外滩店消费食品期间 4109 客户将全额退还当天的餐费,并提供额外的订单支付。 10 双倍现金补偿。另外,海底捞提到,如果客户希望通过法律途径维护自己的权益,他们将全力配合。
值得注意的是,这一事件也被黄牛盯上了。一些消费者告诉媒体,他在海底捞外滩店消费。 900 多样化,通过黄牛 8.7 折代订。所以,黄牛要抽烟。 20% 补偿,并已向海底捞方面提交银行卡账户,等待补偿。
这位顾客对此表示不能接受,实际消费的是他不是黄牛,这个单消费可以得到。 1 一万元的补偿金,黄牛要抽走 2000 人民币。最后,这位顾客前往海底捞外滩商店,成功拦截了相关赔偿,并提交了自己的银行卡账户。
回顾这一事件,律师认为这一事件的传播速度远远超出了海底捞的预期。显然,舆论改变了海底捞的态度,消费者的信任只能通过起诉来恢复。这一事件对其品牌声誉造成了严重的不利影响。涉案男子将面临海底捞索赔的法律责任,包括但不限于名誉损害赔偿、锅碗瓢盆赔偿等。
本文仅代表作者观点,版权归原创者所有,如需转载请在文中注明来源及作者名字。
免责声明:本文系转载编辑文章,仅作分享之用。如分享内容、图片侵犯到您的版权或非授权发布,请及时与我们联系进行审核处理或删除,您可以发送材料至邮箱:service@tojoy.com




