【晨读】每天1小时3年减肥24斤!如何做到“躺瘦”“吃瘦”?
江苏女性的暖心家园
点击>>随着夏天的临近,很多人都想减肥。但是,不管怎么少吃,怎么运动,效果都不理想。你有没有想过,你胖的原因可能不是吃饭,也不是运动,而是睡觉!
前几天,一项研究揭示了一个令人惊讶的发现:很多人真正体重增加的原因是睡眠时间不足。每天只需要多睡一个小时,三年就能瘦24斤!原来你真的可以“躺瘦”...
01
真能“躺瘦”吗?
前提是入睡正确!
研究人员招募了80名超重志愿者进行睡眠改善测试。在没有任何饮食或运动指导的干预下,他们发现这些习惯性睡眠时间少于6.5小时的超重人群在增加睡眠时间1.2小时后,每天的总热量摄入量减少了270千卡,相当于少吃了一个鸡汉堡或三小碗米饭。4周后,睡眠延长组成员的平均体重减轻了0.48KG。
虽然这一研究结论的准确性还有待进一步验证,但它为研究人员探索睡眠与减肥的关系提供了新的思路。怎样睡才能“躺瘦”?这三点非常重要
01
足够的睡眠时间
《健康中国行动(2019-2030年)》建议,中国成年人每天平均睡眠时间应保持在7~8小时左右,睡眠时间约占我们一生的三分之一。
睡得越久越好。睡眠时间可以根据每个人的需求来确定。另外,每个年龄段都有适合自己的睡眠时间。你适合睡多久?戳视频自查↓↓
年龄:9~10小时。
20~30岁:7~9小时。
30~50岁:7~8小时。
60岁及以上:随着身体的衰老,睡眠质量会下降,出现反复觉醒、早醒等一系列症状。
02
需要深度睡眠
深度睡眠是减肥的好时机。在深度睡眠阶段,一方面体内的瘦素分泌会相应增加,对消耗脂肪、促进减肥有显著效果;另一方面,饥饿激素的分泌也会减少,从而减少食物摄入。
反之,如果睡眠不足或睡眠质量下降,就会引起中枢神经系统过度兴奋,导致饥饿激素分泌增加,从而增强食欲。
03
睡觉也有“黄金时间”
现在很多人睡眠不足的关键问题是睡眠太晚,睡眠时间不对。睡觉也有“最佳时间”,不是很多人认为的11点甚至12点。无论是中医还是西医,都建议晚上10点睡觉,因为这是睡眠的黄金时间。
2021年《美国医学会杂志·网络公开》的一项研究发现,包括26个国家和136000多名中老年人。晚上10点以后,每天睡眠不足的人容易肥胖,腰围过大,白天睡觉无法抵消这种风险。
另外,保持相对固定的睡眠时间非常重要。建议坚持相对固定的睡眠和起床时间。一般来说,你可以在三周内建立自己的生物钟。
02
三分动,七分吃
这里有“吃瘦”的技巧。
01
“吃瘦”成人版攻略
饮食营养和身体活动是预防和治疗肥胖的两个重要因素。国家卫生健康委员会制定的《成人肥胖食养指南(2024年版)》指出,减肥的关键是三分靠动,七分靠吃。要“吃瘦”,这三个小技巧非常重要。↓
用餐频率:建议注意早餐,不要错过饭菜,晚餐不要太晚(建议在17月17日):00~19:00),晚饭后不宜再吃任何食物。
用餐方式:用餐时要细嚼慢咽,不要暴饮暴食,不要随便吃零食,不要喝饮料,不要吃夜宵。
用餐顺序:按“蔬菜一肉一餐”的顺序用餐,有助于减少高能食品的进食量。
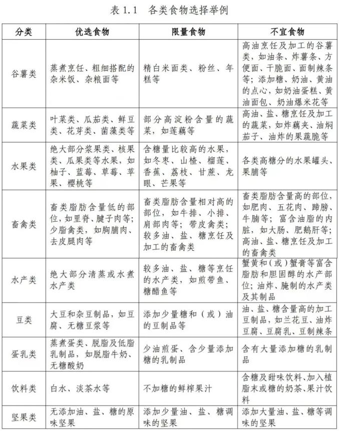
应该多吃什么?应该少吃还是不吃?一张表说清楚!记得储存
02
儿童青少年版“吃瘦”策略
目前,中国青少年肥胖和超重的比例已经达到近五分之一。儿童和青少年肥胖和超重的原因是什么?专家指出,可能是两种食物吃得少(水果、蔬菜和粗粮),两种食物吃得太多(肉和糖)
如何“吃瘦”小胖墩?戳照片↓看看各地儿童少年减肥食谱~
03
“站瘦”教程来了
随到随学
饮食是减肥的核心,运动是减肥灵魂的伴侣。你肚子中间有软肉吗?捏的时候是“游泳圈”吗?其实肚子上有很多肉,可能是体内的经络堵塞了。
建议你试着站在桩上,疏通经络,畅通血液,排出胃周围的湿邪和湿邪。站着可以和肚子上的脂肪说再见,快@亲朋好友,得到这个“站瘦”教程。↓
【动作步骤】
竖起两个拇指,将其压在带脉穴上,握住空拳,慢慢地向骶骨拍打10。~自然呼吸20次。
双脚打开,比肩稍宽,脚趾向前,重点放在双脚中间;
3.敛臀,卷尾,双手掌心慢慢向上翻,以肩为轴,做抱球动作,约在颈部、肩窝的位置;
吐气,向左转90度,保持1度。~3秒后回正吸气;
反向相同,结束后恢复自然站立。
看完记得转给亲戚朋友。
一起健康减肥~
题目:“早读”每天1小时3年减肥24斤!如何做到“躺瘦”“吃瘦”?
阅读原文
本文仅代表作者观点,版权归原创者所有,如需转载请在文中注明来源及作者名字。
免责声明:本文系转载编辑文章,仅作分享之用。如分享内容、图片侵犯到您的版权或非授权发布,请及时与我们联系进行审核处理或删除,您可以发送材料至邮箱:service@tojoy.com




