沪市2025年高招体育专业统考即将开考,考前提醒请查收!
据市教育考试院介绍,2025年上海市高校体育专业统一招生考试将于3月15日(星期六)至16日(星期日)在上海体育大学举行。〔考生进入嫩江路1183号(北门)〕进行。考试前请注意这些事项。↓
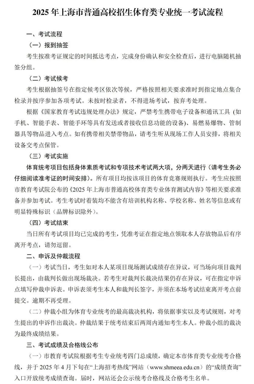
一、考前
1月10日-14日(每天9天:00-20:考生登陆上海市教育考试院“上海招考热线”网站(www.shmeea.edu.cn),点击首页下方的“考试报名”频道进入,下载并打印本人体育专业统考准考证。
二、考试
2.考试当天,考生必须根据准考证上的考试时间和地点提前30分钟到达考点。考生必须携带纸质准考证和有效身份证原件(如居民身份证、社保卡、驾照、护照、军人证)进行验证。
禁止携带各种通讯工具(如手机、智能手表、智能手环等)、任何照相设备和其他存储、记录和播放设备。如果考生已经将上述物品携带到考点,应服从现场工作人员的安排,将上述物品放置在指定位置。非法携带到考场将被视为考试作弊。
4.考试当天,考生应遵循现场工作人员的安排。如果考生在考点出现身体异常,应及时向现场工作人员求助,并遵守考点安排,按要求参加考试。
三、考后
5.考试结束后,考生在指定位置收到自己的物品后,有序离开考点,请不要停留。如果父母接送考生,应服从公安和考点工作人员的管理,防止考点入口处人群聚集。
四、其他
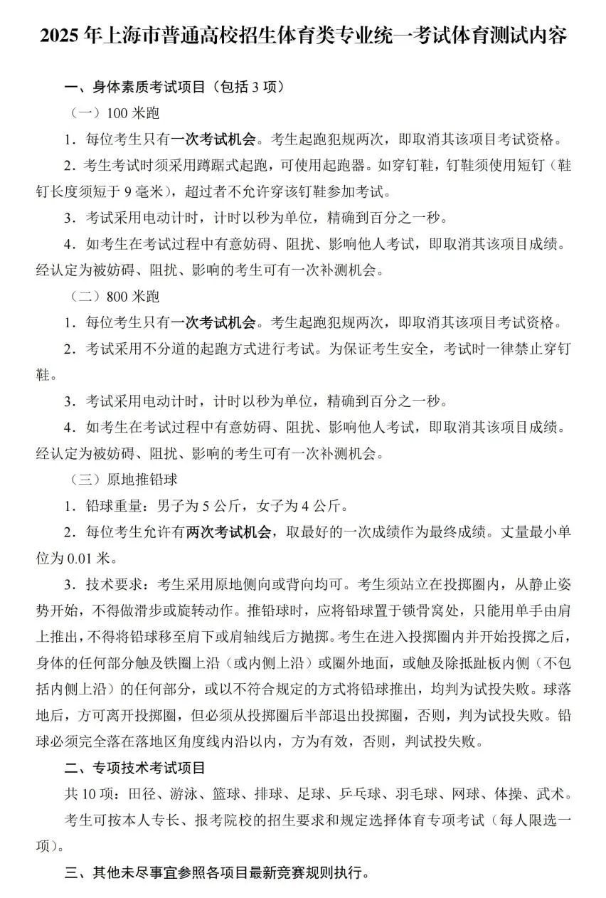
考试期间,考生应根据天气、考试项目要求选择合适的运动装和运动鞋。根据专家的意见,建议在考试前2小时饮用400-600毫升。、考前15分钟加入含糖和电解质的100-300mL饮料,考前30分钟内防止进食;考前,考生必须做好充分的准备,100米跑和原地推铅球考试要做好身体肌肉的拉伸,避免韧带拉伤,做好充分的动态拉伸,提高神经系统的兴奋度;800米跑考试要充分做好心肺系统的热身运动,掌握热身运动到考试的时间。如果考前没有做过800米跑的最大强度训练,考试时要注意控制强度,避免意外情况。考试结束后要注意放松,800米跑考试后不要马上坐下或躺下,要慢慢走,直到心率恢复正常。
考生要有意识地维护公平竞争的体育道德,切实履行反兴奋剂的责任和义务。



但愿考生和家长
能够处于健康状态,
以乐观的心态迎接考试。
资料 | 上海发布
编辑 | 李玲
*转载请注明上海杨浦官方微信。
原题:“沪2025年高招体育专业统考即将开始,考前提示请查收!”
本文仅代表作者观点,版权归原创者所有,如需转载请在文中注明来源及作者名字。
免责声明:本文系转载编辑文章,仅作分享之用。如分享内容、图片侵犯到您的版权或非授权发布,请及时与我们联系进行审核处理或删除,您可以发送材料至邮箱:service@tojoy.com




