商机暴涨数十倍,大型一体机爆红五大原因
春节开始后的这个月,中国最忙的工程师之一可能是大型一体机。几乎所有的服务器、云制造商、大型模型和垂直应用服务提供商都在加班追求R&D进度。一些主流公司的商机几乎是过去的几十倍甚至几百倍。。公司发布一体机,也将超过百家。
为什么今年一体机会爆红?顾客采购它用来做什么?一体机公司又在拼什么?
01 大型一体机市场“坐火箭”
由DeepSeek春节爆红,掀起了企业尝鲜浪潮,大型一体机市场就像坐火箭一样,迅速膨胀。
二月十三日,大型应用领域开发商众多信科联合中国移动,推出大型一体机,预装DeepSeek等大型机型,并通过“租购”的方式,直接将租金价格打到每月千元档位。
“如今,许多客户对AI智能体有很强的动力,但他们迫不及待地想建立项目并经过这个过程。”众多信科创始人兼首席执行官吴炳坤告诉数智一线,这种模式满足了客户快速早期采用者的需求,推出后收到了很多需求。
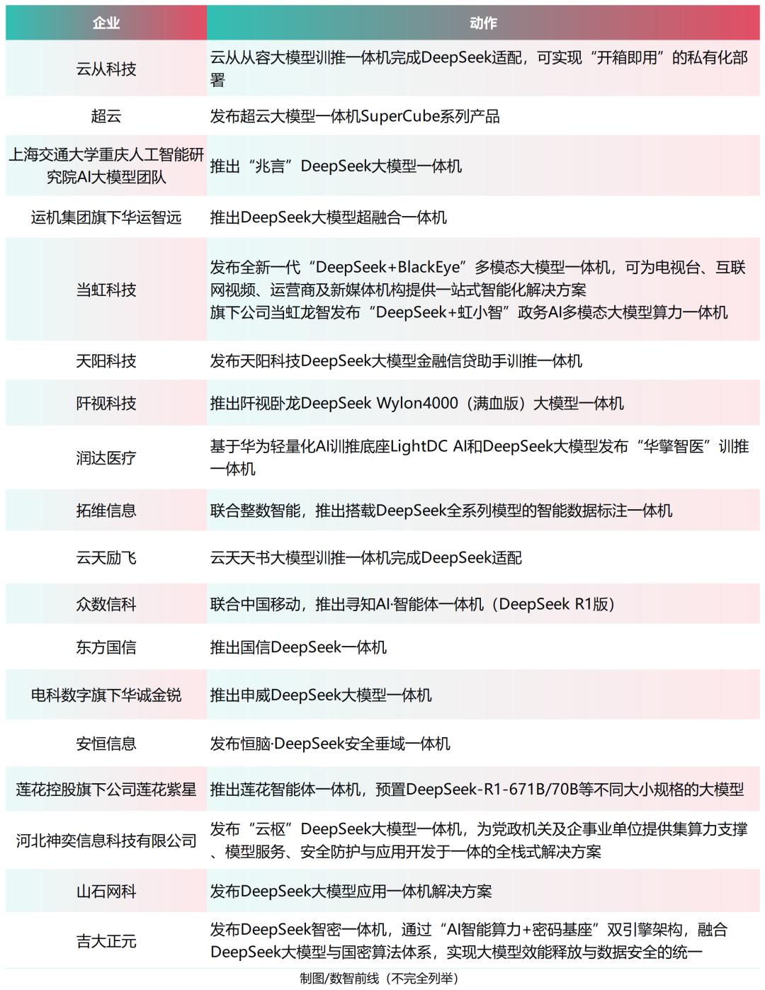
无论是服务器制造商、云制造商、大型制造商,还是垂直应用开发商、上市企业、创新团队,都纷纷推出一体机产品。
服务器制造商是主要玩家之一。华为、浪潮信息、联想、新华三、超聚变、宁畅等所有主流服务器制造商都参与其中。
产品推出后的生态动作也已经开始。三月五日,浪潮信息宣布,将为全国元脑生态伙伴举办“元脑企业智能DeepSeek一体机生态伙伴推荐感受会”。神州数字信创集团生态营销部总经理朱素洁告诉数字智能前线,正在为神州鲲泰生态合作伙伴和神州数字千帆计划合作伙伴搭建OpenLab开放实验室,开放测试环境,与行业场景清晰的合作伙伴合作解决方案。

云市场上,运营商云公司、各公有云、私有云厂商,都在春节期间启动了一体机研发,并排发布一体机。
二月八日,JD.COM云推出了包括三个不同档位的DeepSeek大型一体机。二月十日,天翼云推出了息壤智算一体机-DeepSeek版,突出了全栈产业化。二月十四日,百度智能云推出了千帆DeepSeek一体机。随后,海云捷讯、火山引擎、浪潮云海推出了DeepSeek一体机。

大型制造商的行动也很快。3月3日,科大讯飞联合华为迭代新一代星火一体机,首次推出医疗、高等教育、政务、警务、法律五大新应用场景的一体机产品。
来自各行各业的公司和上市公司也渴望尝试,并迅速推出DeepSeek一体机,特别是针对不同垂直领域的产品,如医疗、金融和政务。

02 为什么去年不红,今年爆红?
一体机商机井喷式爆发,自今年年初以来,几乎是过去的几十倍甚至几百倍。。事实上,一体机并不是什么新鲜事。大模型火了之后,厂家在过去的一两年里推出了大模型一体机,但是市场并没有爆发。京东云PaaS业务部产品负责人贺皓直言不讳。
为什么DeepSeek会给市场带来转折点?
业内觉得,根本原因是企业目前正在尝试早期推理市场。。
随着DeepSeek的出现,市场对人工智能的认识形成了前所未有的认识。“我看到这一轮有很大的不同,许多人对技术了解不多,比如律师事务所、会计事务所,也想使用AI。。” 海云捷迅云业务负责人赵利军表示,考虑到数据安全,他们希望供应商提供Alll。 in One的商品,拿回去拆箱就可以用了,先试一试,再考虑如何与业务进行整合。接下来可能会有许多概率。
推动市场拥抱人工智能关键在于提高基础模型能力。。京东云贺皓分析说:“特别是DeepSeek满血版,超越了以前的一些闭源或开源模型。另外,以前的开源模型,不像DeepSeek开源那么完整,最高版本都是收费的,对于用户来说,成本还是比较高的。。然而,在许多情况下,闭源模型无法私有化交付。即使可以,成本也很贵。然而,由于合规要求,政府、金融和许多企业的数据无法离开该领域,这限制了三种典型客户市场的爆发。
科大讯飞星火军团智算产品负责人罗雷表示:“DeepSeek以较低的培训成本,超越了国际竞争产品,大大降低了推理成本,吸引了许多企业,尤其是中小企业。
“如今,中小客户也可以通过强化学习形成自己的私有数据专属模型,公司的投资回报是划算的。”神州数字信创业务集团产品中心总经理李川分析。此外,公司在使用时需要掌握端到端的可解释性。与闭源模型相比,开源模型更具可追溯性和解释性,打消了客户的一些顾忌。。而且工业化计算能力的供给与适应,也已经完成得很好。2月4日,DeepSeek在升腾社区上线后,大约一个星期左右,我们所有的产品线,都已经完成了适应。
DeepSeek的出现,解决了企业应用的关键问题,点燃了需求。“现在有点像iPhone出来的时候,虽然好,但是很贵。”京东云贺皓说,“安卓出来了,整个智能机器市场的需求才完全释放出来。”
03 顾客购买一体机,用来做什么?
科大讯飞星火军团智算产品负责人罗雷观察到:“DeepSeek一体机首批市场落地,将以尝鲜为主。
“目前购买一体机的客户主要有两种,一种是去年已经落地大模型的公司。他们应该体验更好的通用大模型DeepSeek能否快速满足他们的通用场景。另一种是过去观望的中小客户,他们想快速购买一个来体验行业内领先的大模型能力达到什么样的基线效果。”
联想一体机实际上满足了用户的快速部署和偏通用的应用需求。
“现在单台或多台一体机可以布局大模型,让公司尝试一些功能,比如AI助手。在过去,这肯定是不可能的。”海云捷讯云业务负责人赵利军说。
由于满血版一体机仍需数百万元,对一些中小企业来说,一些一体机厂商已经推出了1.5b或7b等蒸馏版一体机,使用较小的投资让客户尝鲜。
京东云贺皓告诉数智前线,他们接触到的用户群,目前购买一体机主要是推理。政府客户有很具体的情况,比如文件编写,一网通办对民生政策的回答等等。他说:“我们已经在鹤壁、大同得到了类似的应用。”但是他们接触到的金融客户,理财投资的场景也很多。事实上,金融客户已经在内部使用了一个大模型来制作智能体。这种模型效果、私有部署、成本可控等条件叠加在一起,这种场景需求一下子就释放出来了。
但是行业观察,早期采用后,现有客户开始对接训练推进一体化场景。,根据自己的私人数据进行微调和蒸馏,进一步解决具体场景的痛点。“此时,我们已经评估了它的计算率要求,并将其增加到5台左右。”贺皓说。
“未来,客户肯定不仅需要纯粹的推理能力,还需要赋能具体的场景,处理客户的痛点。这绝对是未来一体机的重点落地方向。”科大讯飞罗雷说。
04 政务一马当先,金融紧随其后,金融紧随其后。
不像以前金融是各种新技术应用的急先锋,这一轮政府行业一马当先。
“政务需求非常明确。每个省市都有一个网络办公室,面向民生的办公入口,应用政策答案场景。”JD.COM云贺皓观察。业内人士看到,各省市也在暗中竞争。
神州鲲泰李川看到,深圳和北京,包括一些城市,已经推出了政府AI员工。然而,对外服务的响应时间和处理业务的数量基本上增加了40%或50%。
二是金融机构。“金融最初在内部开发了类似投资和风险防控的智能体。在这波浪潮中,他们只是用DeepSeek的API接口代替了API接口,可以立即验证效果,所以这波速度也很快。”贺皓说。根据公开报道,DeepSeek很快被引入工行、建行、邮储银行和招商银行。
三是教育研究。“从元旦开始,我们就接到了很多客户的咨询电话,他们都在问如何使用DeepSeek模型来构建自己的专属需求场景。”许多信息科学家吴炳坤告诉数字智能前线。“事实上,大学和研究机构早在农历年前就采取了行动。因为DeepSeek是第一个在学术界爆炸,然后扩展到技术应用圈和行业圈。”
然而,许多研究机构会有大量自己的研究数据。为了保密和知识产权,他们还会购买一体机。他们也是第一个购买或租用一体机的行业用户。
四是医疗药品。比如神州鲲泰李川,就像医院的一个科室,有十几个医生,有自己的病历积累。原来的病历集中在数据库里,但是这些病例本身就有文字和照片,很难搜索。现在,数据被大模型切片,形成一个可以理解的大模型知识库。医生在做诊断时,搜索病例的响应速度可以比以前快很多,生产力也提高了。
五是智能制造。从今年春节后的第一天开始,他们每天都会收到很多客户的咨询,每个人的态度都很积极,“基本上都要求把DeepSeek-R1接进去”,致力于工业大模型落地中工互联董事长智振告知数智前线。DeepSeek-R1具有较高的推理能力,将AI应用从局部推向全局,可以成为公司的“大脑”。
中国IDC研究主管程荫观察,对教育/科研、政务和公共服务、制造、能源、医疗、金融等行业的需求更加明显。去年,我们更加关注基本功能和性能。今年AI模型能力集成、软硬件协同优化、行业定制化、安全性等效果可能会更加强调。。
除了这些显著的行业,海云捷讯的赵利军强调了中小企业。“今年可能有点特别。除了传统的城市企业,中小企业非常重视这件事,因为它确实可以帮助他们提高效率。”赵利军发现,每个人通常都会先建立一个环境,同时动员内部团队进行对接和研究,看看如何与自己的业务系统整合。
05 一体机与已建智算中心的关系是什么?
从上述主流应用行业来看,几乎所有的智算设施,如政务云、智算中心,都是从政务、金融到大型央国企建设的。一体机与现有设施的关系如何?
科大讯飞罗雷举例说,去年一些大型企业建立的智算中心,主要用于模型训练,自己也有自己的一些实践和推理平台,也可以根据这个平台来安排DeepSeek。但是由于DeepSeek部署或推理性能优化存在一定的技术门槛,许多客户并不具备这种能力,先买一台一体机,开箱即用。在经历过之后,专属模型可在智算中心进行训练,一体机可作为边缘设备。,提高边缘推理效果,形成云训练、边缘布署或云协同的结构。
以京东云贺皓为例,传统政务云集群有严格的网段管理,如因特网区、政务内网区等。新的部署,机房资源估计要重新规划。从网络划分和部署灵活性来看,当政务有AI的上线标准时,政务云可以扩展,也可以作为类似插件一体机的形式。因为一体机可以快速部署,所以可以在开箱时使用。另外,JD.COM云等云厂商也提供了类似的纯软件导出方式,相当于将一体机中的软件平台输出到客户原有的集群中。
06 一体机,选择满血版还是蒸馏版?
在这波集成机需求热潮中,来自各行各业的企业和政府客户关注的Top3问题有哪些?
“客户会问的第一个问题是到达时间。他们都希望越快越好。”神州鲲泰李川告诉数智一线,现在大家都很关心有没有现货,能不能马上交付。
因此,制造商也在努力交付。“我们现在已经交付了所有的样机。”李川说。JD.COM云贺皓也表示,他们目前对客户的承诺是,现货储备可以在一周内发送到客户现场,并且可以在开箱时使用,而定制的期货产品必须在一个月内到达。
另外,综合性价比也备受关注,其中一个层次就是参数规模是否需要671b的DeepSeek满血版,以及是否需要支持工业加速卡。贺皓说:“这是客户比较关心的问题,也是我们会引导用户询问确定的问题。
目前,虽然很多厂商已经宣布DeepSeek全血版可以单独部署,但购买成本仍然在100万元的水平。这对于很多企业来说还是一个不低的门槛。
据业内人士透露,在这波采购浪潮中,许多客户正在安排一台充满血液的一体机。“我认为这是一个过程。不同的客户会慢慢区分。不是所有的客户都需要充血版。”李川说,蒸馏板上的蒸馏板效果其实是文科聊天机器人的应用。
现在有些客户退而求其次,选择预制参数小、成本低的大模型一体机,先试试。此外,一些已经对大模型有了更好的了解的用户选择支持70b,而不是根据自己的使用场景综合考虑。、蒸馏版32b等一体机。
“对于很多还处于早期采用阶段的客户来说,目前大家都很容易接受50万以下的一体机。”海云捷讯赵利军告诉数智一线。
面对综合性价比指标,市场上的一体机厂商也推出了不同档位的一体机产品解决方案。例如,JD.COM云贺皓透露,他们目前提供三个方案:满血版、专业版和轻量版。
神州鲲泰李川还表示,他们已经向外界推出了一体机“全家桶”产品,并正在通过前端路由测试可以混合使用满血版和蒸馏版,进一步降低成本。
同时,性能参数也是客户关注的焦点之一。“客户非常关心你能支持多少并发,每秒能有多少token数。”李川告诉智能前线。
07 企业正在寻找多元化
IDC中国研究主管程荫分析,针对市场上几类一体机供应商,各类企业具有不同的优势:
服务器公司,u200c在硬件生产和国产化适应方面具有优势。云计算厂商,强调全栈产业化和性能优化,开箱即用u200c,重视软硬件结合调优和推理加速。应用领域开发商具有特殊的垂直情景定制解决方案。大模型公司为模型优化和工具链提供支持。
事实上,从目前的一体机来看,硬件比较统一,DeepSeek也是统一的,怎样做出自己的多样性?
"云计算制造商,包括JD.COM在内的一体机,强调在相同的硬件资源配置、相同的模型参数规模下,努力为客户提供更多的token数和并发数。,这是我们的终极追求。”JD.COM云贺皓表示,这也是大型云平台的计算率调度优化能力。他们用这种方式为客户降低成本。同时,包括JD.COM云在内的云计算企业通常背靠大厂,通过服务内部客户,具有各种行业属性;对外服务也形成了一些行业跑道,这是其一体机生态的优势。
海云捷讯赵利军私有云公司表示,他们还强调一体机的性能优化。赵利军注意DeepSeek开源周期。从推理的角度来看,开源了一些算法和库函数,指出了加快DeepSeek推理的方向。然而,他还注意到,DeepSeek官方提出的4 这种22台机器的规模在中小企业中并不常见。怎样才能充分理解其思想,运用到客户的小规模需求中,还有很多工作要做。。
“我们不想交付没有差异化的产品,否则我们最终会打价格战,陷入‘谁便宜谁用’的恶性循环。”赵利军说。
三月三日,科大讯飞推出了通用一体机和五种情景一体机。使人们关注的是情景一体机,目前在市场上并不多见。内置“双引擎”,除DeepSeek引擎外,还有讯飞专业模型,比如大型医疗模式、大型科研模式、大型法律模式等。,这些都是企业在行业跑道上积累的数据和知识培训,客户可以选择转换使用。
“从我的理解来看,多模型是未来赋能客户生产的主要方式。”罗雷在谈及公司如何更好地落地大模型时表示,“单一模型解决客户所有问题的可能性不大。”比如DeepSeek在医疗、教育等垂直场景中无法达到专业模型的效果,他认为未来模型会共存。
联想一体机的人也有类似的看法。例如,在目前的智能家居场景中,你说你必须休息。DeepSeek不太可能触发关灯等操作,所以你应该选择其他模型来实现它。同样,在工业场景中,DeepSeek可以作为工厂大脑,并在专业问题上调用相关的工业模型。
“核心,目前整个市场竞争激烈。从大型公司的立场来看,我们的出发点实际上是一些真正的商业场景。”罗雷说。
观察服务器基础设施公司神州鲲泰,注重商品全面性。横向有“全家桶”解决方案,有相应的一体机解决方案,从10万元到几百万元,需要不同的参数和大模型;纵向上,从硬件底座、软件平台到开箱应用。生态在其中的重量非常重,神州鲲泰和360、中科软等聚焦场景化打造大型一体机解决方案。
现在,从四大背景四大类公司来看,商品差异化竞争正在进行。
从DeepSeek一体机的生态角度来看,从事开源多年的赵利军表示,开源的一个特点是,在某个方向上,会有三五种不同类型的产品竞争,但很可能会迅速收敛到头部,每个人都会更愿意在统一的平台上做更多的事情,从而逐渐形成一个生态和社区,这对硬件和软件供应商来说都是一件好事。若一直没有形成稳定的状态,生态企业要适应各厂商的结构,维护产品质量将非常困难,而且会浪费大量的时间和资源。
现在,开源模型还没有形成稳定的状态,上半年,大型企业之间还在快速卷模。但是,DeepSeek是目前最热门的,软硬件制造商必须对其进行更多的适应和改进。它已经开始占据一些生态位置。
从一体机的角度来看,“现在还是一体机井喷的早期阶段。”神州鲲泰产品负责人李川表示,之前的一体机没有自我优化能力,每一次软硬件迭代都会导致一些投资问题。“大模型有自学能力。我认为大模型一体机会将继续快速发展。”
他看到客户的第一波动作相对较快。大约6~9个月后,当更多的生产力场景实现价值时,“今年下半年,将有更广泛的范围和更多的用户投资”。
本文来自微信微信官方账号 “数智前线”(ID:作者:赵艳秋,szqx1991) 36氪经授权发布周享玥。
本文仅代表作者观点,版权归原创者所有,如需转载请在文中注明来源及作者名字。
免责声明:本文系转载编辑文章,仅作分享之用。如分享内容、图片侵犯到您的版权或非授权发布,请及时与我们联系进行审核处理或删除,您可以发送材料至邮箱:service@tojoy.com






