智能海事履约体:DeepSeek帮助中国海事履约数字化转型
原创 广东海事 广东海事
为了弥补内河海事局在国际船员交流和履约提案实践经验方面的不足,推动海事工作向国际化、系统化迈进,我们鼓励海事青年学习履约提案知识,成长为高端专业人才。
图片由海青实验创新工作室AI创作
今日,海青实验创新工作室推出独具匠心的工作。 “海事履约智能体”。这是一个强大的 DeepSeek 专注于发动机 IMO 提案学习、文档润色等关键功能,为海事工作提供智能高效的服务,提高工作质量和效率,帮助中国海事在国际海事领域取得突破。
图片由海青实验创新工作室AI创作
依托大量的履约知识库,将在线搜索、法规审批、文档导出等创新融合在一起,PPT 制作、会议模拟等多种功能,构建多维一体的先进功能。 AI 智能体,旨在为海事履约领域提供全方位、智能化的解决方案 。
具体而言,海事履约智能体有八个基本功能:
1、履约提案知识库
2、总结分析人员
3、即时搜索提案资料
4、作家润色作家
5、中英专业相互翻译
6、建立合规审批官
7、英语口语提高陪练师
8、IMO大会模拟器
究竟好不好,我们一看就知道:
第一,履约提案知识库
首先,我们将历年IMO提案、学习课件、相关法律法规等文档切块-嵌入-量化分析后,建立“履约知识库”,并在“角色提示”中要求客户在询问相关履约问题时优先查询知识库中的文档,以确保及时、严谨、准确。
摘要总结分析人员
在DeepSeek强大的推理分析能力的加持下,海事履约智能体支持上传用户文档,能够对文章进行分析、总结主要内容和要点,并能根据要求进行结构导出。由于智能体支持长记忆模式,也可与相关文章进行对比分析。
全屏幕观看效果更好
提案资料即时搜索
由于添加了AI搜索、BIng搜索、知网、博答等工具,当用户需要的材料履约知识库不足时,可以启动在线搜索模式,有效补充信息和信息。
全屏幕观看效果更好
询问MEPC 78次会议通过了什么提案?
询问其曾任IMO秘书长的任职时间及巨大贡献。
写作润色作家
由于671B的“满血版”是在智能体内接入的DeepSeek,对文件进行修改、润色,或提供写作建议、提案对比,都显示出强大的能力。
全屏幕观看效果更好
中英文专业相互翻译
除DeepSeek本身具有强大的语言能力外,还增加了2-3个翻译工具作为补充,并且可以根据 IMO文件翻译标准(MSC/Circ.1136)完成全篇中英对照翻译,保留原文技术图表编号系统。
上传一份中文调查报告
对翻译提出分析建议
构建合规审查员六
履约智能体表示,它可以为我们提供专业级的IMO提案合规审批服务,审批层面包括…
全屏幕观看效果更好
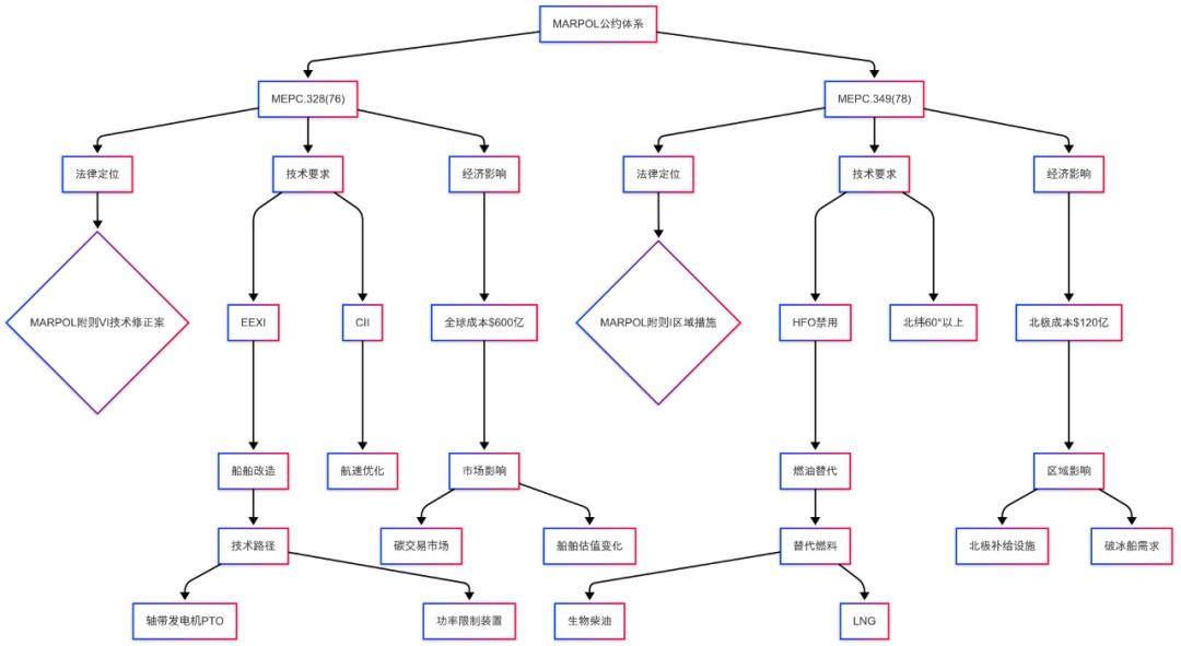
Mapol公约系统结构图由海事履约智能体自动生成
英语口语提高陪练师
智能体具有自己的听说功能,可以无缝连接中英文对话,英语对话练习节奏可以根据你的要求和速度进行调整。他是一名非常合格和专业的英语口语老师。
一对一口语训练结合提案学习进行。
IMO大会模拟器模拟器
因为能和我语音交谈,那为什么不像上一期的三位专家一台戏,来个群英汇聚呢?
图片由海青实验创新工作室AI创作
所以,让海事履约智能体直接启动“IMO大会模拟系统”,严格按照IMO的议事规则,做好有条不紊的准备...
图片由海青实验创新工作室AI创作
陆续生成了三个模拟大会主题的海事履约智能体,并提供了相关文件包、提案背景和相关国家代表的立场…
--------------------
主题1:灰色水排放在北极水域
--------------------------------
主题2:船舶碳强度指标(CII)修订计算指南
------------------------------
主题3:港控示范课程 3.09 修订案例,抵抗等级: 5 等级(激烈的政策辩论)。
模拟IMO会议议程进行激烈的多方辩论
看着这儿,想必大家对海事履约智能体也有了初步的了解,与知识库相比,功能更强大,用法更丰富。
从结构上看,应该更复杂,应该考虑更多的逻辑、程序和矛盾。我们将以此为另一个起点,继续探索人工智能 Agent智能体的研发,带来了更多应用程序来解决实际问题。
本文回顾了海事履约智能体的八大功能,并提供了一些提示供参考:
1、履行提案知识库:
帮助我从知识库中找到XX提案/怎样写好提案?
2、摘要总结分析员:
上传的文档帮助我分析要点,比较差异。
3、即时搜索提案资料:
在IMO和海事官网上搜索XX信息pdf信息
4、作家润色作家:
修改这篇文章,逻辑严谨,语言流畅。
5、中英专业翻译:
本文翻译为英语/改为提案专业术语。
6、结构合规审批官:
根据IMO提案和技术文件的规范审批修改
7、英语口语提高陪练师:
扮演一位英语教师帮助我提高海事专业英语水平。
8、IMO大会模拟器:
启动IMO大会模拟方法,多方激烈辩论
微信扫码可体验履约智能体,也可复制下面的链接到浏览器,手机和电脑都可以使用。
https://www.coze.cn/s/i51oLYVJ//
根据“建模伟业”创新计划,肇庆海事局海青实验创新工作室将逐步建立“海事专家知识库”,持续研究“海事专家智能体”,最后微调“海事专家大模型”,赋能海事监管服务人工智能大模型,利用新的生产力推动海事高质量发展。
------------------------
投稿:肇庆海事局海青实验创新工作室
编辑:王斌继续滚动阅读下一个轻触阅读原文。
向上滑动广东海事,看下一个。
原题:“海事履约智能体:DeepSeek帮助中国海事履约数字化转型”
阅读原文
本文仅代表作者观点,版权归原创者所有,如需转载请在文中注明来源及作者名字。
免责声明:本文系转载编辑文章,仅作分享之用。如分享内容、图片侵犯到您的版权或非授权发布,请及时与我们联系进行审核处理或删除,您可以发送材料至邮箱:service@tojoy.com




