被认为是“老中医”的DeepSeek?紧急提醒…
近日
很多在AI工具上寻医问药的帖子都火了。
DeepSeek化身为“老中医”开药方
也有人说
AI将取代医生
把医生的饭碗砸了”
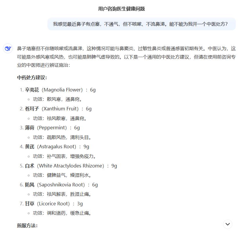
根据封面新闻报道,记者在DeepSeek上就诊,提出“鼻塞,不通气,但不咳嗽,不流鼻涕”的症状,要求出具中医处方。
DeepSeek提出了三种可能性:鼻炎、外感风寒或肺脾气虚,并对此产生了药方建议、煎服方法及注意事项。

第二附属医院成都医学院•核工业416医院中西医结合科主任李涛在查看处方后指出,使用AI进行咨询是非常讲究的,如果咨询不全面,可能会导致诊断不准确。“比如在这次咨询中,患者既没有说自己的性别和年龄,也没有说自己的身高和体重,但DeepSeek可以给出处方,但这在中医中非常重要。”
据李涛介绍,中医注重“看、听、问、切”,缺一不可。患者在DeepSeek中提供症状和体征,无法描述舌苔和脉象。然而,在中医中,舌诊是判断疾病特征(寒证和热证)的关键因素。
“DeepSeek不能仅凭患者的描述准确判断疾病,因此提出了引起疾病的三个概率,并开出了一般的中药处方,考虑到风寒或风热,以及肺脾气虚的复杂情况。”。
D医生可以代替真正的医生吗?
值得注意的是,截至目前,深圳大学附属华南医院、上海市第六人民医院等多家医院已宣布接入DeepSeek,加快医疗智能化。
有些医疗岗位会被AI取代吗?成都医学院第一附属医院健康管理中心主任汪力表示,“这是可能的,尤其是对于病理和检测等细分专业。这些专业的医生成长时间长,AI强大的学习能力使得成长周期比人类短。”

但汪力认为,“AI对复杂症状的分析产生的答案是混乱的,完全不符合诊断和治疗的思路。这是因为AI诊断和治疗是在进行分析之前收集大量数据,而这些信息的质量参差不齐,导致偏差。”
湖南省人民医院产科副主任医师缪芳也注意到,一旦涉及到具体的医疗决策,AI就显得无能为力。她强调:“目前,AI有助于帮助医生和患者分析疾病,但医疗工作注重严谨性和个性化,AI无法取代医生。”

成都医学院第一附属医院医务部部长侯军认为,AI技术不能取代医生,另一个主要原因是不能给予患者及其家属人文关怀。与此同时,AI在医疗领域的应用也涉及到法律和伦理问题。
侯军表示,未来AI将是医生的“超级助手”,帮助医生筛查分诊,加快药物研发和临床试验设计。因此,未来医疗领域的发展将是AI技术与医生诊疗相结合的模式,共同推动医疗行业的进步和发展。

有些人对表现出色的“D医生”表示怀疑。“要是我,我绝对不会让DeepSeek给我看病,原因很简单,DeepSeek看错了,你找谁负责?”
还有人说:“感冒、发烧等基本疾病是可以预测的,但真正依靠AI的疾病就是拿生活开玩笑。”“AI只是AI。万一发生什么事,谁来负责?你想起诉DeepSeek吗?”
人生只有一次
身体健康是人生最大的财富。
确保AI接诊安全、可靠性
别拿生命去做实验

上海一团来送福利!青春上海独家精致勋章共3枚,你心动了吗?
想要!怎样才能得到呢?
点亮本文【在看】和【喜欢】,在评论区留言互动;当【在看】数量达到200时,点赞第一的朋友会免费获得一套奖牌~
原题:“DeepSeek被认为是“老中医”?紧急提醒……”
本文仅代表作者观点,版权归原创者所有,如需转载请在文中注明来源及作者名字。
免责声明:本文系转载编辑文章,仅作分享之用。如分享内容、图片侵犯到您的版权或非授权发布,请及时与我们联系进行审核处理或删除,您可以发送材料至邮箱:service@tojoy.com




